濠滨论坛

点击扫描二维码

查看: 457|回复: 0

业余联赛暴力频发,重庆劲浪足球俱乐部:主帅遭多人追打

[复制链接]

该用户从未签到

发表于 2017-6-3 22:07 | 显示全部楼层 |阅读模式 来自:北京
足球场上的暴力向来为人不齿,如今,暴力却延续到了球场之外。
11月19日,业余联赛球队重庆劲浪足球俱乐部在其官方微博发布通告称,本队主教练在一场业余联赛之后遭到了有预谋的袭击,不得不跑到贵宾厅报警,才“避免了生命危险”。
在接受澎湃新闻记者采访时,劲浪俱乐部以及重庆市足协均表示,目前事件正在调查当中,还需等待后续的调查结果。

业余联赛暴力频发,重庆劲浪足球俱乐部:主帅遭多人追打

业余联赛暴力频发,重庆劲浪足球俱乐部:主帅遭多人追打
重庆劲浪足球俱乐部官微截图。
俱乐部:赛后教练遭围殴
据重庆劲浪足球俱乐部官微发布的情况说明显示,事情发生在11月18日晚,重庆业余足球超级联赛的一场比赛结束后。
在那场比赛中,重庆劲浪对阵重庆春蕾,比赛结果是劲浪2比1获胜。然而赛后,却出现了意想不到的一幕。
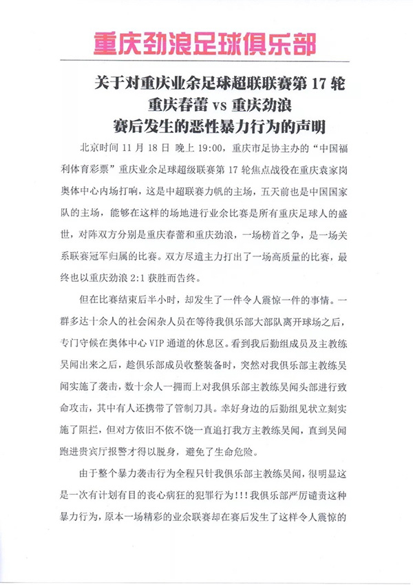
“一群多达十余人的社会闲杂人员在等待我俱乐部大部队离开球场后,专门守候在奥体中心VIP通道的休息区。看到我后勤组成员及主教练吴闻出来之后,突然对我俱乐部主教练吴闻实施了袭击。”
“对方不依不饶一直追打我方主教练吴闻,直到吴闻跑进贵宾厅报警才得以脱身,避免了生命危险。”
据俱乐部方面称,在遭遇袭击后,球队教练吴闻出现了头晕、呕吐等症状,经医院检查确诊为轻度脑震荡。
球队表示,“这不仅破坏了治安秩序,更是违背了法律法规,让人扼腕叹息。”
消息曝出后,也立刻得到了球迷的关注。许多人对暴力行为予以了谴责,希望相关责任人能够得到严惩。

业余联赛暴力频发,重庆劲浪足球俱乐部:主帅遭多人追打

业余联赛暴力频发,重庆劲浪足球俱乐部:主帅遭多人追打

业余联赛暴力频发,重庆劲浪足球俱乐部:主帅遭多人追打

业余联赛暴力频发,重庆劲浪足球俱乐部:主帅遭多人追打
重庆劲浪足球俱乐部公告。
足协:情况还在调查,或有“夸大”
针对此事,澎湃新闻记者询问了重庆劲浪足球俱乐部方面人员,对方表示,事件的具体情况,现在还在调查当中,需要等调查结果出炉才能有定论。
而重庆市足协也是同样的表态。
“(微博上的情况描述)可能会有一些‘夸大’的成分。”足协一位工作人员告诉澎湃新闻记者。
另一位工作人员则透露,事件的具体情况,以及该事件是否和足球赛事,和双方俱乐部有关,还需要进一步的调查。
“比赛期间并没有发生什么问题,(打人事件)是在比赛结束之后,发生在(球场)停车场附近。”
当地足协方面表示,等调查结论出炉后,会按照章程规定给予处理。
业余足球暴力非首次
事实上,这已经不是第一次有暴力事件发生在业余足球圈了。
此前,已经有多次业余足球暴力引发球迷热议,其始作俑者也得到了严厉的处罚。
今年7月,上海市一场业余足球比赛中就发生了球员掌掴当值主裁的暴力事件。事后,中国足协做出重罚,涉事球员被永久禁止从事与足球相关的任何活动。
在今年6月的昆山市足球甲级联赛中,也出现了球员辱骂、殴打裁判员的行为,涉事球员同样遭到了足协终身禁足的处罚。
不过,和此前这两次事件不同的是,本次暴力事件发生在比赛之外。当地足协也表示,需要等待警方来进行进一步调查。
而对于事件调查的进展,当地派出所工作人员对澎湃新闻记者表示,由于还在调查中,目前不方便透露具体情况。南通0
您需要登录后才可以回帖 登录 | 注册

本版积分规则

手机版|无图版|站务联系 | 商务合作 | 平台公约

信息产业部备案:苏ICP备05014191号-1 经营性ICP许可证:苏B2-20110445 苏公网安备 32060202000307号 © 2001-2019 0513.org All Right Reserved.

投诉争议 技术支持:第一互联 GMT+8, 2025-12-22 14:48 , Processed in 0.179408 second(s), 14 queries , MemCache On. 站点统计

快速回复 返回顶部 返回列表