濠滨论坛

点击扫描二维码

查看: 7124|回复: 0

农行北京分行因39亿票据案被罚1950万,4人遭终身禁业

[复制链接]

该用户从未签到

发表于 2017-11-19 21:27 | 显示全部楼层 |阅读模式 来自:北京
北京银监局最新公开的一份行政处罚信息公开表再次将农业银行逾39亿元票据案拉回公众视线。

农行北京分行因39亿票据案被罚1950万,4人遭终身禁业

农行北京分行因39亿票据案被罚1950万,4人遭终身禁业
11月17日,北京银监局公开的罚单
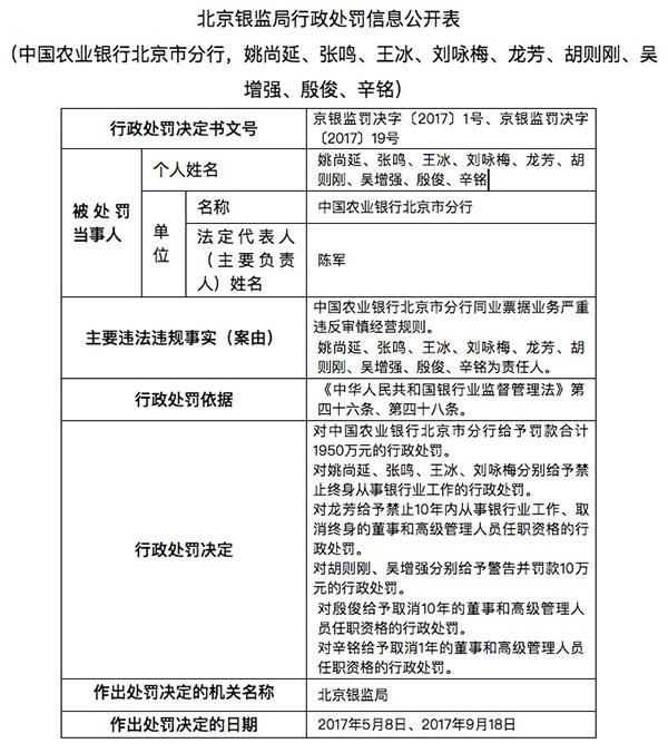
11月17日,北京银监局公开了一份行政处罚信息公开表,中国农业银行北京市分行因同业票据业务严重违反审慎经营规则被罚1950万元,姚尚延、张鸣、王冰、刘咏梅、龙芳、胡则刚、吴增强、殷俊、辛铭等9名相关责任人被不同程度处罚,其中姚尚延、张鸣、王冰、刘咏梅等4人被禁止终身从事银行业工作。按照《银行业监督管理法》第四十六条,银行业金融机构严重违反审慎经营规则的,由银行业监督管理机构责令改正,并处20万元以上50万元以下罚款。
上述处罚信息公开表包括两份处罚决定书,作出处罚决定的日期分别为2017年5月8日和9月18日,这是银监部门自2017年以来对商业银行就一项案由做出的最高罚款。
从“农业银行北京市分行”“票据业务”“姚尚延”等信息点可以看出,此次处罚与农业银行2016年初曝出的39亿元票据大案有关。据澎湃新闻了解,姚尚延原为农业银行北京市分行投资银行与金融市场部专员,系该案主犯。
2016年1月22日晚间,农业银行发布公告称,农业银行北京分行票据买入返售业务发生重大风险事件,涉及风险金额为39.15亿元。
人民检察院案件信息公开网此前的披露信息揭示了相关案情。
2015年3月,另一涉案人员、票据中介王波经人介绍与姚尚延、张鸣结识。重庆市公安局移送审查起诉认定,王波利用多家其他银行作为“过桥行”与农业银行北京分行开展票据买入返售业务。截至2015年12月,共发生业务39笔,涉及票据381张、票面金额合计逾323亿元。
同年5月,王波与姚尚延共谋挪用票据二次贴现用于购买理财产品等经营活动。后姚尚延、张鸣、王冰、刘咏梅共谋,利用分别承担的审查审批客户提交的票据及资料、办理票据封包移交及入出库手续等职务便利,共同将已入库保管的银行承兑汇票票据包提前出库交由王波使用。王波则将挪用票据二次贴现后的资金部分用于购买理财产品和支付票据回购款,部分用于高风险股票投资交易等活动。
一般来说,票据风险事件中,票据中介通常扮演了重要角色。票据中介会提前联系好多个“过桥行”,与出资银行开展票据买入返售业务,利用票据质押从出资银行拆借资金,并约定“过桥行”会以一定价格回购,从中赚取手续费和价差。这一过程需要出资银行内部人员配合,但票据中介往往早已找好了“内鬼”。“内鬼”随之将上述入库保管的银行承兑汇票票据包提前出库,交给票据中介拿去二次贴现,二次贴现得到的资金则被用于购买理财甚至进入股市等高风险投资交易。一旦票据中介投资亏损、未能按期从出资银行手中回购票据包,则“东窗事发”。
值得注意的是,北京银监局公开的仅仅是银监部门的行政处罚,姚尚延、张鸣等人还涉嫌挪用资金罪、非国家工作人员受贿罪等面临刑事诉讼。南通0
您需要登录后才可以回帖 登录 | 注册

本版积分规则

手机版|无图版|站务联系 | 商务合作 | 平台公约

信息产业部备案:苏ICP备05014191号-1 经营性ICP许可证:苏B2-20110445 苏公网安备 32060202000307号 © 2001-2019 0513.org All Right Reserved.

投诉争议 技术支持:第一互联 GMT+8, 2025-12-22 22:09 , Processed in 0.193243 second(s), 14 queries , MemCache On. 站点统计

快速回复 返回顶部 返回列表