濠滨论坛

点击扫描二维码

查看: 315|回复: 0

FIFA发函祝贺恒大七连冠,夺冠庆典涉嫌违规面临处罚

[复制链接]

该用户从未签到

发表于 2017-2-7 03:17 | 显示全部楼层 |阅读模式 来自:北京

FIFA发函祝贺恒大七连冠,夺冠庆典涉嫌违规面临处罚

FIFA发函祝贺恒大七连冠,夺冠庆典涉嫌违规面临处罚
广州恒大创下中超联赛七连冠伟业。  新华社 图
广州恒大创下中超联赛七连冠伟业,解开了本赛季的冠军悬念。昨日,外界传言恒大可能因为赛后夺冠庆典遭到处罚,因为足协正在研究是否对恒大“未经同意”且“涉嫌商务违规”的夺冠庆典进行处罚。
上周日在主场夺得联赛冠军后,恒大俱乐部在天体举行了夺冠庆典。不过,这次庆典惹怒了中国足协,因为在夺冠之前,恒大按照规定提前向中国足协报备夺冠庆典,足协给予的答复是“不同意”举行庆典,但并未明文发函通知俱乐部。
目前有消息称,中超纪律委员会已就此在周三举行了听证会,但恒大俱乐部没有人员参加,他们只是提交了书面解释材料。
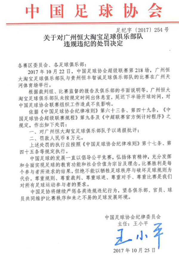
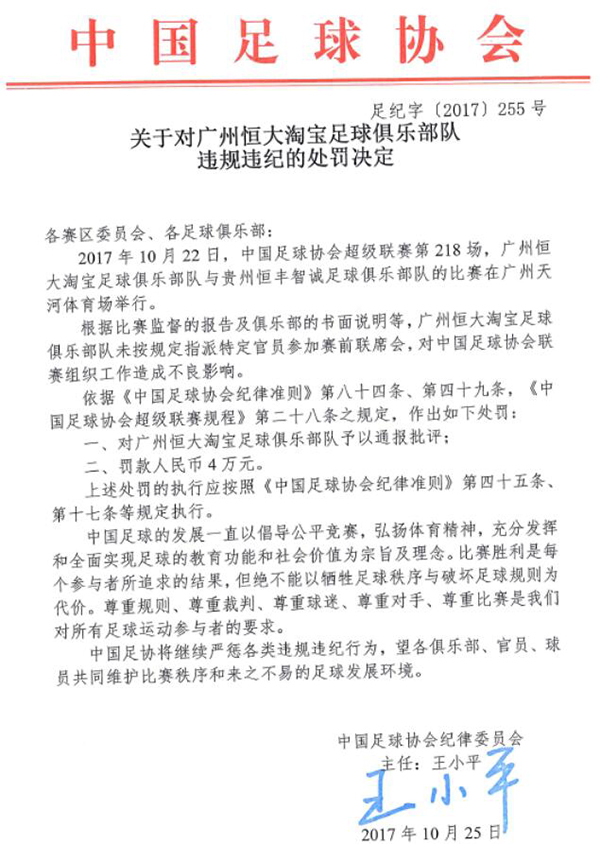
昨日,足协对恒大开出两张罚单,但都没有涉及夺冠庆典。一张罚单是针对恒大在对阵贵州智诚比赛中“未按时间出休息室,延迟下半场开球时间”,对俱乐部进行通报批评、罚款8万元;另一张罚单则是“未按规定指派特定官员参加赛前联席会”,对俱乐部进行通报批评以及罚款4万元。

FIFA发函祝贺恒大七连冠,夺冠庆典涉嫌违规面临处罚

FIFA发函祝贺恒大七连冠,夺冠庆典涉嫌违规面临处罚

FIFA发函祝贺恒大七连冠,夺冠庆典涉嫌违规面临处罚

FIFA发函祝贺恒大七连冠,夺冠庆典涉嫌违规面临处罚
足协对恒大开出两张罚单都没有涉及夺冠庆典。
在恒大稳夺中超七连冠后,国际足联主席因凡蒂诺致函中国足协主席蔡振华,向恒大表达了祝贺。因凡蒂诺在贺信中称:“能连续7年赢得中超冠军离不开队伍每一个人的辛勤付出和坚定不移的决心。我谨代表国际足球界衷心感谢中国足球协会和广州恒大淘宝俱乐部致力传递足球的正能量。”南通0
您需要登录后才可以回帖 登录 | 注册

本版积分规则

手机版|无图版|站务联系 | 商务合作 | 平台公约

信息产业部备案:苏ICP备05014191号-1 经营性ICP许可证:苏B2-20110445 苏公网安备 32060202000307号 © 2001-2019 0513.org All Right Reserved.

投诉争议 技术支持:第一互联 GMT+8, 2025-12-24 21:50 , Processed in 0.181945 second(s), 14 queries , MemCache On. 站点统计

快速回复 返回顶部 返回列表