濠滨论坛

点击扫描二维码

查看: 623|回复: 0

足协处罚中甲丽江主场冲突事件:丽江赛区被罚10万元

[复制链接]

该用户从未签到

发表于 2017-7-12 02:32 | 显示全部楼层 |阅读模式 来自:江苏
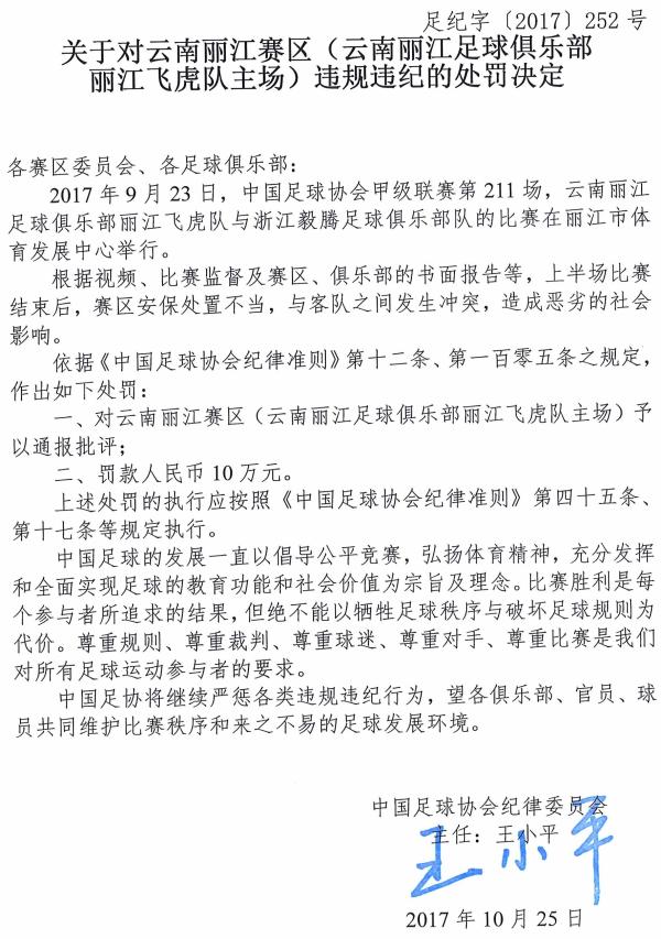
10月27日下午,中国足协在官网公布了关于中甲丽江飞虎主场安保和浙江毅腾俱乐部冲突事件的处罚。
足协在公告中表示,在9月23日的中甲联赛上半场比赛结束后,丽江赛区安保处置不当,与客队发生冲突,造成了恶劣的社会影响,因此依据《中国足协纪律准则》,对云南丽江赛区处以通报批评,罚款人民币10万元的处罚。

足协处罚中甲丽江主场冲突事件:丽江赛区被罚10万元

足协处罚中甲丽江主场冲突事件:丽江赛区被罚10万元
此前在9月23日下午,第27轮中甲联赛中,闹出了客队球员疑似遭丽江主场安保殴打的事件。
客队浙江毅腾俱乐部在其官方微博上宣称,中场休息期间,“数十名安保人员不明原因殴打多名毅腾球员。”不过随后,该微博被删除。而比赛的下半场也推迟了约40分钟。

足协处罚中甲丽江主场冲突事件:丽江赛区被罚10万元

足协处罚中甲丽江主场冲突事件:丽江赛区被罚10万元

足协处罚中甲丽江主场冲突事件:丽江赛区被罚10万元

足协处罚中甲丽江主场冲突事件:丽江赛区被罚10万元
当时浙江毅腾俱乐部发布的微博和球员倒地照片,随后被俱乐部删除。

9月24日,丽江赛区组委会曾公布过事件的调查结果通告。
当时的通告中称,在中场休息时,现场安保只是在浙江毅腾俱乐部人员和球员围堵裁判组的情况下,对双方进行了隔离,护送裁判组进入休息室。经过警方初步调查,并没有证据表明丽江主场的安保人员存在殴打他人的行为。南通0
您需要登录后才可以回帖 登录 | 注册

本版积分规则

手机版|无图版|站务联系 | 商务合作 | 平台公约

信息产业部备案:苏ICP备05014191号-1 经营性ICP许可证:苏B2-20110445 苏公网安备 32060202000307号 © 2001-2019 0513.org All Right Reserved.

投诉争议 技术支持:第一互联 GMT+8, 2025-12-21 23:31 , Processed in 0.154668 second(s), 16 queries , MemCache On. 站点统计

快速回复 返回顶部 返回列表