濠滨论坛

点击扫描二维码

查看: 5496|回复: 1

广州新政:个人可开户缴存公积金,缴满1年可以申请贷款

[复制链接]

该用户从未签到

发表于 2017-10-13 21:35 | 显示全部楼层 |阅读模式 来自:北京
10月13日,根据广州住房公积金管理中心发布《广州市个人自愿缴存使用住房公积金办法》(以下简称《办法》),《办法》称,明确将未纳入强制范围的灵活就业人员、个体工商户、在本市就业的台港澳人员和享有中国永久居留权的外国人四类人群纳入自愿缴存住房公积金范围。只要年满16周岁且未达法定退休年龄的人员均可自愿开户缴存。《办法》共十二条,涉及自愿缴存者的适用范围、开户、缴存、提取、贷款等主要住房公积金政策规定。该《办法》 将于11月1日正式实施。
根据《办法》规定:个人的缴存基数不低于广东省规定的广州市最低工资标准(目前为1895元/月),缴存比例不低于10%,即月缴存额不低于190元,个人可以多缴。
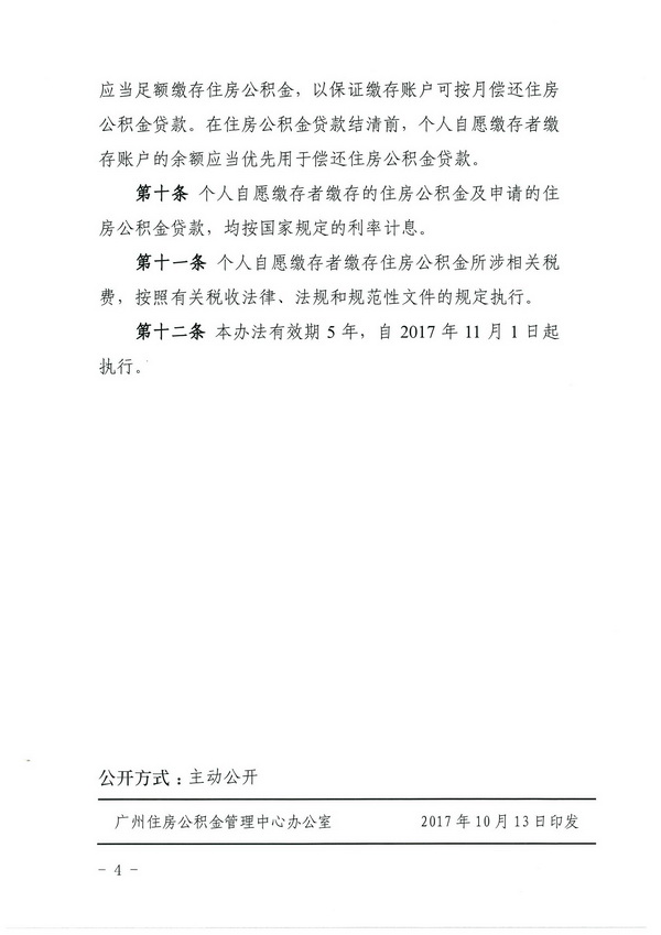
广州住房公积金管理中心称,“该《办法》的颁发实施,实现了我市住房公积金制度的全覆盖,在穗就业人员全纳入住房公积金缴存范围。自愿缴存者通过加入住房公积金制度以满足自身的住房保障需求,能享受到购房低息贷款优惠,符合广州市公共租赁住房保障办法规定的中低收入缴存人可获得一定的优先租赁权利。自愿缴存政策相比现行的住房公积金缴存与使用模式,更方便灵活。一是缴存自愿。自愿缴存者开户以个人名义。开设缴存账户后,可按月在线申请汇缴划扣,无需到中心前台网点办理,方便快捷。二是提取方式多样。自愿缴存者可以购、租房条件提取,也可以账户停缴半年提取(直接网上申请)。三是贷款同享,还贷便利。自愿缴存者为本市户籍的连续自愿缴存满1年(非本市户籍的满2年),在本市购房时可申请住房公积金贷款,获得住房公积金贷款后,通过个人缴存账户按月自动划扣偿还贷款。”
同时,自愿缴存政策扩大了缴存人群覆盖面,满足各类就业人员多样化的缴存需求,进一步发挥住房公积金制度的优越性。
该文件提到关于个人自愿缴存者缴存住房公积金所涉相关税费按照有关税收法律、法规和规范性文件的规定执行。根据现行规定,单位和个人分别在不超过职工本人上一年度月平均工资12%的幅度内实际缴存的住房公积金,允许在个人应纳税所得额中扣除。缴存基数不得超过广州市统计部门公布的上一年度职工月平均工资的3倍的限额标准。 
5月份,广州曾出发布《广州市个人自愿缴存使用住房公积金办法(征求意见稿)》。内容规定:年满16周岁且未达法定退休年龄的灵活就业人员、个体工商户雇主及其雇佣人员、持有本市就业证的港澳台同胞等符合条件的个人,可自愿缴存、使用公积金。
根据《办法》内容来看,个人自愿缴存的公积金提取范围要比在职职工的窄。根据规定,职工购买、建造、翻建或大修具有所有权的自住住房;偿还购房贷款本息的;租房自住;离休退休;出境定居;完全丧失劳动能力,并与所在单位终止劳动关系的;非本市户口职工与单位终止劳动关系的;户口迁出本市,并与所在单位终止劳动关系的;下岗、失业人员,男性45岁(含45岁)、女性40岁(含40岁)以上,且连续下岗、失业12个月以上的等10种情形下,都可申请提取公积金。

广州新政:个人可开户缴存公积金,缴满1年可以申请贷款

广州新政:个人可开户缴存公积金,缴满1年可以申请贷款

广州新政:个人可开户缴存公积金,缴满1年可以申请贷款

广州新政:个人可开户缴存公积金,缴满1年可以申请贷款

广州新政:个人可开户缴存公积金,缴满1年可以申请贷款

广州新政:个人可开户缴存公积金,缴满1年可以申请贷款

广州新政:个人可开户缴存公积金,缴满1年可以申请贷款

广州新政:个人可开户缴存公积金,缴满1年可以申请贷款
(原标题:广州市个人自愿缴存住房公积金政策公布)南通0

该用户从未签到

发表于 2017-10-14 08:46 来自手机客户端 | 显示全部楼层 来自:江苏
提高审批效率、打通公积金贷款链条上的各环节、扫除推诿扯皮地带真正做到缴了能用才算值得点赞,南通市区2017年新房谁贷到了举手!
回复 支持 反对

使用道具 举报

您需要登录后才可以回帖 登录 | 注册

本版积分规则

手机版|无图版|站务联系 | 商务合作 | 平台公约

信息产业部备案:苏ICP备05014191号-1 经营性ICP许可证:苏B2-20110445 苏公网安备 32060202000307号 © 2001-2019 0513.org All Right Reserved.

投诉争议 技术支持:第一互联 GMT+8, 2025-12-23 21:21 , Processed in 0.227942 second(s), 16 queries , MemCache On. 站点统计

快速回复 返回顶部 返回列表