濠滨论坛

点击扫描二维码

查看: 254|回复: 0

中国足协连发10张罚单:上港主帅博阿斯禁赛8场,罚款4万

[复制链接]

该用户从未签到

发表于 2015-11-25 13:09 | 显示全部楼层 |阅读模式 来自:北京
今天,中国足协发布重磅罚单,上港主帅博阿斯由于在中超第26轮客战北京国安的比赛中辱骂裁判员并做出侮辱性动作,中国足协对其作出禁赛8场(其中中超比赛4场),并罚款4万人民币的处罚。上港官员丹尼尔也因在赛后发布会上的不当言论被禁赛1场罚款8000元。 ????
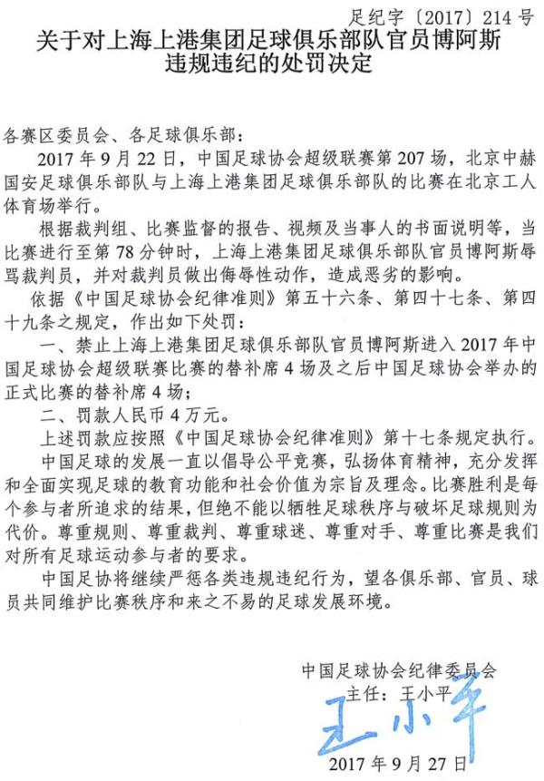
关于对上海上港集团足球俱乐部队官员博阿斯违规违纪的处罚决定

中国足协连发10张罚单:上港主帅博阿斯禁赛8场,罚款4万

中国足协连发10张罚单:上港主帅博阿斯禁赛8场,罚款4万
南通0
您需要登录后才可以回帖 登录 | 注册

本版积分规则

手机版|无图版|站务联系 | 商务合作 | 平台公约

信息产业部备案:苏ICP备05014191号-1 经营性ICP许可证:苏B2-20110445 苏公网安备 32060202000307号 © 2001-2019 0513.org All Right Reserved.

投诉争议 技术支持:第一互联 GMT+8, 2025-12-21 22:02 , Processed in 0.122483 second(s), 13 queries , MemCache On. 站点统计

快速回复 返回顶部 返回列表