濠滨论坛

点击扫描二维码

查看: 2973|回复: 0

深圳出台全国首份网贷业务退出指引:退出期间高管不可失联

[复制链接]

该用户从未签到

发表于 2017-9-29 22:01 | 显示全部楼层 |阅读模式 来自:北京
全国首份P2P网贷业务退出指引征求意见稿出炉。
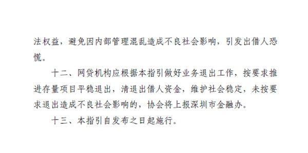
9月29日,深圳市互联网金融协会发布《深圳市网络借贷信息中介机构业务退出指引(征求意见稿)》(下文简称《指引》),要求P2P网贷平台退出行业后遵循三个“不可”原则——网贷机构经营地址不可搬迁,平台网站不可关闭,平台的高级管理人员不可失联
《指引》中提到的“退出”,是指网贷机构终止经营网络借贷信息中介业务,包括但不限于清算注销、业务转型等。《指引》要求,网贷机构退出需要遵循市场化原则、积极稳妥原则、协作配合原则、分类处置原则和三个“不可”原则。
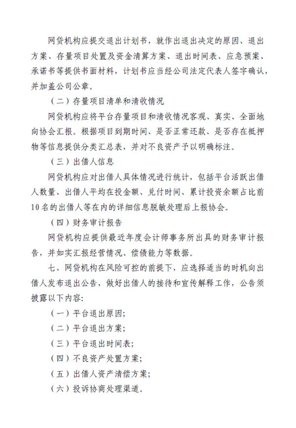
在分类处置原则下,网贷机构应如实告知深圳互金协会平台存量项目风险程度、出借人信息等情况,协会根据网贷机构风险隐患的严重程度,分类制定相应的关注等级,并通报市、区金融办。
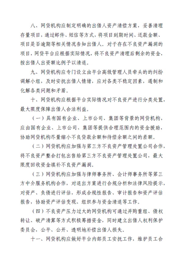
《指引》提出,对于存在不良资产漏洞的项目,网贷平台应根据实际情况,将不良资产清理后剩余的资金,按出借人出资额比例予以清退。
《指引》还要求,网贷机构应根据平台实际情况对不良资产进行分类处置,最大限度保障出借人合法利益。
具有国有企业、上市公司、集团等背景的网贷机构,应由国有企业、上市公司、集团等提供合理范围内的资金援助,协助网贷机构尽量缩小不良贷款余额和待偿余额之间的差额,”《指引》第十条提到。
《指引》还要求网贷机构加强与第三方不良资产管理处置公司合作,将不良资产整合打包出售给第三方不良资产管理处置公司,最大限度回收资金填补不良资产漏洞。
而针对不良资产压力过大的网贷机构,《指引》显示,可通过并购重组、债权转让、破产清算等方式积极筹措资金,同时建立出借人权利保护委员会,公平、公开、透明地补偿出借人损失。
网贷之家研究院院长于百程表示,在网贷行业监管趋严的背景下,越来越多的平台选择以停业和转型的方式退出,并成为目前平台退出的主要方式。这些退出平台,有些制定了相应的清偿方案,但也有不少浑水摸鱼,名义上停业清盘,实际上在后续清偿执行过程中并未能按计划执行,也未受到相应监督。
“深圳市互联网金融协会此次出台的退出指引征求意见稿,对于保证行业的健康、保护投资者具有现实意义。指引要求在退出期间要做到‘三个不可’,平台经营地址不可搬迁,网站不可关闭,高管不可失联,这三条确保了整个退出过程中平台的可联系性,”于百程表示。
在退出过程中,不良资产的处置是核心环节。于百程表示,指引对平台的不良资产处置做了明确的要求,并且对于国资、上市等股东背景的平台,股东方应在合理范围内提供资金援助。
今年以来,由于互联网金融专项整治还在进行,《网络借贷信息中介机构暂行管理办法》预留的一年整改期已过,很多不合规的P2P网贷平台已经选择退出市场。
根据网贷之家统计,截至2017年8月,一年时间里有882家平台退出网贷行业,其中非良性退出的问题平台225家,良性退出的停业和转型平台657家。
而从深圳来看,截至2017年8月底,深圳市正常运营的平台数为315家,较上月减少5家平台,环比下降1.56%。
在深圳,也有红岭创投这样的成交量全国领先的平台选择清退。今年7月,红岭创投董事长周世平宣布将在3年内清盘网贷业务,而这正与红岭创投的“大单模式”“刚性兑付”在互联网金融专项整治背景下无法持续有关。
下文为《深圳市网络借贷信息中介机构业务退出指引(征求意见稿)》原文:

深圳出台全国首份网贷业务退出指引:退出期间高管不可失联

深圳出台全国首份网贷业务退出指引:退出期间高管不可失联

深圳出台全国首份网贷业务退出指引:退出期间高管不可失联

深圳出台全国首份网贷业务退出指引:退出期间高管不可失联

深圳出台全国首份网贷业务退出指引:退出期间高管不可失联

深圳出台全国首份网贷业务退出指引:退出期间高管不可失联

深圳出台全国首份网贷业务退出指引:退出期间高管不可失联

深圳出台全国首份网贷业务退出指引:退出期间高管不可失联

深圳出台全国首份网贷业务退出指引:退出期间高管不可失联

深圳出台全国首份网贷业务退出指引:退出期间高管不可失联
南通0
您需要登录后才可以回帖 登录 | 注册

本版积分规则

手机版|无图版|站务联系 | 商务合作 | 平台公约

信息产业部备案:苏ICP备05014191号-1 经营性ICP许可证:苏B2-20110445 苏公网安备 32060202000307号 © 2001-2019 0513.org All Right Reserved.

投诉争议 技术支持:第一互联 GMT+8, 2025-12-24 02:27 , Processed in 0.204317 second(s), 14 queries , MemCache On. 站点统计

快速回复 返回顶部 返回列表