濠滨论坛

点击扫描二维码

查看: 2844|回复: 0

国务院部署更大范围推进“证照分离”,并加强事中事后监管

[复制链接]

该用户从未签到

发表于 2017-9-6 20:45 | 显示全部楼层 |阅读模式 来自:北京
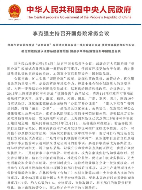
国务院总理李克强9月6日主持召开国务院常务会议,部署在更大范围推进“证照分离”改革试点并再取消一批行政许可事项,使营商环境更加公平公正;确定推进质量认证体系建设的措施,加强事中事后监管提升中国制造品质。 ????

国务院部署更大范围推进“证照分离”,并加强事中事后监管

国务院部署更大范围推进“证照分离”,并加强事中事后监管

国务院部署更大范围推进“证照分离”,并加强事中事后监管

国务院部署更大范围推进“证照分离”,并加强事中事后监管
南通0
您需要登录后才可以回帖 登录 | 注册

本版积分规则

手机版|无图版|站务联系 | 商务合作 | 平台公约

信息产业部备案:苏ICP备05014191号-1 经营性ICP许可证:苏B2-20110445 苏公网安备 32060202000307号 © 2001-2019 0513.org All Right Reserved.

投诉争议 技术支持:第一互联 GMT+8, 2025-12-25 08:37 , Processed in 0.154158 second(s), 14 queries , MemCache On. 站点统计

快速回复 返回顶部 返回列表