濠滨论坛

点击扫描二维码

查看: 386|回复: 0

你遭遇过这样的双脚离地飞铲吗,涉事者被无限期禁赛

[复制链接]

该用户从未签到

发表于 2016-6-26 01:22 | 显示全部楼层 |阅读模式 来自:北京
今年的国内业余足球圈,球场暴力行为屡次发生,最近又出现了双脚离地飞铲的“新作”。

你遭遇过这样的双脚离地飞铲吗,涉事者被无限期禁赛

你遭遇过这样的双脚离地飞铲吗,涉事者被无限期禁赛
北京时间8月15日,在2017年中国足协业余联赛(中丙联赛)杭州赛区的一场比赛中,宁波大榭银博俱乐部球员刘鹏的一次犯规再次挑动了球迷的神经。
比赛终场前不久,福建天信一名球员在中圈附近拿球,结果宁波大榭银博球员刘鹏直接从其侧面腾空而起,送上了一记双脚离地的飞铲。对手当即倒地。
就在事发地附近的主裁判立刻做出判罚,将犯规球员红牌罚出场外。但即便已经遭遇“极刑”,如此恶劣的犯规动作还是令许多球迷愤慨。
很快,涉事球员所在的俱乐部也做出了追加处罚。

你遭遇过这样的双脚离地飞铲吗,涉事者被无限期禁赛

你遭遇过这样的双脚离地飞铲吗,涉事者被无限期禁赛
15日当晚9点,宁波大榭银博俱乐部在其官方微博上发出通告,公布了对刘鹏的处罚措施。俱乐部表示,“俱乐部内部对球员刘鹏采取无限期禁赛处罚,并扣除本次大区赛的所有奖金补贴。”同时球队也向被侵犯的对手及其俱乐部,以及球迷表达歉意。
此前在中超联赛中,曾出现过对有恶意踩踏行为的上海申花队球员秦升禁赛半年的重刑处罚,对于本次事件,中国足协也很可能会追加进一步的处罚。
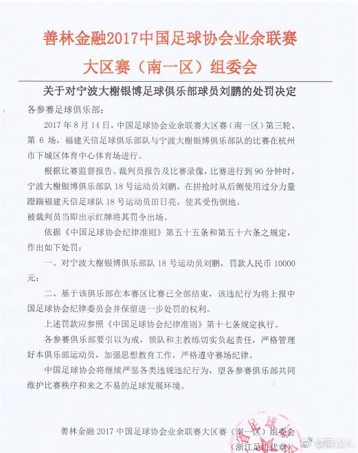
8月16日,中国足协业余联赛组委会发出公告称,对刘鹏追加10000元的罚款处罚。
同时公告中透露,“基于该俱乐部在本赛区比赛已经结束,刘鹏的违纪行为将上报中国足协纪律委员会并保留进一步处罚的权利。”

你遭遇过这样的双脚离地飞铲吗,涉事者被无限期禁赛

你遭遇过这样的双脚离地飞铲吗,涉事者被无限期禁赛
南通0
您需要登录后才可以回帖 登录 | 注册

本版积分规则

手机版|无图版|站务联系 | 商务合作 | 平台公约

信息产业部备案:苏ICP备05014191号-1 经营性ICP许可证:苏B2-20110445 苏公网安备 32060202000307号 © 2001-2019 0513.org All Right Reserved.

投诉争议 技术支持:第一互联 GMT+8, 2025-12-27 05:47 , Processed in 0.171226 second(s), 17 queries , MemCache On. 站点统计

快速回复 返回顶部 返回列表