濠滨论坛

点击扫描二维码

查看: 3166|回复: 0

环球捕手遭腾讯永久封号:坚称未涉传销,雷军旗下公司参投

[复制链接]

该用户从未签到

发表于 2017-8-7 21:07 | 显示全部楼层 |阅读模式 来自:北京
缔造了微信电商神话的“环球捕手”公众号,在7月底被腾讯永久封号,原因是涉嫌传销。
腾讯8月3日回复记者时称,“经用户举报,平台核实后发现,公众号‘环球捕手’(微信号:GlobalScanner)涉及多级分销,目前平台已永久封禁账号,并且清退该账号绑定的微信支付商户号。”
不过,“环球捕手”的母公司浙江格家网络技术有限公司(以下简称格家网络)则否认“传销”和“永久封号”的说法,称是遭人恶意陷害。
杭州西湖区市场监管部门则表示,注意到了相关舆情,已经去企业调查了解相关情况。
澎湃新闻还注意到,“环球捕手”微信公众号账号运营主体的杭州智品文化创意有限公司,这家由“环球捕手”的母公司格家网络控股的公司,半年前因涉及一桩传销案子,被湖北省荆州市法院裁定冻结资金账户。
对于“环球捕手”是否牵涉其中,荆州市相关部门暂时未给出回复,而公司方面一位市场部门负责人则称,不了解这个事。
营销推广模式被质疑传销
据“环球捕手”的网站介绍,“环球捕手”是一个由国内顶级垂直进口食品电商与智品工坊联合打造的创新型美食分享平台,致力于搜寻全球范围内优质的食品,确保正品,确保优价,让国人足不出户、动动手指就能享受全球美食。
“环球捕手”创始人是李潇和吴伟强,网站对李潇的介绍是“中国燕窝行业第一品牌燕格格、淘安居创始人”。
环球捕手引发争议的,是其推广模式。可查资料显示,前期环球捕手主要为“代言人”模式:通过在环球捕手上购买一定金额的零食,即可获得专属二维码成为代言人,代言人通过分享专属二维码吸纳新用户,交易成功后代言人和用户均可获得丰厚奖金,然后以此类推,如下图所示:

环球捕手遭腾讯永久封号:坚称未涉传销,雷军旗下公司参投

环球捕手遭腾讯永久封号:坚称未涉传销,雷军旗下公司参投
具体来说,首先个人需要缴纳299元的技术服务费,成为“分享达人”,然后每推荐新增一名分享达人,可获得100元奖励+直属用户购物返利5%-25%+注册大礼+自购返利5%-25%;当招募到分享达人的人数达到60名,就可以晋升为经理,可获得普通达人收益+团队所有分享达人收入20%;当招募到的分享达人的人数达到1000名,就晋升为总监,再享受相应的返利。
打开环球捕手App,在个人中心页面可以看到,环球捕手与千禧推广联盟合作招募分享达人,还打出了“分享赚钱”的旗号:

环球捕手遭腾讯永久封号:坚称未涉传销,雷军旗下公司参投

环球捕手遭腾讯永久封号:坚称未涉传销,雷军旗下公司参投
澎湃新闻记者在下载安装了“环球捕手”的APP后,个人账号要求支付299元才能开通。
一位反传销人士对此表示,“国家对于传销的定义,一是拉人头,二是门槛费,三是团队计酬,从‘环球捕手’的营销推广来看,像299元的进门费,在没有商品支撑的情况下收取,找多少人进来,就能拿多少提成,这个就涉嫌拉人头。”
遭腾讯永久封号
7月底,“环球捕手”突然大热,走红朋友圈。
7月27日的“环球捕手”微信指数超过450万的高度,而同期微信公号大V咪蒙的指数是50万,也就是说同期点击和谈论咪蒙的是50万人,点击和谈论“环球捕手”的超过450万人,接近iPhone 手机的话题指数。
大热带来的麻烦是,“环球捕手”的公众号遭人举报后,腾讯对其永久封号。
目前该公众号已经无法关注,显示的提示语是“经大量用户投诉,此账号存在涉嫌多级分销经营行为违规行为,已限制跳转到小主页。”

环球捕手遭腾讯永久封号:坚称未涉传销,雷军旗下公司参投

环球捕手遭腾讯永久封号:坚称未涉传销,雷军旗下公司参投
对于腾讯的封号,格家网络市场部的一位人士称,“环球捕手”被人“黑”了,所以腾讯才封号。但该人士强调,这只是暂时的,目前公司正在和腾讯沟通,不久公号就可以恢复。
不过,记者经联系腾讯官方得到的正式答复是,“经用户举报,平台核实后发现,公众号‘环球捕手’(微信号:GlobalScanner)涉及多级分销,目前平台已永久封禁账号,并且清退该账号绑定的微信支付商户号。”
腾讯表示,一直以来,微信公众平台坚决打击多级分销等各类违规行为。一经发现账号有这类情况,依照《微信公众平台服务协议》、《微信公众平台运营规范》,平台将限制部分功能,直至永久封号。
腾讯方面称,做出永久封号的处理,主要依据的是2016年9月12日发布的《微信公众平台关于整顿新型多级分销欺诈行为的公告》,里面提到,“平台发现有用户利用微信关系链,通过微信公众账号实施多级分销欺诈行为,发布分销信息诱导用户进行关注、分享或直接参与。此模式多数包装为新型商业模式、创新金融产品、互助扶贫、国家帮扶计划等,本质在于利用关系链发展人员,形成多级上下线关系,按照下线人数或者销售业绩计算盈利,与传销行为类似,一定程度上具有金字塔欺诈、庞氏骗局等特征。”
因此对于存在此类行为的账号,微信公众平台一经发现,“将对其进行限制账号部分功能直至永久封号处理,并有权拒绝再向该运营主体提供服务。”
“环球捕手”说责任在第三方服务商
就在腾讯封号后,“环球捕手”在一份声明中称,责任在第三方推广商。
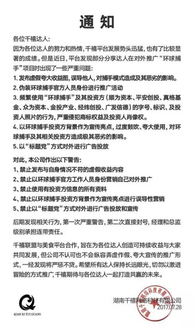
公开信息显示,“环球捕手”的营销推广是由湖南千禧网络科技有限公司代理。在7月28日的这份声明中,“环球捕手”称,千禧公司的部分分享达人,在未经官方许可的情况下,多次使用投资方的平台名称及标识,过度鼓吹资本,并冒充为公司官方行为,进行恶性推广。千禧公司是“环球捕手”的第三方广告推广商,“环球捕手”不参与千禧联盟所有推广策略及运营。

环球捕手遭腾讯永久封号:坚称未涉传销,雷军旗下公司参投

环球捕手遭腾讯永久封号:坚称未涉传销,雷军旗下公司参投
千禧公司也在当天发出一则通知,要求分享达人禁止发布虚假信息,切勿以激进冒险的方式推广。

环球捕手遭腾讯永久封号:坚称未涉传销,雷军旗下公司参投

环球捕手遭腾讯永久封号:坚称未涉传销,雷军旗下公司参投
对于“环球捕手”的声明,有律师认为,按照公司的声明,如果这个事最后牵涉到承担责任问题,即便是外包商的问题,但主体责任应该还是“环球捕手”这个主体,而且逻辑上也讲不通,“你把业务外包给人家,你不可能就完全放开不监管,出事后也不能一个声明了事,将责任推给第三方,该承担的责任还是要承担,只有这样才是一个有担当的企业。”
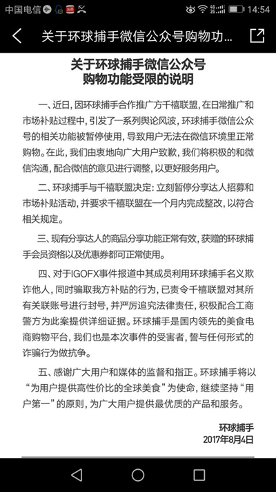
8月4日,“环球捕手”在其APP平台再次发布了一则“关于环球捕手微信公众号购物功能受限的说明”,称立刻暂停分享达人招募和市场补贴活动;对于IGOFX事件报道中,其成员利用环球捕手名义欺诈他人,同时骗取补贴的行为,已责令千禧联盟对其所有关联账号进行封号,并严厉追究法律责任。

环球捕手遭腾讯永久封号:坚称未涉传销,雷军旗下公司参投

环球捕手遭腾讯永久封号:坚称未涉传销,雷军旗下公司参投
在声明中,“环球捕手”没有提及是否会对现有模式进行调整作出说明,上述公司市场部人士也未对此作出回复,称“要老板才能回答”。
公众号运营主体公司涉嫌传销被查
“环球捕手”是否真的就像声明中的那么无辜?
澎湃新闻记者在查阅格家工商资料时发现,“环球捕手”微信公众号账号运营主体的杭州智品文化创意有限公司,这家由杭州格享网络技术有限公司100%持股,而后者就是由“环球捕手”的母公司浙江格家网络技术有限公司100%持股的公司,在大半年前,就在湖北省荆州市涉及一桩传销案子,目前被法院裁定冻结资金账户。

环球捕手遭腾讯永久封号:坚称未涉传销,雷军旗下公司参投

环球捕手遭腾讯永久封号:坚称未涉传销,雷军旗下公司参投
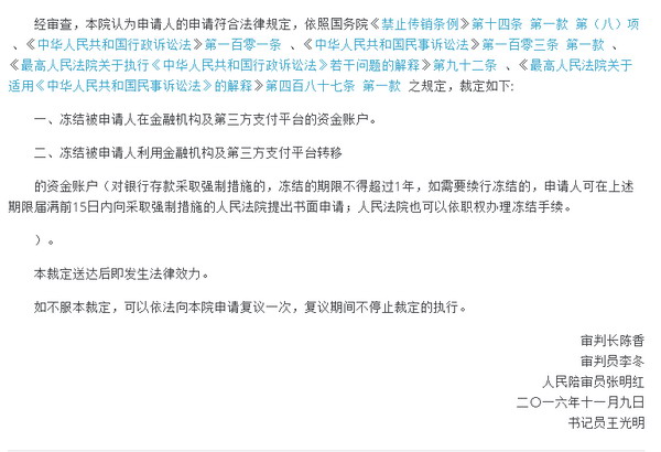
根据湖北省荆州市沙市区法院于2016年11月9日做出裁定的《荆州市工商行政管理局沙市分局与杭州智品文化创意有限公司非诉审查一案一审行政裁定书》【案号:(2016)鄂1002行审182号】显示:为防止涉嫌传销案的杭州智品文化创意有限公司转移或隐匿违法资金,荆州市工商局于2016年11月9日向法院提出申请,请求对杭州智品文化创意有限公司在金融机构和第三方支付平台的资金账户及其利用金融机构和第三方支付平台转移的资金账户予以冻结。
法院依照国务院《禁止传销条例》等法条裁定,冻结杭州智品文化创意有限公司在金融机构及第三方支付平台的资金账户、利用金融机构及第三方支付平台转移的资金账户。
这个裁定,送达后即发生法律效力。

环球捕手遭腾讯永久封号:坚称未涉传销,雷军旗下公司参投

环球捕手遭腾讯永久封号:坚称未涉传销,雷军旗下公司参投

环球捕手遭腾讯永久封号:坚称未涉传销,雷军旗下公司参投

环球捕手遭腾讯永久封号:坚称未涉传销,雷军旗下公司参投
对于“环球捕手”是否牵涉其中,荆州市相关部门暂时未给出回复,而公司方面一位市场部门负责人则称不了解这个事。
雷军、徐小平等参与投资
从格家的工商登记信息看到,目前该公司已获得顺为资本、经纬中国、真格基金、平安创投等近亿元人民币的投资。其中顺为资本的创始合伙人兼董事长是雷军,真格基金是由新东方联合创始人徐小平、王强和红杉资本中国在2011年联合创立的天使投资基金。
从工商登记信息可见,持有浙江格家网络技术有限公司15%股份的三股东经纬创腾(杭州)创业投资合伙企业(有限合伙),其里面持股4.55%的二股东是上市公司光线传媒(300251);持股6.43%的六股东广发信德投资管理有限公司,其背后是100%持股的大股东广发证券(000776);贝贝网创始人张良伦,个人投资入股0.71%。南通0
您需要登录后才可以回帖 登录 | 注册

本版积分规则

手机版|无图版|站务联系 | 商务合作 | 平台公约

信息产业部备案:苏ICP备05014191号-1 经营性ICP许可证:苏B2-20110445 苏公网安备 32060202000307号 © 2001-2019 0513.org All Right Reserved.

投诉争议 技术支持:第一互联 GMT+8, 2025-12-27 00:47 , Processed in 0.214777 second(s), 14 queries , MemCache On. 站点统计

快速回复 返回顶部 返回列表