濠滨论坛

点击扫描二维码

查看: 4329|回复: 1

每人1000元!董明珠再撒钱:格力为全员发放额外高温补贴

[复制链接]

该用户从未签到

发表于 2017-8-7 13:31 | 显示全部楼层 |阅读模式 来自:北京

每人1000元!董明珠再撒钱:格力为全员发放额外高温补贴

每人1000元!董明珠再撒钱:格力为全员发放额外高温补贴
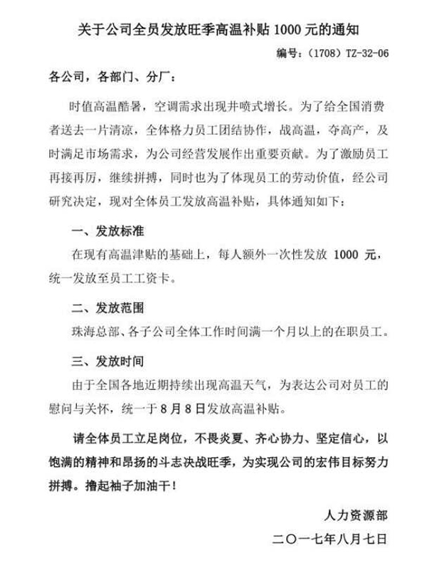
8月7日,格力电器发布全员公告,给全体员工发放旺季高温补贴1000元,这次津贴是在原有的高温补贴基本上额外发的。
格力电器在公告中称,时值高温酷暑,空调需求出现井喷式增长。为了给全国消费者送去一片清凉,全体格力员工团结协作,战高温,夺高产,及时满足市场需求,为公司经营发展作出重要贡献。为了激励员工再接再厉,继续拼搏,同时也为了体现员工的劳动价值,经公司研究决定,现对全体员工发放高温补贴。
通知称,在现有高温津贴的基础上,每人额外一次性发放1000元,统一发放至工资卡。发放的范围包括珠海总部以及各子公司全体工作时间满一个月以上的在职员工。
去年11月份,格力电器给全体员工每月加薪1000元,理由是与公司共享创新发展劳动成果,提升员工幸福感。南通0

该用户从未签到

发表于 2017-8-7 23:59 来自手机客户端 | 显示全部楼层 来自:江苏
还是企业好啊,自己挣的钱自己花,心安理得!
回复 支持 反对

使用道具 举报

您需要登录后才可以回帖 登录 | 注册

本版积分规则

手机版|无图版|站务联系 | 商务合作 | 平台公约

信息产业部备案:苏ICP备05014191号-1 经营性ICP许可证:苏B2-20110445 苏公网安备 32060202000307号 © 2001-2019 0513.org All Right Reserved.

投诉争议 技术支持:第一互联 GMT+8, 2025-12-26 19:23 , Processed in 0.227352 second(s), 14 queries , MemCache On. 站点统计

快速回复 返回顶部 返回列表