濠滨论坛

点击扫描二维码

查看: 472|回复: 0

叶大鹰质疑《建军大业》,刘伟强作出回应

[复制链接]

该用户从未签到

发表于 2017-4-9 20:27 | 显示全部楼层 |阅读模式 来自:江苏
7月25日、26日,叶挺将军的孙子、导演叶大鹰连发微博炮轰《建军大业》,称饰演叶挺的欧豪女里女气,对“逗比白客”饰演瞿秋白“觉得心在流血”。从其措辞来看,他应该还没看过电影。7月26日,《建军大业》导演刘伟强在接受澎湃新闻专访时回应了此事,他表示不认识叶大鹰,“对于电影的质量我们问心无愧”。
7月25日,叶大鹰发微博称,“最近电影《建军大业》炒得很热闹,革命历史被严重的娱乐化,是对革命历史的羞辱和歪曲。我作为叶挺将军的后人在想此质问黄建新和刘伟强,你们是真不懂历史?还是别有用心的想借重大历史事件来发娱乐财呢?下面这个腿都站不直女里女气的小鲜肉来演叶挺,你们在羞辱谁呢?”7月25日下午,电影《建军大业》剧组回应称,“27号全国上映,非常欢迎叶导演审片!很希望听到叶导演的观后感。”

叶大鹰质疑《建军大业》,刘伟强作出回应

叶大鹰质疑《建军大业》,刘伟强作出回应
电影《建军大业》官博回应叶大鹰对该片的不满。
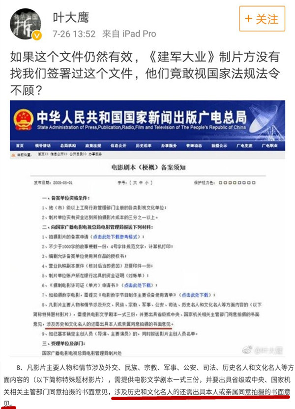
7月26日,叶大鹰再发微博,“《建军大业》用香港娱乐片导演来拍革命历史题材,全然不顾家属的意见和感情。本来主创与家属沟通,在创作方法和意图上获得家属的理解与支持。对先烈和家属是最起码的尊重。可是《建军大业》连最起码的事都不做。我还找相关领导打听怎么没人找我们啊?人家理直气壮的说《建军大业》一个后代都没找。我们作为烈士家属,连最基本的尊重都被剥夺了。难道世道真变了吗?我们很伤心很失望……”其后他又晒出“电影剧本(梗概)备案须知”的条款,指出其中涉及历史人物的拍摄没有经过家属的同意。“视国家法令不顾”。

叶大鹰质疑《建军大业》,刘伟强作出回应

叶大鹰质疑《建军大业》,刘伟强作出回应
叶大鹰微博截图。

叶大鹰质疑《建军大业》,刘伟强作出回应

叶大鹰质疑《建军大业》,刘伟强作出回应
欧豪(右)与其饰演的叶挺(左)对比照
适逢7月26日下午澎湃新闻记者对导演刘伟强进行专访,谈及此事时,刘伟强表示,“我听说了这件事,但我不知道这个人是谁,也不知道他的身份是真是假。所以我没有理会。一部电影,有人觉得好,有人觉得不好;有人觉得像,有人觉得不像。我们很用心地研究了每一个角色,不单是叶挺,贺龙、朱德、周恩来、毛泽东……我们真的花了很多时间去研究。对于电影的质量我们问心无愧。不知道他有没有看过。如果要发表评论,不妨先看了电影再说。”

叶大鹰质疑《建军大业》,刘伟强作出回应

叶大鹰质疑《建军大业》,刘伟强作出回应
刘伟强在接受澎湃新闻专访时回应此事。
在7月25日进行的媒体采访会上,刘伟强透露,为了更全面地了解历史背景,在开机两年前就查阅很多资料,并咨询很多专家。此外,他还分享了让演员神还原历史人物的“秘密武器”,“先让演员看着角色照片记住人物形态,当概念有了,再让他们去打破这个概念。”为了还原1927年革命先辈的年轻状态,刘伟强坚持找年轻的团队来演,“青春是演不出来的,虽然在某些人看来很冒险,但现在看效果很好。”

叶大鹰质疑《建军大业》,刘伟强作出回应

叶大鹰质疑《建军大业》,刘伟强作出回应
欧豪在片中饰演叶挺
据悉,被叶大鹰批评的叶挺扮演者者欧豪目前正在剧组拍戏, 经纪公司方面并未对此事做出回应。
据百度百科资料,叶大鹰,又名叶缨,1958年出生于吉林省长春市,毕业于北京电影学院导演系,代表作有《红樱桃》《红色恋人》等。南通0
您需要登录后才可以回帖 登录 | 注册

本版积分规则

手机版|无图版|站务联系 | 商务合作 | 平台公约

信息产业部备案:苏ICP备05014191号-1 经营性ICP许可证:苏B2-20110445 苏公网安备 32060202000307号 © 2001-2019 0513.org All Right Reserved.

投诉争议 技术支持:第一互联 GMT+8, 2025-12-23 12:54 , Processed in 0.175051 second(s), 14 queries , MemCache On. 站点统计

快速回复 返回顶部 返回列表