濠滨论坛

点击扫描二维码

查看: 2019|回复: 0

万科6月份花了700亿买地,厦门两幅宅地楼面价破2万

[复制链接]

该用户从未签到

发表于 2017-7-5 19:12 | 显示全部楼层 |阅读模式 来自:北京
7月4日晚间,万科企业股份有限公司(000002.SZ)发布6月份销售情况简报。2017年6月,万科实现销售金额491.3亿元,同比增长15.87%;销售面积348.4万平方米,同比增长6.74%。
1-6月份,万科累计实现销售面积1868.5万平方米,销售金额2771.8亿元,对比2016年分别上涨32.61%及45.82%。
在目前已经公布半年销售业绩的房企中,万科暂时排名第一。排名第二的为中国恒大(03333.HK),前6个月销售金额为2440.9亿元,同比增长72%。
此外,万科公告还披露其在6月份新增加项目20个,其中3个为物流地产项目。该数量相比5月份新增9个项目翻了个倍。
据计算,6月新增的项目中,除去3个物流地产项目,17个新增项目合计143.9亿元;加上3个物流地产项目,20个新增项目共计148.04亿元。
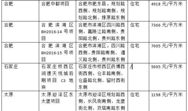
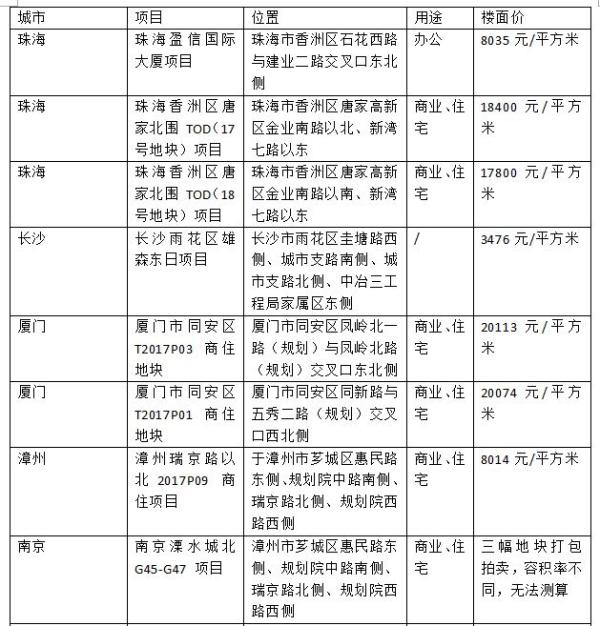
据澎湃新闻统计,这17个项目分别位于广东省珠海市;湖南省长沙;福建省厦门、漳州;江苏省南京;安徽省合肥;河北省石家庄;山西省太原;重庆市;湖北省鄂州;甘肃省兰州等11个城市。其中,珠海、合肥分别有3个项目,厦门有2个项目。
在公布的这些项目中,其中有11个项目为万科拥有100%权益,其余9个项目均以股权收购的方式获得。
早在今年3月,万科董事会秘书朱旭就表示,将逐步提高股权收购合作拿地的比例。
万科拿下的上述项目中,以住宅和商业性质的地块偏多,其中,位于厦门的两幅商住地块楼面均价破2万元/平方米。
值得一提的是,6月29日,万科还以551亿元的价格单独将广东国投旗下广信资产包收入囊中。其中包含广信房产在1988年竞得的广州花地湾地块过千亩的未开发地块。这意味着整个六月份万科在新增土地储备方面一共花掉了近700亿。
不过广信项目并未出现在6月新增项目列表中。
以下为6月新增项目(不包含物流地产)

万科6月份花了700亿买地,厦门两幅宅地楼面价破2万

万科6月份花了700亿买地,厦门两幅宅地楼面价破2万

万科6月份花了700亿买地,厦门两幅宅地楼面价破2万

万科6月份花了700亿买地,厦门两幅宅地楼面价破2万

万科6月份花了700亿买地,厦门两幅宅地楼面价破2万

万科6月份花了700亿买地,厦门两幅宅地楼面价破2万
南通0
您需要登录后才可以回帖 登录 | 注册

本版积分规则

手机版|无图版|站务联系 | 商务合作 | 平台公约

信息产业部备案:苏ICP备05014191号-1 经营性ICP许可证:苏B2-20110445 苏公网安备 32060202000307号 © 2001-2019 0513.org All Right Reserved.

投诉争议 技术支持:第一互联 GMT+8, 2025-12-28 10:10 , Processed in 0.154129 second(s), 18 queries , MemCache On. 站点统计

快速回复 返回顶部 返回列表