濠滨论坛

点击扫描二维码

查看: 1960|回复: 0

万达电影公告明日复牌,有关建行等抛售万达债券一事属于谣言

[复制链接]

该用户从未签到

发表于 2017-6-22 19:01 | 显示全部楼层 |阅读模式 来自:北京
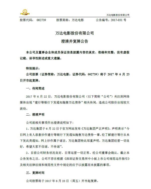
6月22日19时06分左右,万达电影(002739.SZ)发布澄清并复牌公告。
公告称,2017年6月22日,万达电影股份有限公司(以下简称“公司”)关注到网络媒体出现“建行等银行下发通知抛售万达债券”相关传闻,造成公司股价出现较大波动。
公司就相关事项作出澄清说明如下:
1、万达集团于6月22日于官方网站发布《万达集团严正声明》,声明表示“今日网上有人恶意炒作建行等银行下发通知抛售万达债券一事,经了解建行等行从未下发此类通知,网上炒作属于谣言,万达集团特此郑重声明,万达集团经营一切良好,希望大家不信谣、不传谣”。
2、目前公司财务状况良好,日常运营一切正常。经公司董事会确认,截止本公告发布之日,公司不存在根据《深圳证券交易所中小板上市公司规范运作指引》及相关法律法规和规范性文件中规定的应予以披露而未披露的事项。
同时,公司股票自6月23日开市起复牌。

万达电影公告明日复牌,有关建行等抛售万达债券一事属于谣言

万达电影公告明日复牌,有关建行等抛售万达债券一事属于谣言
当天,由一个抛售传言引发,中国首富王健林旗下万达系遭遇了今年以来规模最大的一次“股债”双杀。
6月22日上午8时,一则关于“浦发、工行资管、建行上海要求其管理人清仓大连万达相关的债券,不建议新增买入”的传言开始在坊间流传。
受市场传闻影响,6月22日早间开盘之后,万达电影(002739.SZ)及万达相关的债券遭到股市和债市的“双杀”。
上午10时,16万达02债开始下跌,巨量成交遭到抛盘。

万达电影公告明日复牌,有关建行等抛售万达债券一事属于谣言

万达电影公告明日复牌,有关建行等抛售万达债券一事属于谣言
10时30分,万达系其它债券也开始陆续遭遇抛盘。

万达电影公告明日复牌,有关建行等抛售万达债券一事属于谣言

万达电影公告明日复牌,有关建行等抛售万达债券一事属于谣言

万达电影公告明日复牌,有关建行等抛售万达债券一事属于谣言

万达电影公告明日复牌,有关建行等抛售万达债券一事属于谣言
根据财汇大数据终端数据显示,目前万达商业地产方面还未到兑付期限的票据和债券有17大连万达MTN003、17大连万达MTN002、17大连万达MTN001、16大连万达MTN004、16大连万达MTN003、16万达06、16万达05、16万达04、16万达03、16万达02、16大连万达MTN002、16大连万达MTN001、16万达01、15大连万达MTN002、15万达02、15万达01和15大连万达MTN001,累计未兑付金额为870亿元。
截至收盘,万达系债券跌幅均超过2%。其中,16万达02跌幅最大,报94.41元,跌幅3.94%,跌幅第二的为16万达03,报94.4元,跌幅3.87%。
此外,在万达文化、体育和娱乐业方面,还未到兑付期的17万达文化MTN001中期票据和15万达文化PPN001、14万达文化PPN001两只私募债的发行金额为88亿元。
这也就意味着,截至目前,万达系有未兑付的债券和票据共958亿元。
除了债市之外,万达在A股的上市公司万达电影也受到了影响。
9时30分,万达电影早间开盘报57.63元/股,此后股价一路下跌,截至午间收盘,万达电影报51.95元/股,跌幅9.87%,成交总额达到12.42亿,换手率5.42%。
12时40分,万达集团回应称,有市场传言,今日网上有人恶意炒作建行等银行下发通知抛售万达债券一事,经了解建行等行从未下发此类通知,网上炒作属于谣言。
万达集团特此郑重声明,万达集团经营一切良好,希望大家不信谣、不传谣。
12时50分,万达电影通过深交所发布临时停牌公告,宣布从下午13时起开始停牌。
深交所公告称,公共传媒出现关于万达电影股份有限公司的信息,可能对公司股票交易价格产生较大影响,根据本所《股票上市规则》和《中小企业板上市公司规范运作指引》的有关规定,经公司申请,公司股票(证券简称:万达电影,证券代码:002739)于2017年6月22日13:00起临时停牌,待公司通过指定媒体披露澄清公告后复牌,请投资者密切关注。
15时47分,《华尔街日报》援引知情人士称,中国银监会已下令中资商业银行调查近年来大举进行海外投资的一批公司的贷款情况。知情人士称,银监会发给有关银行的名单显示,受调查公司包括安邦保险集团、海航集团、复星国际和万达集团。其中一名知情人士称,调查目的是为了检查这些公司的杠杆和风险情况。
盘后龙虎榜的数据显示,申万宏源、中信建投证券、国联证券、国金证券和一家机构共买入1.47亿元,四家机构席位抛售万达电影2.29亿元,南京证券卖出3444万元,卖出金额最大的前5名共卖出万达电影2.84亿元。

万达电影公告明日复牌,有关建行等抛售万达债券一事属于谣言

万达电影公告明日复牌,有关建行等抛售万达债券一事属于谣言
18时30分,万达商业地产在债券市场发布澄清公告称,目前公司财务状况良好,日常运营一切正常,现金流充裕,无任何偿债风险。南通0
您需要登录后才可以回帖 登录 | 注册

本版积分规则

手机版|无图版|站务联系 | 商务合作 | 平台公约

信息产业部备案:苏ICP备05014191号-1 经营性ICP许可证:苏B2-20110445 苏公网安备 32060202000307号 © 2001-2019 0513.org All Right Reserved.

投诉争议 技术支持:第一互联 GMT+8, 2025-12-29 01:24 , Processed in 0.179891 second(s), 14 queries , MemCache On. 站点统计

快速回复 返回顶部 返回列表