濠滨论坛

点击扫描二维码

查看: 5455|回复: 0

[书评] 第四届中国出版政府奖获奖名单公示,不少图书历经多年才完成

[复制链接]

该用户从未签到

发表于 2017-5-31 20:05 | 显示全部楼层 |阅读模式 来自:北京
2017年5月31日,国家新闻出版广电总局在其官方网站对“第四届中国出版政府奖入选获奖名单”进行了公示。
0 x9 |; Q6 r2 ]( a“中国出版政府奖”被誉为中国新闻出版领域的最高奖项,每三年评比一次,自2008年首届颁奖以来,到目前为止已评选过四次。
! }' y; s$ N: e, L3 k7 Z此届“中国出版政府奖”共有59种图书、20种期刊、19种音像电子网络出版物获奖。此外,还评选出了印刷复制奖、装帧设计奖、先进出版单位奖和优秀出版人物(编辑)奖。另外,每个奖项还设有提名奖,其中有119种图书、40种期刊获得提名奖。
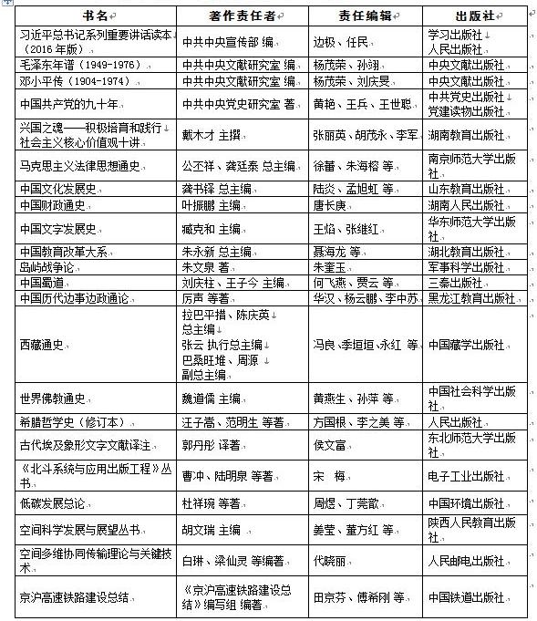
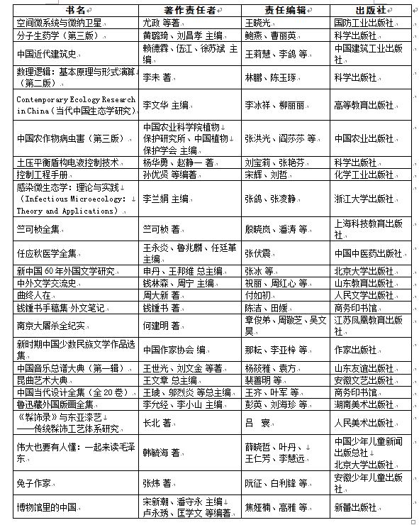
8 Z: H+ I6 q) _! z5 K' b7 e其中“中国出版政府奖”(图书奖)中不乏著述、出版跨度时间很长的著作,包括《长沙马王堆汉墓简帛集成》、《大辞海》、《李太白全集校注》、《希腊哲学史(修订本)》等。
$ F4 x4 U1 p+ H- H) L; L第四届“中国出版政府奖”(图书奖)获奖名单如下:0 w3 F2 z1 S2 a/ k% j1 q8 t

第四届中国出版政府奖获奖名单公示,不少图书历经多年才完成

第四届中国出版政府奖获奖名单公示,不少图书历经多年才完成

第四届中国出版政府奖获奖名单公示,不少图书历经多年才完成

第四届中国出版政府奖获奖名单公示,不少图书历经多年才完成

第四届中国出版政府奖获奖名单公示,不少图书历经多年才完成

第四届中国出版政府奖获奖名单公示,不少图书历经多年才完成
完整获奖名单可查阅:http://www.sapprft.gov.cn/sapprft/contents/6588/335666.shtml
  C6 U/ |/ D: Y微信公众号“善读书”(微信号:shandushu)对“中国出版政府奖”(图书奖)历年获奖情况进行了数据分析,澎湃新闻(www.thepaper.cn)经授权征引。  E+ F7 w$ D% p# h% W
各地区历年获“中国出版政府奖”分布情况:
( i- k, Z1 A% y7 S( l3 A1 @

第四届中国出版政府奖获奖名单公示,不少图书历经多年才完成

第四届中国出版政府奖获奖名单公示,不少图书历经多年才完成

第四届中国出版政府奖获奖名单公示,不少图书历经多年才完成

第四届中国出版政府奖获奖名单公示,不少图书历经多年才完成
各出版社历年获“中国出版政府奖”分布情况(仅统计获奖数≥5种的):/ G* J3 ]! I; @

第四届中国出版政府奖获奖名单公示,不少图书历经多年才完成

第四届中国出版政府奖获奖名单公示,不少图书历经多年才完成

第四届中国出版政府奖获奖名单公示,不少图书历经多年才完成

第四届中国出版政府奖获奖名单公示,不少图书历经多年才完成
上海地区各出版社历年获“中国出版政府奖”分布情况:' H3 L$ r/ l, K* u: R

第四届中国出版政府奖获奖名单公示,不少图书历经多年才完成

第四届中国出版政府奖获奖名单公示,不少图书历经多年才完成
第四届“中国出版政府奖”上海地区获奖项目一览表:! t+ t* d% `% |# @+ F$ P

第四届中国出版政府奖获奖名单公示,不少图书历经多年才完成

第四届中国出版政府奖获奖名单公示,不少图书历经多年才完成
(统计说明:1.图书出版物有一些是多家出版社合作出版物,为便于统计,主要以名单上排名居前的出版社来统计。如某出版物为天津古籍出版社、辽宁人民出版社共同出版,则仅统计天津古籍出版社。2.北京地区包括中央级出版单位和北京市级出版单位,因暂无数据可以区分,故将其均视作北京地区出版社来统计。)南通0
您需要登录后才可以回帖 登录 | 注册

本版积分规则

手机版|无图版|站务联系 | 商务合作 | 平台公约

信息产业部备案:苏ICP备05014191号-1 经营性ICP许可证:苏B2-20110445 苏公网安备 32060202000307号 © 2001-2019 0513.org All Right Reserved.

投诉争议 技术支持:第一互联 GMT+8, 2025-12-17 17:24 , Processed in 0.164164 second(s), 14 queries , MemCache On. 站点统计

快速回复 返回顶部 返回列表