濠滨论坛

点击扫描二维码

查看: 93982|回复: 62

[新闻快讯] 日本空手道冠军联合徐晓冬, 向中国武林宣战, 3天后抵达上海

[复制链接]

该用户从未签到

发表于 2017-5-7 21:56 | 显示全部楼层 |阅读模式 来自:江苏

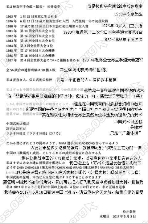
日本一知名退役空手道冠军松井章奎,近日在推特(外国的微博)挑衅中国传统武术,称中国武术都是垃圾,与徐晓冬一同向中国武林宣战


1705071205502cd9c5031c377bd05b0c34aa5523b6x640x437x35.jpeg;,3,jpegx;3,700x.jpg


推特内容


[运动地理]记者刚刚得到消息,日本极真空手道会館館長松井章奎近日向中国武林宣战,不但声称“太极拳是广播体操”,还点名约战释延觉、闫芳、陈氏兄弟等人。


松井章奎发布的宣战书翻译

1705071207d647ab1e18834af5df76f8a5bddbecdex480x722x84.jpeg;,3,jpegx;3,700x.jpg


我是极真空手道会館館長松井章奎


我是一个正直的人,相信武术的精神


虽然我一直很喜欢中国传统的武术,在一些武侠小说中被描绘的神乎其神,像轻功一样,感觉过于夸张了。(笑)


但是在中国现有的很多影像资料中看来,所谓的中国的一些所谓的“借力打力”“隔山打牛”都让人觉得很假的样子。


实在难以让人相信世界上竟然有这样违反物理常识的武术。


中国武术很虚假


是骗术


只是“广播体操”


因此我希望揭穿这样的骗局,就像MMA选手徐晓冬正在做的一样


我在此挑战中国的(欺骗式)武术,以及宣称这些武术切实存在的人


希望陈正雷(陈氏太极拳)陈小旺(陈氏太极拳)闫芳(经梧太极拳)释延觉(少林寺武僧)四人接受我的挑战


以证明中国武术如你们所说,真的可以把人打飞到天空中或者拍断大树


我将会在2017年5月10日到达中国上海市,请四位在这天之前,给我准确的答复

17050712065e4b9af74fcf567ac54ff07458316b49x640x468x51.jpeg;,3,jpegx;3,700x.jpg


该空手道馆官方网站介绍


极真流空手道,又称[空道联],在日本11大城市分别设有分支部


自1928年起至今,极真流空手道培养弟子无数,几乎囊括全日本所有空手道赛事冠军得主


其在日本的地位与少林寺之于我国相当


松井章奎,极真道馆总馆馆主,极真流空手道掌门人


17岁出道,获得过1次全球空手道大赛冠军,6次全日本空手道大赛冠军


亦是上世纪八十年代的日本空手道天王,曾经创下56场连胜50场的恐怖战绩

17050712068eeaa1591d748cc87ee537097c21756bx220x300x11.jpeg;,3,jpegx;3,700x.jpg


松井章奎照片


目前,四位被约战老师的微博都没有关于此事的消息,但极真空手道会馆主页已挂出“远征东亚”L


无论大家对太极的评价如何,小编认为这个时候都应该对中国武术抱有最大的信心,这是事关一国武林脸面的挑战!


南通0

点评

这标题写的 直接把那个姓徐的黑成汉奸了。  发表于 2017-5-8 10:34
但愿不是不归路!  发表于 2017-5-8 05:18
匿名
发表于 2017-5-7 22:07 | 显示全部楼层 来自:江苏
提示: 作者被禁止或删除 内容自动屏蔽
回复 支持 2 反对 0

使用道具 举报

该用户从未签到

发表于 2017-5-7 22:11 来自手机WAP | 显示全部楼层 来自:江苏
我们有武协,有靠山,让他进不了境,不就得了
回复 支持 3 反对 0

使用道具 举报

该用户从未签到

发表于 2017-5-7 22:16 来自手机WAP | 显示全部楼层 来自:海南
感觉霍元甲,陈真的时代又来了,到处汉奸横行,唯一恐天下不乱。
回复 支持 1 反对 0

使用道具 举报

该用户从未签到

发表于 2017-5-7 22:33 来自手机WAP | 显示全部楼层 来自:江苏
中国五子棋高手挑战世界国际象棋各国冠军
用我们的五子棋规则,不应战就是他们输了
回复 支持 反对

使用道具 举报

匿名
发表于 2017-5-7 22:40 来自手机WAP | 显示全部楼层 来自:江苏
提示: 作者被禁止或删除 内容自动屏蔽
回复 支持 2 反对 0

使用道具 举报

匿名
发表于 2017-5-7 23:07 | 显示全部楼层 来自:江苏
提示: 作者被禁止或删除 内容自动屏蔽
回复 支持 反对

使用道具 举报

该用户从未签到

发表于 2017-5-7 23:38 | 显示全部楼层 来自:江苏
联合徐晓东??之前徐晓东的行为是日本人策划的???这水可就深了。
回复 支持 反对

使用道具 举报

匿名
发表于 2017-5-8 06:50 来自手机客户端 | 显示全部楼层 来自:江苏
提示: 作者被禁止或删除 内容自动屏蔽
回复 支持 反对

使用道具 举报

该用户从未签到

发表于 2017-5-8 08:50 | 显示全部楼层 来自:江苏
强硬点 发表于 2017-5-7 22:33
中国五子棋高手挑战世界国际象棋各国冠军
用我们的五子棋规则,不应战就是他们输了

跺子湖对桥牌
回复 支持 1 反对 0

使用道具 举报

该用户从未签到

发表于 2017-5-8 08:51 | 显示全部楼层 来自:江苏
黑龙会的余孽来打假
回复 支持 反对

使用道具 举报

该用户从未签到

发表于 2017-5-8 08:56 | 显示全部楼层 来自:江苏
来挑战是用空手道的比赛规则呢还是随意乱打,要是用空手道的比赛规则那还是别来了,你怎么不用空手道去挑战击剑去,要是随意乱打,那连中国武警你都打不过。
回复 支持 反对

使用道具 举报

匿名
发表于 2017-5-8 08:58 | 显示全部楼层 来自:江苏
提示: 作者被禁止或删除 内容自动屏蔽
回复 支持 反对

使用道具 举报

该用户从未签到

发表于 2017-5-8 08:58 来自手机客户端 | 显示全部楼层 来自:江苏
冰蓝馨晴 发表于 2017-05-08 08:51
黑龙会的余孽来打假

这是证明中国武术的时候了。
回复 支持 反对

使用道具 举报

匿名
发表于 2017-5-8 09:11 | 显示全部楼层 来自:江苏
提示: 作者被禁止或删除 内容自动屏蔽
回复 支持 反对

使用道具 举报

该用户从未签到

发表于 2017-5-8 09:12 | 显示全部楼层 来自:江苏
下一个到中国来打假的是姿三四郎
回复 支持 反对

使用道具 举报

该用户从未签到

发表于 2017-5-8 09:52 来自手机客户端 | 显示全部楼层 来自:江苏
谁去干了他,我捐款给谁!

点评

你那点钱和智商,捐给红十字会行了。  发表于 2017-5-8 10:00
回复 支持 反对

使用道具 举报

  • TA的每日心情
    开心
    2014-8-11 06:35
  • 签到天数: 163 天

    [LV.7]常住居民III

    发表于 2017-5-8 10:14 | 显示全部楼层 来自:江苏
    无聊无聊!鬼子来挣钱了!
    回复 支持 反对

    使用道具 举报

    匿名
    发表于 2017-5-8 10:27 | 显示全部楼层 来自:江苏
    提示: 作者被禁止或删除 内容自动屏蔽
    回复 支持 反对

    使用道具 举报

    匿名
    发表于 2017-5-8 10:38 来自手机WAP | 显示全部楼层 来自:上海
    提示: 作者被禁止或删除 内容自动屏蔽
    回复 支持 反对

    使用道具 举报

  • TA的每日心情
    开心
    2017-10-18 12:13
  • 签到天数: 158 天

    [LV.7]常住居民III

    发表于 2017-5-8 10:39 | 显示全部楼层 来自:江苏
    微信图片_20170508103759.jpg
    回复 支持 反对

    使用道具 举报

  • TA的每日心情
    奋斗
    2017-2-14 16:09
  • 签到天数: 8 天

    [LV.3]偶尔看看II

    发表于 2017-5-8 10:42 | 显示全部楼层 来自:江苏
    路过!!!!!!!!!!!!!!
    回复 支持 反对

    使用道具 举报

    匿名
    发表于 2017-5-8 10:46 | 显示全部楼层 来自:江苏
    提示: 作者被禁止或删除 内容自动屏蔽
    回复 支持 反对

    使用道具 举报

    匿名
    发表于 2017-5-8 10:55 来自手机WAP | 显示全部楼层 来自:上海
    提示: 作者被禁止或删除 内容自动屏蔽
    回复 支持 反对

    使用道具 举报

    您需要登录后才可以回帖 登录 | 注册

    本版积分规则

    手机版|无图版|站务联系 | 商务合作 | 平台公约

    信息产业部备案:苏ICP备05014191号-1 经营性ICP许可证:苏B2-20110445 苏公网安备 32060202000307号 © 2001-2019 0513.org All Right Reserved.

    投诉争议 技术支持:第一互联 GMT+8, 2025-12-24 11:42 , Processed in 0.805346 second(s), 20 queries , MemCache On. 站点统计

    快速回复 返回顶部 返回列表