濠滨论坛

点击扫描二维码

查看: 6789|回复: 0

3月40城楼市调控放招:8城开启“认房又认贷”为史上最严

[复制链接]

该用户从未签到

发表于 2017-4-3 09:27 | 显示全部楼层 |阅读模式 来自:北京
从去年“9·30”全国一轮限购限贷政策后,今年3月以来全国再开启一轮全面调控政策。
据澎湃新闻不完全统计,自今年3月以来,已有近40个地方从不同层面上加码了楼市调控,包括:浙江省杭州市、嘉善县、嘉兴市;河北省保定市涞水县、张家口市崇礼区、石家庄市、保定市主城区、廊坊市、承德市;江西省南昌市、赣州市、南昌市南昌县;安徽省滁州市;海南省三亚市;山东省青岛市、淄博市;江苏省南京市、句容市、镇江市、常州市、徐州市、南通市;北京市;广州市;湖南省长沙市;河南省郑州市;广东省东莞市、佛山市、中山市、湛江市;四川省成都市;福建省厦门市、福州市、福州市闽侯县;贵州省贵阳市;吉林省长春市;甘肃省天水市;天津市等。
其中,北京市自今年3月17日起,连续10天内九次出台楼市调控政策,涉及首付比例、贷款利率、非京籍购房纳税标准、过道学区房、学位划分、商办类物业限购等。
随着住建部表态“北京的房地产调控经验值得各地认真学习”后,不少城市开启了密集叠加政策的模式。
中原地产研究中心分析报告显示,从目前看,全国已经有近40个城市出台了各种房地产调控政策120余次。多个城市比如北京、广州、厦门、南京、杭州等城市,已经连续出台多次政策。
上述报告指出,从全国出台政策的城市看,主要在15个热点的一线和二线城市及周围。从市场看,在过去一年多,全国包括京津冀、长三角、珠三角及周围区域,因为价格绝对值较低+各种利好集中,导致投资需求旺盛,在过去一年多房价上涨了一倍多。从趋势看,本轮房地产调控相比“9·30”执行力度更严,特别是北京为代表的一线城市,再次全面收紧,而且持续打补丁,信贷全面收紧,预期在改善需求被抑制后,包括北京、成都、厦门这些城市有望再次进入低迷调整期。
那么,新一轮楼市调控中各地都放了哪些招数?以下为澎湃新闻整理的部分措施:
1、认房又认贷
所谓“认房又认贷”是指,以家庭为单位,只要名下有住房或者有无住房但有购房贷款记录(含住房公积金贷款)的,无论是否已经结清,再买房都按照二套房的标准执行。
据澎湃新闻统计,今年3月以来的新一轮调控中,包括北京、杭州、厦门、广州、青岛、天津等城市纷纷实行“认房又认贷”。加上此前已经执行的深圳及上海,目前共有8个城市实行了该措施。
“认房又认贷”被业内认为是房地产调控史上最严厉的手段之一。
以北京为例,3月17日公布新政后,首套普通住宅的首付比例为35%,而二套普通住宅的首付比例则为60%,按照“认房又认贷”的原则,已有首套或无住房但有贷款记录的,则需执行二套待遇。以一套600万元的住房为例,即便已结清贷款想要置换,其首付款较此前高出150万元。

3月40城楼市调控放招:8城开启“认房又认贷”为史上最严

3月40城楼市调控放招:8城开启“认房又认贷”为史上最严
2、缩短贷款最长年限
3月17日,北京率先出台楼市调控政策,其中有一条缩短住房贷款期限至25年。
一般而言,各商业银行个人住房贷款的最长贷款期限为30年。而贷款年限压缩至为25年,最直接的是会导致购房者月供增加。
据澎湃新闻统计,截至目前,北京以及天津缩短了贷款最长年限,规定暂停发放贷款期限25年(不含25年)以上的住房贷款,其中北京规定包含公积金贷款。
以贷款300万为例,在基准利率前提下,25年的话每月等额还款大约在1.73万元,30年每月等额还款大约在1.6万元,缩短贷款年限则每月多还一千左右。

3月40城楼市调控放招:8城开启“认房又认贷”为史上最严

3月40城楼市调控放招:8城开启“认房又认贷”为史上最严
3、离婚一年内买房按第二套执行
据新华社报道,“假离婚”从而规避政策漏洞已成为当前市场上一大楼市乱象。部分中介机构为促成交易,还诱导购房者办理“假离婚”,以享受首套房利率优惠和更低的首付比例。
据报道,天津市一位民政工作人员表示,从2016年至今,天津某区离婚登记数量同比增长了73.5%,“按经验判断‘假离婚’估计占一半左右”。
而有的房地产中介甚至利用民政局婚姻信息不与房管局联网的现状,替买方制作可以以假乱真的“离婚证”和“户口本”以蒙骗房管局,并收取数百元的“工本费”。
3月24日,北京率先针对“假离婚”这一乱象出台了相关措施,明确对离婚一年以内的房贷申请人,商贷和公积金贷款均按二套房信贷政策执行。随后广州也出台措施跟进,直接堵住“假离婚”买房的漏洞。

3月40城楼市调控放招:8城开启“认房又认贷”为史上最严

3月40城楼市调控放招:8城开启“认房又认贷”为史上最严
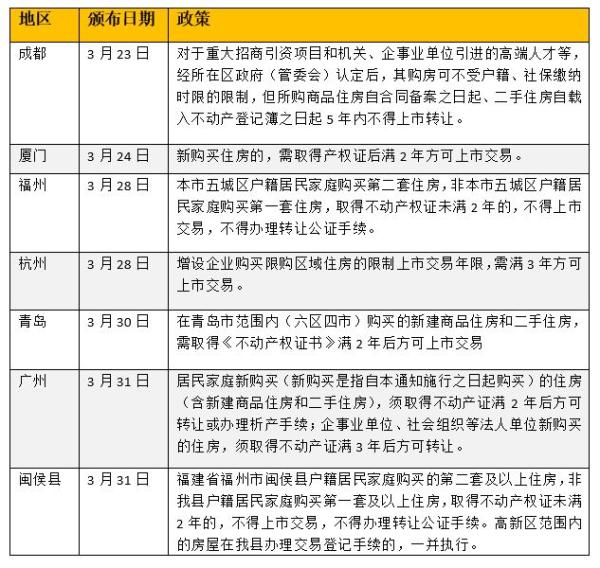
4、规定年限内不得转手
在今年3月以来颁布的政策中,不少地方也将转手年限予以规定,这也在一定程度上抑制了炒房的发生。
据澎湃新闻统计,在新一轮调控中,包括成都、厦门、福州、杭州、青岛、广州、福建省福州市闽侯县等地均规定了针对个人或者企业将名下住房上市交易的最短年限,在规定的年限期间,住房不得上市交易。

3月40城楼市调控放招:8城开启“认房又认贷”为史上最严

3月40城楼市调控放招:8城开启“认房又认贷”为史上最严
5、“商住房”限购
3月31日,北京率先出台《关于进一步加强商业、办公类项目管理的公告》,规定新建商办项目不得卖给个人,成为首个“商住房”限购的城市。
所谓“商住”房,其实就是一些商业或办公等立项的用地,到了企业手里被变相做成了类住宅,打政策的擦边球,以分割方式向居民单独出售。与住宅70年产权相比,商业或办公改建房的产权一般是40年到50年,项目内水电全部都是商用,且不能落户。
与70年产权的住宅相比,“商住房”的价格明显偏低,这也使得部分购房者在未了解具体政策的情况下完成签单。
政策发布后,一些中介机构也将相关房源紧急下架。
紧随北京之后,广州也跟进了“商住房”限购。

3月40城楼市调控放招:8城开启“认房又认贷”为史上最严

3月40城楼市调控放招:8城开启“认房又认贷”为史上最严
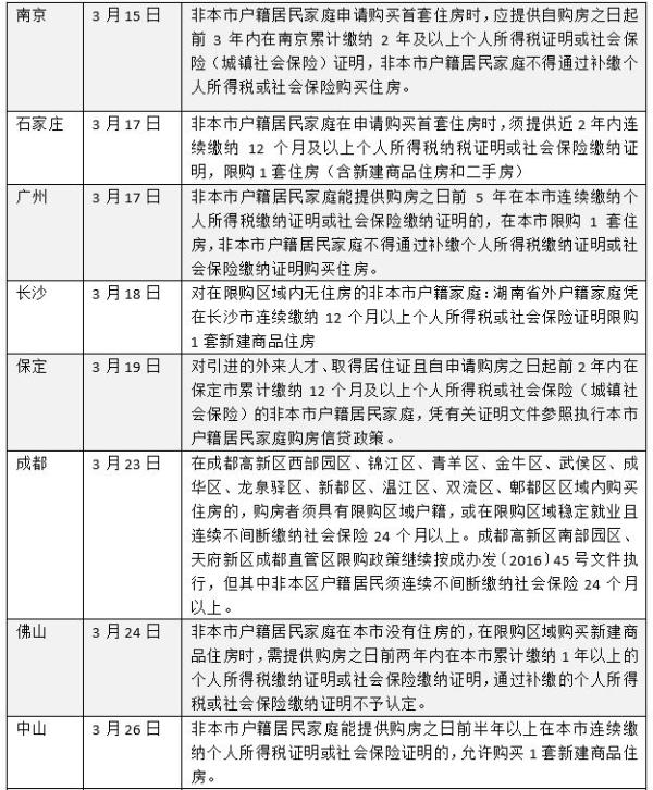
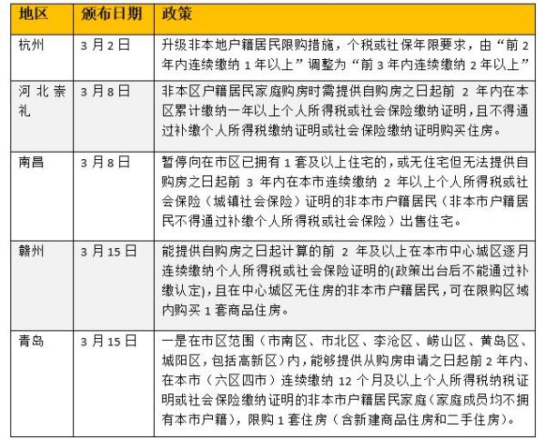
6、增加个税或社保缴纳年限
在新一轮的调控中,增加个税或社保缴纳年限也是此次调控的手段之一,这一手段的主要目的在于限制外地人买房。
在上一轮调控中,伴随着一线城市以及热点二线城市调控趋严,部分投机炒房者将目光瞄着了这些城市周边的热点区域从而推高房价。此次调控中,不少城市对非户籍的购房者给出了个税及社保缴纳的年限,且规定补缴无效。
据澎湃新闻不完全统计,包括杭州、河北崇礼、南昌、赣州、青岛、南京、石家庄等十余个城市增加了个税或社保的缴纳年限。

3月40城楼市调控放招:8城开启“认房又认贷”为史上最严

3月40城楼市调控放招:8城开启“认房又认贷”为史上最严

3月40城楼市调控放招:8城开启“认房又认贷”为史上最严

3月40城楼市调控放招:8城开启“认房又认贷”为史上最严

3月40城楼市调控放招:8城开启“认房又认贷”为史上最严

3月40城楼市调控放招:8城开启“认房又认贷”为史上最严
南通0
您需要登录后才可以回帖 登录 | 注册

本版积分规则

手机版|无图版|站务联系 | 商务合作 | 平台公约

信息产业部备案:苏ICP备05014191号-1 经营性ICP许可证:苏B2-20110445 苏公网安备 32060202000307号 © 2001-2019 0513.org All Right Reserved.

投诉争议 技术支持:第一互联 GMT+8, 2025-12-19 05:01 , Processed in 0.194206 second(s), 14 queries , MemCache On. 站点统计

快速回复 返回顶部 返回列表