濠滨论坛

点击扫描二维码

查看: 18|回复: 0

三问崇川教育招生新政,说出的话是要负责任的

[复制链接]

该用户从未签到

发表于 2017-3-31 12:49 | 显示全部楼层 |阅读模式 来自:江苏
三问崇川教育招生新政,说出的话是要负责任的2017-03-30 南通老狼
三问崇川区教育局:一问崇川区教育局,一天接500个电话,你是在骗孩子吧,除了领导相信还有谁相信!家长抱怨电话始终无人接,实际情况却是一部电话还在报修状态,就靠一部电话能接500个电话,一个小时接60几个电话?就算另一部电话没有坏,一起接,2分钟不到一个电话,能解释清楚吗?夸大也要有个度,否则就是在秀智商了。
0?wx_fmt=jpeg
0?wx_fmt=jpeg
0?wx_fmt=jpeg
0?wx_fmt=jpeg

二问崇川区教育局,实行摇号,并不符合就近入学原则,不符合义务教育法精神?你们胆子真大,就在不久前,国家教育部发文,在教育资源配置不够均衡、群众择校冲动强烈、“学区房”问题突出的地方,要一手大力推进均衡发展,一手积极稳妥推进多校划片(随机摇号、派位)。崇川教育现在已经可以否定国家教育?可惜,你的智商远不如国家教育部。几多学校划片摇号派位,例如,临近的五山小学,通师一附,陆洪闸小学,一年级开学教师、学生一起摇号派位,你看看房价还会不会涨,对于中底层收入百姓,机会是不是更均等。
0?wx_fmt=jpeg
0?wx_fmt=jpeg
0?wx_fmt=jpeg
0?wx_fmt=jpeg

三问崇川区教育局,教育部门是为人师表的部门,一旦好大喜功,信口糊邹,这样的教育能培养出什么样的人才?教育部门还是专业技术部门,连国家政策都不熟悉,由着性子,信口胡邹,这样的教育能对的起老百姓吗?李克强总理一再强调淡化GDP,调控房价,崇川教育还是一意孤行,做GDP的走狗,推高房价的帮凶。看来,国家政策早已不放在眼里,崇川教育到底中国最霸道、狂妄之教育!
0?wx_fmt=jpeg
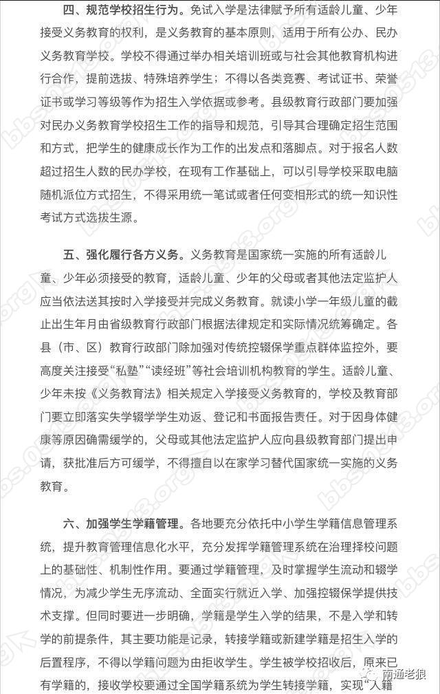
图片来源于崇川教育网

阅读 4003
90投诉


南通0
您需要登录后才可以回帖 登录 | 注册

本版积分规则

手机版|无图版|站务联系 | 商务合作 | 平台公约

信息产业部备案:苏ICP备05014191号-1 经营性ICP许可证:苏B2-20110445 苏公网安备 32060202000307号 © 2001-2019 0513.org All Right Reserved.

投诉争议 技术支持:第一互联 GMT+8, 2025-12-30 17:02 , Processed in 0.495143 second(s), 16 queries , MemCache On. 站点统计

快速回复 返回顶部 返回列表