濠滨论坛

点击扫描二维码

查看: 26344|回复: 4

[南通网警] 冒充公检法骗局卷土重来 这次的由头是“你的涉案银行卡被冻结”

[复制链接]

该用户从未签到

发表于 2017-3-21 09:59 | 显示全部楼层 |阅读模式 来自:江苏
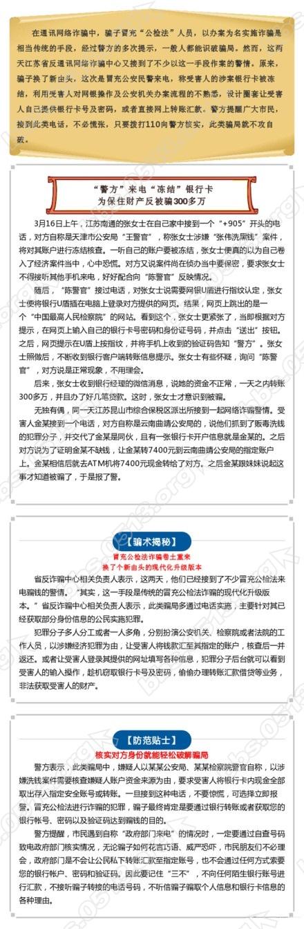
        近日,江苏省反通讯网络诈骗中心接到不少关于骗子冒充“公检法”人员作案的警情。原来,骗子换了新由头,这次是冒充公安民警来电,称受害人的涉案银行卡被冻结,利用受害人对网银操作及公安机关办案流程的不熟悉,设计圈套让受害人自己提供银行卡号及密码,或者直接网上转账汇款。警方提醒广大市民,接到此类电话,不必慌张,只要拨打110向警方核实,此类骗局就不攻自破。
6b117f55gy1fds8v1rvfkj20hs1i8h1s.jpg
南通0

该用户从未签到

发表于 2017-3-31 10:34 | 显示全部楼层 来自:江苏
      转账需谨慎
回复 支持 反对

使用道具 举报

匿名
发表于 2017-3-31 14:06 来自手机客户端 | 显示全部楼层 来自:江苏
提示: 作者被禁止或删除 内容自动屏蔽
回复 支持 反对

使用道具 举报

匿名
发表于 2017-3-31 15:38 | 显示全部楼层 来自:江苏
提示: 作者被禁止或删除 内容自动屏蔽
回复 支持 反对

使用道具 举报

匿名
发表于 2017-3-31 15:41 | 显示全部楼层 来自:江苏
提示: 作者被禁止或删除 内容自动屏蔽
回复 支持 反对

使用道具 举报

您需要登录后才可以回帖 登录 | 注册

本版积分规则

手机版|无图版|站务联系 | 商务合作 | 平台公约

信息产业部备案:苏ICP备05014191号-1 经营性ICP许可证:苏B2-20110445 苏公网安备 32060202000307号 © 2001-2019 0513.org All Right Reserved.

投诉争议 技术支持:第一互联 GMT+8, 2025-12-19 13:39 , Processed in 0.710068 second(s), 15 queries , MemCache On. 站点统计

快速回复 返回顶部 返回列表