濠滨论坛

点击扫描二维码

查看: 803|回复: 0

足协重拳再打中超顽疾:严禁现金发薪酬,签阴阳合同终身禁足

[复制链接]

该用户从未签到

发表于 2015-11-27 22:19 | 显示全部楼层 |阅读模式 来自:北京
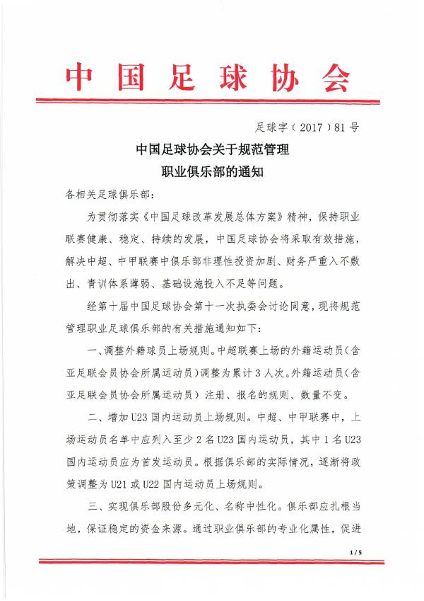
为了规范、治理职业联赛,中国足协一直在行动。
2月23日,中国足协正式下发了更为具体的“18条”:禁止俱乐部用现金方式发放薪酬;恶意欠薪者将被取消注册资格;
2018年12月31日之前,中超和中甲俱乐部须拥有符合条件的训练基地;2019年12月31日之前,须拥有符合条件的梯队;连续三年超过亏损标准者,将被取消中超或中甲资格。

足协重拳再打中超顽疾:严禁现金发薪酬,签阴阳合同终身禁足

足协重拳再打中超顽疾:严禁现金发薪酬,签阴阳合同终身禁足
此前,中国足协公布了治理规范职业联赛的18条措施。随后,中国足协一直在研究18条措施的具体内容。
在这些具体的内容中,除了外援和U23新政之外,其余核心细节如下:
1.恶意欠薪者将被直接取消注册资格
最近几年来,中国足协一直坚持严打欠薪。每年1月份都会公示各职业俱乐部的薪酬发放情况。
每家俱乐部必须上交工资、奖金结清确认表,上面必须有全部球员、教练员和俱乐部官员的签字。
如果不能在规定时间内提交确认表,逾期之后,中国足协将取消当事俱乐部注册资格。
2015赛季,中甲的陕西五洲、中乙的四川力达士就因此被取消了中甲和中乙资格。
中国足协坚持按章办事,既可以建立良好的联赛秩序,又可以让自己避免麻烦。
从2017赛季开始,除了继续执行此前的工资奖金结清确认表制度之外,中国足协还单独列出一个条款:恶意欠薪者,也会被取消注册资格。
所谓恶意欠薪,就是对球队的薪资拖着不发,或者无钱可发。
如果因为资金周转问题,在规定的薪资发放时间内,向后拖几天或者能够承受的时间,不会有问题。
如果承诺向后拖延一定时间发放,到期之后依然无钱发放的,注册资格不保。
2.对训练基地和梯队建设给出具体时间表
在训练基地方面,中超和中甲俱乐部必须在2018年12月31日之前达标:要么拥有基地的所有权,要么拥有20年的租用权。
在梯队建设方面,在2019年12月31日之前,中超俱乐部必须拥有U19、U17、U15三级梯队,中甲俱乐部必须拥有U17、U15两级梯队,所有梯队必须是俱乐部在足协注册,不得挂靠。
上述两项无法达标者,将被取消注册资格。

足协重拳再打中超顽疾:严禁现金发薪酬,签阴阳合同终身禁足

足协重拳再打中超顽疾:严禁现金发薪酬,签阴阳合同终身禁足
3.职业俱乐部每年在青训方面的支出不少于总支出的15%
这个条款延续了2004年中超刚刚推出时的比例。2016赛季,不少俱乐部全年的总支出超过了10亿元,按照这样的支出数字,每年青训投入不少于1.5亿元。
如果真能够达到这样的资金水平,青训队伍不愁找不到高水平的国内教练或者外教,也不用再担心那些优秀的退役运动员不愿意到青少年队伍去执教。
4.连续三年超过亏损额、严重违规用现金发放薪酬将被取消资格
2017赛季,中国足协聘请第三方机构对俱乐部财务进行审计,对收入、支出、薪酬发放、青少年投入等重点检查,收支对外进行公开。
同时,统一俱乐部财务账号,严禁用现金发放薪酬,严防俱乐部通过第三方账户支付费用、违规发放现金等。
如果连续三年超过亏损额,将被取消注册资格;如果在薪酬发放等方面存在严重违规行为,也将被取消资格。
亏损标准,将在第三方审计完所有俱乐部的财务之后,制定出一个合理的标准。
5.严打签字费、阴阳合同,严重违规者取消资格
签字费已经很离谱,阴阳合同依然存在。今后,中国足协除了只承认备案合同之外,只允许转会费、年薪、月薪、单场赢球奖金的存在,不允许任何名目的签字费存在。
签订阴阳合同就是弄虚作假,情节严重者,俱乐部将被取消注册资格,球员和经纪人将终生禁足。
6.必须落实转会过程中的培训机制和联合机制补偿制度
只有落实,才能做到谁培养谁受益,才能鼓励大家积极培养青少年球员。
在落实这一条的时候,中国足协将根据统一财务账号,明确掌握球员的转会费数额。只有如此,培养单位才能拿到应有的补偿。
过去,在转会的时候,为了应对中国足协和地方足协在转会过程中的5%管理费,很多转会合同都签两份,一份是真实的转会费合同,另一份是对付足协的假合同。
比如说,一名球员卖了1500万元,到地方协会注册的时候,可能变成了50万元。还有转会费超过2000万元的球员,到地方协会注册的时候,合同上写的只有100万元。
有了财务监管,这种荒诞的现状应该能够得到改变。 

足协重拳再打中超顽疾:严禁现金发薪酬,签阴阳合同终身禁足

足协重拳再打中超顽疾:严禁现金发薪酬,签阴阳合同终身禁足
(本文系体坛+授权澎湃新闻刊载。更多好玩有趣的体坛爆料,就在体坛+官方微博:体坛加,体坛+官方微信公众号:体坛plus)南通0
您需要登录后才可以回帖 登录 | 注册

本版积分规则

手机版|无图版|站务联系 | 商务合作 | 平台公约

信息产业部备案:苏ICP备05014191号-1 经营性ICP许可证:苏B2-20110445 苏公网安备 32060202000307号 © 2001-2019 0513.org All Right Reserved.

投诉争议 技术支持:第一互联 GMT+8, 2025-12-18 18:54 , Processed in 0.189946 second(s), 14 queries , MemCache On. 站点统计

快速回复 返回顶部 返回列表