濠滨论坛

点击扫描二维码

查看: 3089|回复: 0

张铁生套现上亿还贷修张作霖陵园?知情人:他想过个平静晚年

[复制链接]

该用户从未签到

发表于 2017-1-6 09:51 | 显示全部楼层 |阅读模式 来自:北京
因为减持禾丰牧业获得大笔财富,昔日的风云人物、“白卷先生”张铁生再次走进公众视野。
2017年1月4日,一份关于张铁生减持辽宁禾丰牧业股份有限公司(禾丰牧业,603609 )的说明,在投资圈广泛流传。这份说明称,张铁生的减持理由中,除了家人资金需求,还有修葺张作霖陵园等。
1月5日晚间,禾丰牧业发布澄清公告称,张铁生减持计划的公告已于2016年12月24日在上证所网站公告。此后,公司未再就此事宜发布过其他公开公告。
禾丰牧业证券事务代表杨国来告诉澎湃新闻(www.thepaper.cn),“张铁生先生作为公司股东已经退休多年,此次减持是其个人行为,只要在法律法规允许的框架下,行使股东的权利,不管做什么我们都应该给予尊重。”
“他是我们的老领导和长辈,也是快70岁的人了。我们也试着跟他联系,但是也没有联系上,所以这份说明真假我们也无法判定。这是他个人的行为,跟公司没有多大关系。”杨国来对澎湃新闻说。
关于前述《说明》内容的真实性,一名接近张铁生的知情人士对澎湃新闻(www.thepaper.cn)记者称,“这是未经同意擅自发的。希望媒体让张铁生先生过一个平静的晚年,给他一个平静的生活,这是他想要的。”

张铁生套现上亿还贷修张作霖陵园?知情人:他想过个平静晚年

张铁生套现上亿还贷修张作霖陵园?知情人:他想过个平静晚年
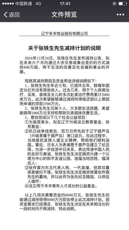
社交网络流传的张铁生减持计划的说明
2016年12月23日晚间,禾丰牧业发布公告称,公司股东张铁生披露减持计划,拟自减持计划公告之日起3个交易日后6个月内,通过大宗交易方式或集合竞价交易方式,减持不超过800万股公司股票,即不超过公司总股本的0.96%。 张铁生此次减持将用于本人资金需求以及公益事业的捐赠。
按照2016年12月23日的收盘价14.78元/股计算,张铁生此次减持将可套现逾1亿元。
这则公告称,张铁生在禾丰牧业首次公开发行股票前持有公司限售流通股3224万股,该部分股票已于2015年8月10日解除限售并上市流通。此后经过转增,张铁生持有禾丰牧业股票4836万股,占公司总股本的5.82%。
张铁生的减持,有心者应早有预期。
在禾丰牧业上市之初,张铁生已经排定了减持时间表。根据上市公告书,张铁生持股锁定期为12个月,将于2015年8月解禁流通。招股书显示,张铁生计划在其持股锁定期满后两年内将进行减持,减持股份数量不超过1500万股。
《南方人物周刊》2012年的一则报道曾提及:张铁生曾向老战友提及今后的打算,他有意将自己的财富分成两部分,一部分留给他很疼爱女儿,一部分成立一个基金,“回馈社会”。
这次张铁生再度走进公众视野,是今年1月4日在网络流传的关于其减持计划的说明。
这则说明称,张铁生的减持所得将用于三方面:
一是个人疾病治疗、买房、装修及女儿多次赴美治疗,累计费用约2500万元。
其次是用于改善兄弟姐妹生活,约1000万元。据悉,张铁生兄弟姐妹十人,大多生活拮据。
此外,资金大部分将用于公益事业,包括:在辽宁兴城设立教育基金、扶贫基金;在葫芦岛兴建和平友谊公园,促进中日关系;修葺张作霖墓地;设立禾丰青年人才成长公益基金。
这分明说明称,以上几项需要资金约8000万元。张铁生如能通过减持获得8000万元,即会停止此次减持计划。并且,因资金需求已经满足,张铁生决定在未来相当长一段时间内不再减持。
澎湃新闻向一位接近张铁生的人士求证该说明的真实性,其并未正面回应,仅称“这是未经同意擅自发的”。

张铁生套现上亿还贷修张作霖陵园?知情人:他想过个平静晚年

张铁生套现上亿还贷修张作霖陵园?知情人:他想过个平静晚年
张铁生
张铁生出生于1950年11月,辽宁兴城人。北京青年报2014年的一则报道提及,张铁生早已退休,目前常年居住在新西兰。可资印证的是,禾丰牧业的招股书中关于张铁生境外居留权一栏即显示为“新西兰”。
公开报道显示,张铁生因在1973年高考中几乎交了白卷,并在试卷背面写信,成为当时的名人。不过,张铁生走入人生低谷。直到1993年,出狱后的张铁生与现任禾丰牧业董事长金卫东等人一起,创办了沈阳市天地饲料厂。1995年4月,禾丰牧业诞生,张铁生历任禾丰牧业的多个高管职位。2014年8月8日,禾丰牧业在上证所上市,张铁生成为账面上的亿万富翁。
公开资料显示,禾丰牧业已由一个白手起家的科技型创业公司成长为中国驰名的大型企业集团。公司业务划分为饲料板块、贸易板块、产业化板块、综合板块、食品板块五部分,以饲料为主业,并涉猎国际贸易、肉鸡产业化、动物药品、养殖设备、农产品深加工、农业电商等相关领域。禾丰牧业目前拥有百余家下属公司,产品覆盖25个省市,并在朝鲜、尼泊尔、印度设有分公司。
2016年三季报显示,禾丰牧业2016年1-9月实现营业收入84.80亿元,同比增长15.15%;归属于上市公司股东的净利润2.96亿元,同比增长43.90%。南通0
您需要登录后才可以回帖 登录 | 注册

本版积分规则

手机版|无图版|站务联系 | 商务合作 | 平台公约

信息产业部备案:苏ICP备05014191号-1 经营性ICP许可证:苏B2-20110445 苏公网安备 32060202000307号 © 2001-2019 0513.org All Right Reserved.

投诉争议 技术支持:第一互联 GMT+8, 2025-12-22 07:20 , Processed in 0.209367 second(s), 14 queries , MemCache On. 站点统计

快速回复 返回顶部 返回列表