濠滨论坛

点击扫描二维码

查看: 2522|回复: 0

2016年超10万人次去韩国“医疗旅游”,整形外科最热门

[复制链接]

该用户从未签到

发表于 2016-12-30 01:06 | 显示全部楼层 |阅读模式 来自:江苏
12月29日,在线旅行社携程旅游发布《2016年在线医疗旅游报告》显示,2016年通过携程报名参加海外体检等医疗旅游人数是前一年的5倍,人均订单费用超过5万元。报告预计2016年出境医疗旅游的中国游客将超过50万人次。
最新公布的《“十三五”旅游业发展规划》明确提出:促进旅游与健康医疗融合发展。而随着医疗旅游日益受到青睐,在线旅游公司也开始关心国人的健康和医疗服务。在旅游的同时,去韩国做美容整形手术、带爸妈到日本等国家做个体检、去欧洲氧疗养生、去美国检测基因,在中高端消费者中流行起来,成为中国人新的休闲项目之一。
医疗旅游人数是去年5倍,人均花费超5万元
携程旅游《2016年在线医疗旅游报告》显示, 2016年海外医疗旅游产品爆发增长,消费者通过APP和网站进行在线预订成为趋势。2016年,携程全年医疗旅游的订单量是前一年的5倍,均价超过5万元/人,是我国出境旅游人均费用的10倍左右。“海外的高质量医疗服务是吸引中国消费者的主要原因。”报告写道。
报告显示,健康医疗已经成为人气最高的主题旅游项目之一。从携程2016年的在线浏览预订看,我国游客的Top10主题游品类依次是:自然探索、越野自驾、滑雪、医疗体检、旅游婚礼、高尔夫、禅修养生、游艇帆船、徒步、潜水。
其中,医疗体检也以人均超过5万元的价格,成为消费最高的出境旅游主题之一,仅次于极地旅游。
超过10万中国人赴韩医疗旅游,整容最受青睐 
海外哪些地方最受中国消费者欢迎?报告发布了海外医疗旅游最受欢迎的10大目的地国家和地区是:日本、韩国、美国、中国台湾、德国、新加坡、马来西亚、瑞士、泰国、印度。

2016年超10万人次去韩国“医疗旅游”,整形外科最热门

2016年超10万人次去韩国“医疗旅游”,整形外科最热门
距离最近的日本和韩国成为海外医疗旅游的首选。以韩国为例,报告预计2016年赴韩“医疗旅游”的中国人超过10万人次,在入境游客中占比超过30%排名第一。
在韩国医疗项目中,整形外科最受中国人青睐。而日本的癌症预防与早期发现体系在全球领先,也颇受游客欢迎,虽然做一次体检需要人民币2到3万元,但高价也没有能阻挡中国人追求健康的决心。
此外,一些发展中国家也开始进入国人的视野,印度被称为“世界药厂”,药品物美价廉,加上医疗水平高,去印度看病成为了性价比极高的就医途径。
体检类医疗旅游项目最为热门
从医疗项目看,去海外体检最为热门,占比50%以上。包括全身健康检查、早期防癌检查、心脏检查、全基因检测等。美容整形也非常受女性欢迎。此外还有胎盘抗衰老、活细胞抗衰老疗养、丙肝医疗、理疗养生等。东南亚国家的度假式医疗也有一定的粉丝。
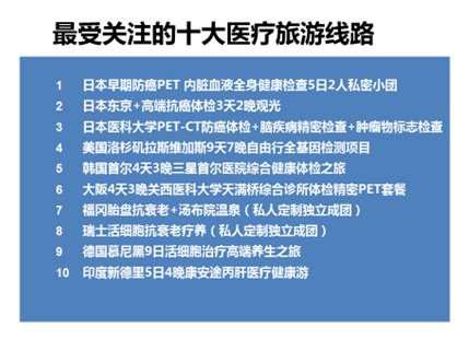
报告从产品的浏览、预订排名,发布了网上人气最高的十大医疗旅游线路,包括日本东京抗癌体检、美国洛杉矶拉斯维加斯全基因检测自由行、韩国首尔综合健康体检之旅、瑞士抗衰老疗养等。
此外,2016年11月下旬,携程宣布战略投资美国试管婴儿就医服务提供商智特医疗(IVF USA),发力出境医疗旅游。

2016年超10万人次去韩国“医疗旅游”,整形外科最热门

2016年超10万人次去韩国“医疗旅游”,整形外科最热门
北京人最热衷海外医疗旅游
哪些省市的消费者更热衷出国就医和旅游?从携程APP和网站的订单人数看,北京、上海、天津、杭州、深圳是排名前五名的客源地城市。北京人是最热衷海外医疗旅游的群体。南通0
您需要登录后才可以回帖 登录 | 注册

本版积分规则

手机版|无图版|站务联系 | 商务合作 | 平台公约

信息产业部备案:苏ICP备05014191号-1 经营性ICP许可证:苏B2-20110445 苏公网安备 32060202000307号 © 2001-2019 0513.org All Right Reserved.

投诉争议 技术支持:第一互联 GMT+8, 2025-12-24 04:01 , Processed in 0.213426 second(s), 15 queries , MemCache On. 站点统计

快速回复 返回顶部 返回列表