濠滨论坛

点击扫描二维码

查看: 1845|回复: 0

【国学培训】2017南通泓德国学冬令营课程设置

[复制链接]

该用户从未签到

发表于 2016-12-25 15:54 | 显示全部楼层 |阅读模式 来自:江苏
来泓德国学冬令营,做彬彬有礼、谦谦少年郎。

新年伊始,送孩子一份智慧大礼 ,让改变瞬间发生。

    南通泓德国学2017“礼行天下”封闭式国学冬令营距开营还有不到一个月的时间啦,每位老师都在紧锣密鼓的为这次国学冬令营做准备。如今,各种机构举办的冬令营层出不穷,如何让孩子在寒假中体验到别样的冬令营显然成了家长最头疼的问题。南通泓德国学举办的2017国学冬令营让你扫清顾虑,让孩子学礼尚礼知礼守礼,在学与行的过程中成长,让您7天感受孩子的蜕变。

2017南通泓德国学冬令营课程优势:

1、学脉正统
国内著名国学学者,江苏十大优秀国学讲师,传统文化实践者与传播者,中医养生康复师,感恩孝道培训导师,国学冬夏令营金牌导师,泓德国学馆校长俞凯华先生主讲。

2、原典为基
注重国学经典研习,以深厚的学养和质朴的学风指导学习者精读原典,吸收国学思想精粹。

3、形式多元
融汇古今多种教学方法,不局限于课堂讲授,寓教于乐。除了经典诵读、国学讲解课外,我们还精心设置了德音雅乐、太极武术、汉服射礼、书法茶艺、户外拓展、篝火晚会等活动。

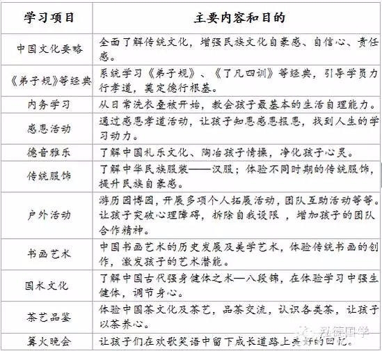
2017南通泓德国学冬令营课程安排:

3.jpg

5.jpg

南通0
您需要登录后才可以回帖 登录 | 注册

本版积分规则

手机版|无图版|站务联系 | 商务合作 | 平台公约

信息产业部备案:苏ICP备05014191号-1 经营性ICP许可证:苏B2-20110445 苏公网安备 32060202000307号 © 2001-2019 0513.org All Right Reserved.

投诉争议 技术支持:第一互联 GMT+8, 2025-12-20 07:55 , Processed in 1.336182 second(s), 15 queries , MemCache On. 站点统计

快速回复 返回顶部 返回列表