濠滨论坛

点击扫描二维码

查看: 729|回复: 0

史上最陌生国足名单!恒大苏宁一个没有,里皮偏爱上海帮?

[复制链接]

该用户从未签到

发表于 2016-11-6 06:38 | 显示全部楼层 |阅读模式 来自:北京

史上最陌生国足名单!恒大苏宁一个没有,里皮偏爱上海帮?

史上最陌生国足名单!恒大苏宁一个没有,里皮偏爱上海帮?
国足大名单居然没有恒大、苏宁的球员?
12月19日,在社交网络上出现了一份国足参加1月“中国杯”国际足球锦标赛的23人名单,恒大和苏宁两家俱乐部无人入选,鲁能、国安同样无人进入大名单。
但在2017年要参加亚冠的上港却有武磊、蔡慧康、颜骏凌和傅欢入选,上海申花也有曹赟定等四名球员在列。
面对这支陌生的国家队,里皮练兵的意图明显,那么为什么他却单单抽掉了上港和申花的国脚呢?

史上最陌生国足名单!恒大苏宁一个没有,里皮偏爱上海帮?

史上最陌生国足名单!恒大苏宁一个没有,里皮偏爱上海帮?

史上最陌生国足名单!恒大苏宁一个没有,里皮偏爱上海帮?

史上最陌生国足名单!恒大苏宁一个没有,里皮偏爱上海帮?
网传国家队最新名单。
虽然足协官方目前尚未确认参加“中国杯”的球员名单,但据澎湃新闻(www.thepaper.cn)记者了解,网上流传的版本基本属实,多家中超俱乐部已经收到足协通知。
在里皮率队打完卡塔尔后,他就曾表示要用“中国杯”考察新人,外界甚至一度传出了国足将派U22国家队参赛。
纵观本次大名单,除了武磊、蔡慧康、颜骏凌、傅欢和曹赟定,全是首次入选里皮名单的新面孔,其中来自中甲大连一方的汪晋贤还是U22国家队的前锋。
虽然缺少了恒大、苏宁等一众国脚,但今年中超联赛表现出色的本土球员已经皆被囊括,比如天津泰达的胡人天和惠家康、辽宁队的杨善平、华夏幸福的高准翼、延边球员池忠国和崔民、还有重回国家队的老将毛剑卿。
不过,在大名单曝光后,却引发了外界的争议。为什么对于一项练兵的比赛却抽调了上港和申花如此多的球员,武磊、蔡慧康们为什么就不能得到恒大和苏宁球员一样的轮休?
据澎湃新闻记者了解,在制订这份大名单之前,里皮和其团队已经在中超各俱乐部做了充分的调研。这次国脚贡献大户上港、申花和天津泰达都是在12月初就进行了冬训,第一阶段训练已经结束,球员身体状况更适合打比赛,
而恒大、苏宁、鲁能和国安都要在1月初才开始冬训,比赛体能储备尚未进行,不具备征召球员的条件。
同样,作为一项邀请赛,“中国杯”并非国际足联A级赛事,俱乐部也有权不放队员参加。不过中国足协曾有明确规定,征调球员俱乐部必须放人。
2017年1月10日,“中国杯”国际足球锦标赛将在广西揭幕。智利、克罗地亚、冰岛将参加首届“中国杯”赛事。
而在本次来华参赛的智利队大名单中,效力阿森纳的桑切斯和拜仁中场比达尔就双双缺席,冰岛队也只带了4名参加了欧洲杯的主力球员。
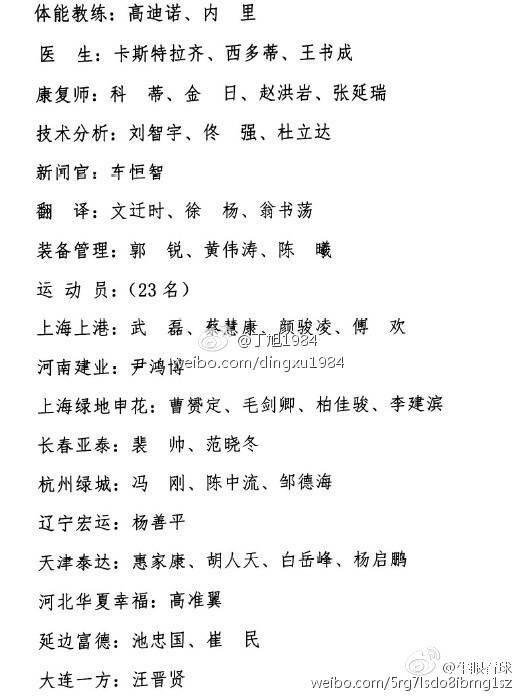
附:中国杯23人大名单
上海上港:武磊、蔡慧康、颜骏凌、傅欢
河南建业:尹鸿博
上海申花:曹赟定、毛剑卿、柏佳骏、李建滨
长春亚泰:裴帅、范晓冬
杭州绿城:冯刚、陈中流、邹德海
辽宁宏运:杨善平
天津泰达:惠家康、胡人天、白岳峰、杨启鹏
河北华夏幸福:高准翼
延边富德:池忠国、崔民
大连一方:汪晋贤南通0
您需要登录后才可以回帖 登录 | 注册

本版积分规则

手机版|无图版|站务联系 | 商务合作 | 平台公约

信息产业部备案:苏ICP备05014191号-1 经营性ICP许可证:苏B2-20110445 苏公网安备 32060202000307号 © 2001-2019 0513.org All Right Reserved.

投诉争议 技术支持:第一互联 GMT+8, 2025-12-26 08:34 , Processed in 2.735275 second(s), 17 queries , MemCache On. 站点统计

快速回复 返回顶部 返回列表