濠滨论坛

点击扫描二维码

查看: 1751|回复: 0

2017南通泓德国学冬令营开始报名啦

[复制链接]

该用户从未签到

发表于 2016-12-14 13:44 | 显示全部楼层 |阅读模式 来自:江苏
主办方
南通园艺博览园
南通泓德国学教育基地
来泓德国学冬令营,做彬彬有礼、谦谦少年郎。
新年伊始,送孩子一份智慧大礼 ,让改变瞬间发生。

泓德国学简介: 泓德国学馆坐落在南通园博园内,多年来一直致力于于中国传统文化的弘扬和传播,我们的办学宗旨:“为天地立心,为生民立命;为往圣继绝学,为万世开太平”,积极地将古代圣贤的智慧文化完美的与现代教学相结合,自2009年创办以来,取得了瞩目的成绩。经过多年的国学教育实践和推广,也渐渐形成了一套独立完善,效果显著的课程体系和经营模式,并通过每年的公益弟子规班,公益道德大讲堂,周末国学班,国学冬夏令营,中小学感恩孝道教育,大专院校国学课程,企业团队国学课程系列等多种形式,让全国许多学生、家长、企业、团队受益匪浅。

1.jpg
2.jpg
泓德国学冬夏令营至今已举办第20期,此次泓德国学馆举办的国学冬令营,历时7天,让孩子在学与行的过程中,学礼尚礼知礼守礼,为他们播撒道德的种子,助力孩子收摄身心,完善品格,提高孩子的自信、自强、自立的品性,使他们懂得为人处世的智慧,奠定孩子们的人生基础。
6.jpg

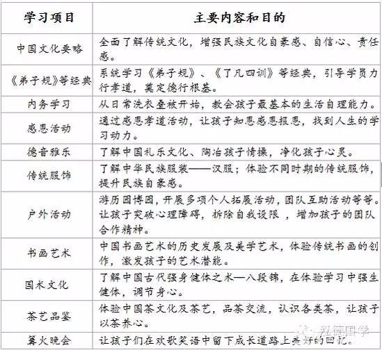
课程优势:
1、学脉正统
国内著名国学学者,江苏十大优秀国学讲师,传统文化实践者与传播者,中医养生康复师,感恩孝道培训导师,国学冬夏令营金牌导师,泓德国学学院院长俞凯华校长主讲。
2、原典为基
注重国学经典研习,以深厚的学养和质朴的学风指导学习者精读原典,吸收国学思想精粹。
3、形式多元
融汇古今多种教学方法,不局限于课堂讲授,寓教于乐。除了经典诵读、国学讲解课外,我们还精心设置了德音雅乐、太极武术、汉服射礼、书法茶艺、户外拓展、篝火晚会等活动。

课程收获:
国学博大精深,绵延千年,乃中华民族历史生命之精神内核。我们以纯正的学术通览国学全貌,以敬畏之心精研人文典籍,以全新的体验赏鉴国粹之美。
我们运用经典来教导孩子,让他们明事理,辨善恶,树立正确的人生观、价值观,使他们心存感恩,孝顺父母,友爱他人,学会待人处事、人际交往的基本礼仪,提高个人修养。
在日常生活中落实“弟子规”等国学经典,在洒扫、应对、进退的点滴小事中,扎扎实实地培养孩子好的习性,养其天性,化其禀性。

课程安排:

3.jpg

报名须知:
为了让每个孩子在冬令营期间潜心励志,学有所得,家长在确定给孩子报名参加冬令营之前,请和孩子做好相关沟通,使孩子明白这个寒假将会过得很有意义。对于家长不向孩子说明情况就把孩子送入冬令营的不予接收,也请确保孩子无严重不良嗜好或重大疾病,敬请谅解!

⑴、招收对象:7—18周岁全国青少年
⑵、活动时间:2017年1月19日至1月25日
⑶、学习费用:3500元(费用包括:食宿、培训、保险、教材、服装、照片、门票等。)
⑷、优惠政策:2016年12月30日前报名优惠200元+赠送青花瓷餐具一套。


报名流程:

(1)【咨询报名】可通过电话、微信、QQ咨询交流。

(2)【报名方式】

      微信报名:关注泓德国学公众号(guoxue_100)后点击课程简介里的在线报名即可!

      网络报名:到官方网站:www.hdgxg.com 下载报名表,填写后发至QQ360665589邮箱。

      短信报名:把孩子的姓名、年龄、性别、地区、家长联系电话直接发到我们的手机上,我们收到后会及时回复。

(3)【审核缴费】报名表审核通过后缴纳学费。

(4)【报名成功】缴费确认后报名成功。


报到须知:

1、开营时间:2017年1月19日
报到时间:8:00—9:00  开营仪式:9:00—11:00
   闭营时间:2017年1月25日
闭营报到:8:00—9:00  闭营仪式:9:00—11:00
(开营仪式家长和孩子一起参加,开营仪式结束后家长可以离营)

2、报到地点:江苏南通市园艺博览园
南通市崇川区紫琅路(园博园东大门往南50米缆车下南小门进入)

3、自带物品:
换洗衣服2套,毛巾2条,牙具一套,拖鞋一双,鞋子两双,伞一把,水杯一只等。学习用品一套,寒假作业。 有特长的孩子可以自带乐器具,闭营仪式时可以参加汇报演出。请家长们在纸上写一段您想对孩子说的话,我们将在感恩课的时候读给孩子听。

4、一律禁带零食,零钱,手机,游戏机等一切电子产品以及不良刊物、印刷品等。若有带者交由生活老师统一保管,学习结束后自行取回。

5、整个冬令营期间,谢绝家长探访(特殊情况除外),平时生活学习可通过电话,QQ和网站图片来了解孩子在校情况。如因自身原因不能来冬令营或中途请假和退学者,概不退费。因名额有限,先报先参加,望各位家长理解。

以上规定在于保证孩子能收摄身心,潜心学习。报名缴费后视家长认可报名须知中的规定,没有异议,并能与泓德国学达成共识。凡录取者以报名缴费为标准,额满为止。

4.jpg

5.jpg











南通0
您需要登录后才可以回帖 登录 | 注册

本版积分规则

手机版|无图版|站务联系 | 商务合作 | 平台公约

信息产业部备案:苏ICP备05014191号-1 经营性ICP许可证:苏B2-20110445 苏公网安备 32060202000307号 © 2001-2019 0513.org All Right Reserved.

投诉争议 技术支持:第一互联 GMT+8, 2025-12-20 11:09 , Processed in 0.912670 second(s), 16 queries , MemCache On. 站点统计

快速回复 返回顶部 返回列表