濠滨论坛

点击扫描二维码

查看: 142138|回复: 59

[百姓民声] 南通房地产泡沫巨大,请有关部门严密监控二手房库存问题!

[复制链接]

该用户从未签到

发表于 2016-11-10 09:35 | 显示全部楼层 |阅读模式 来自:江苏
各界政府领导你好:
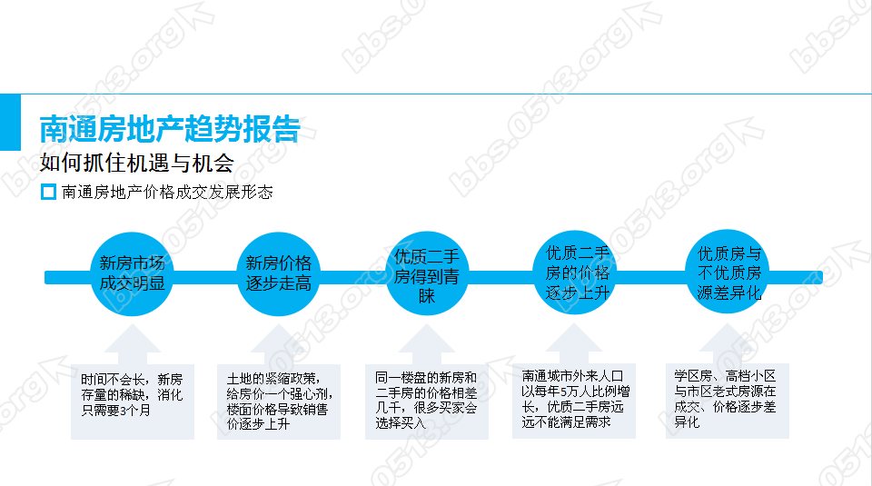
南通房地产表面上看似良性发展,其实南通房地产已经危机四伏,倒霉的不是开发商,是我们老百姓。
我们不要用狭隘的眼光看去库存问题!去库存是两方面的:1、房地产新盘  2、闲置二手房库存问题
现在南通闲置二手房库存量巨大!已进去风险地带!1、房东房子租不出去  2、房东二手房转不出去
只要房地产供应剧增,房价如有松动!二手房市场马上崩盘!不是开玩笑的!
请不要供应拆迁用地了 如有拆迁,请安排进入二手房市场!南通房地产的今天,很大的原因和拆迁安置有关!1、过度拆迁安置 2、拆迁分配方式(不一定要兴建安置房,可用去库存的办法妥善安置)
大力发展楼宇经济!开发商业用地!积极招商引资!如果这次南通房地产崩盘,就是你们的责任!第一指导不当 第二不专业!接下来就是民生问题了!请时刻监控市场!崩盘危险已接近!南通0
QQ图片20161110090839.png
QQ图片20161110090622.png
QQ图片20161110090548.png

点评

是不是安眠的小号  发表于 2020-4-25 13:00
炒房团的托儿,手上屯多了,怕了  发表于 2016-11-16 08:39

该用户从未签到

发表于 2016-11-10 10:43 来自手机客户端 | 显示全部楼层 来自:江苏
楼主有病吧,二手房供应充足是好事,像你这种限制建设妄图进一步推高房价的美梦还是少做为好
回复 支持 2 反对 0

使用道具 举报

该用户从未签到

 楼主| 发表于 2016-11-10 10:55 | 显示全部楼层 来自:江苏
行走的荷尔蒙 发表于 2016-11-10 10:43
楼主有病吧,二手房供应充足是好事,像你这种限制建设妄图进一步推高房价的美梦还是少做为好

外行就是外行!请回去多读几年书回来!
回复 支持 1 反对 0

使用道具 举报

该用户从未签到

发表于 2016-11-10 11:01 | 显示全部楼层 来自:上海
俗话说,没有卖不掉的房。只有卖不掉的价。
回复 支持 反对

使用道具 举报

该用户从未签到

发表于 2016-11-10 11:04 来自手机客户端 | 显示全部楼层 来自:江苏
其实可以发房票,房票去买商品房,这样避免拆迁在一个小区,没有物业,成为新的贫民区,
回复 支持 反对

使用道具 举报

匿名
发表于 2016-11-10 11:09 | 显示全部楼层 来自:江苏
提示: 作者被禁止或删除 内容自动屏蔽
回复 支持 反对

使用道具 举报

匿名
发表于 2016-11-10 12:58 | 显示全部楼层 来自:江苏
提示: 作者被禁止或删除 内容自动屏蔽
回复 支持 反对

使用道具 举报

匿名
发表于 2016-11-10 15:45 来自手机WAP | 显示全部楼层 来自:江苏
提示: 作者被禁止或删除 内容自动屏蔽
回复 支持 2 反对 0

使用道具 举报

该用户从未签到

发表于 2016-11-10 18:56 来自手机客户端 | 显示全部楼层 来自:江苏
15861000850 发表于 2016-11-10 10:55
外行就是外行!请回去多读几年书回来!

你书读傻了吧,用你计划经济年代的配给制思维考虑现在的问题,你才需要多读书。
回复 支持 反对

使用道具 举报

匿名
发表于 2016-11-15 20:47 | 显示全部楼层 来自:江苏
提示: 作者被禁止或删除 内容自动屏蔽
回复 支持 反对

使用道具 举报

该用户从未签到

发表于 2016-11-16 08:11 | 显示全部楼层 来自:江苏
**** 作者被禁止或删除 内容自动屏蔽 ****

楼主可能炒了不少房子在手上   因为楼主压根没有提议政府控制房价
回复 支持 2 反对 0

使用道具 举报

该用户从未签到

 楼主| 发表于 2016-12-1 21:23 | 显示全部楼层 来自:江苏
请严控安置房入市!从今年开始整体二手房库存量巨大!安置房是导视现在房地产突变的诱因!整体二手房库存大、泡沫大、租售比上升,12月南通国土局集中拍地,会使南通房地产崩盘!
回复 支持 反对

使用道具 举报

匿名
发表于 2016-12-1 23:13 | 显示全部楼层 来自:江苏
提示: 作者被禁止或删除 内容自动屏蔽
回复 支持 反对

使用道具 举报

该用户从未签到

发表于 2016-12-2 07:53 来自手机客户端 | 显示全部楼层 来自:江苏
楼主,国家就是打击炒房,你那个二手房就应该打压,一般老百姓买房是自住,哪有啥空余的房子卖啊,再说,你自己真把自己当根葱了,你有啥资格能耐去改变政府决策啊
回复 支持 1 反对 0

使用道具 举报

该用户从未签到

发表于 2016-12-2 07:55 来自手机客户端 | 显示全部楼层 来自:江苏
还有,你让拆迁户住你那个老破小的二手房,你不怕拆迁户把你骂死了
回复 支持 1 反对 0

使用道具 举报

该用户从未签到

发表于 2016-12-2 08:12 | 显示全部楼层 来自:江苏
当老人都爬不动楼的时候   楼房将是个负担
回复 支持 反对

使用道具 举报

该用户从未签到

 楼主| 发表于 2016-12-2 20:38 | 显示全部楼层 来自:江苏
你们都不知道二手房的存量风险!愚昧的大众!要透过现象看本质!本次国土局集中出让土地会进一步导视南通房市崩盘的危险!并且要求拆迁房短时间禁止出售才是良策!
回复 支持 反对

使用道具 举报

该用户从未签到

发表于 2016-12-2 21:16 | 显示全部楼层 来自:江苏
楼主是明白人,近期南通房价的上涨都是因为开发商联手抬价,跟2010年之前的那轮上涨根本就是两回事,现在除了特殊地段,大部分的二手房即使按六年前的价格挂出来也脱不了手,除非你真是刚需,那当然随时买都没问题,如果只是想靠买房子实现资产升值,那还是省省吧
回复 支持 反对

使用道具 举报

该用户从未签到

发表于 2016-12-3 19:15 来自手机WAP | 显示全部楼层 来自:江苏 电信/全省通用
yageer 发表于 2016-12-2 21:16
楼主是明白人,近期南通房价的上涨都是因为开发商联手抬价,跟2010年之前的那轮上涨根本就是两回事,现在除 ...

我不相信开发商能联手,同行是冤家更有竞争。这一波涨价是外围作用。投资房偏多
回复 支持 反对

使用道具 举报

该用户从未签到

 楼主| 发表于 2016-12-4 19:02 | 显示全部楼层 来自:江苏
yageer 发表于 2016-12-2 21:16
楼主是明白人,近期南通房价的上涨都是因为开发商联手抬价,跟2010年之前的那轮上涨根本就是两回事,现在除 ...

看来你应该是做中介一块的吧!聪明的人大家都没回复!很多人看了看都不知道说的是什么!南通房市现在很畸形!南通不能再拆迁安置了!6年前南通房地产还算健康,可是这6年的拆迁导致,南通房地产整体变味!有关部门你们应该醒醒了!尤其是城市规划处及国土局,你们要用科学的眼光看问题!其实现在的问题都是上层决策失误造成的!请醒醒吧!别把问题变成民生问题!老百姓已经不相信你们这些不专业的拿着公粮的决策者!
回复 支持 反对

使用道具 举报

该用户从未签到

发表于 2016-12-5 09:55 | 显示全部楼层 来自:江苏
别墅、洋房卖的好,高层就有点惨了。
回复 支持 反对

使用道具 举报

匿名
发表于 2016-12-5 14:57 | 显示全部楼层 来自:江苏
提示: 作者被禁止或删除 内容自动屏蔽
回复 支持 反对

使用道具 举报

该用户从未签到

 楼主| 发表于 2016-12-22 12:23 | 显示全部楼层 来自:江苏
请南通市政府严控二手房空房率!
回复 支持 反对

使用道具 举报

您需要登录后才可以回帖 登录 | 注册

本版积分规则

手机版|无图版|站务联系 | 商务合作 | 平台公约

信息产业部备案:苏ICP备05014191号-1 经营性ICP许可证:苏B2-20110445 苏公网安备 32060202000307号 © 2001-2019 0513.org All Right Reserved.

投诉争议 技术支持:第一互联 GMT+8, 2025-12-26 19:18 , Processed in 0.260997 second(s), 23 queries , MemCache On. 站点统计

快速回复 返回顶部 返回列表