濠滨论坛

点击扫描二维码

查看: 42014|回复: 0

[网友评论] 曝光 | 国家质检总局今天发布信息:这些净化器等十类产品不合格

[复制链接]

该用户从未签到

发表于 2016-10-21 14:27 | 显示全部楼层 |阅读模式 来自:江苏
   国家质检总局今天发布空气净化器、电饭煲、智能马桶盖、智能手机、儿童纸尿裤等十类消费品抽查结果。结果显示,平均抽样合格率为90.3%,与2015年10类重点消费品国家监督抽查情况相比,提升了5.2个百分点。

本次抽查,合格率最高的是儿童纸尿裤和吸油烟机,抽查合格率为98.3%;空气净化器的抽查合格率为为75.4%;合格率最低的是智能手机,抽查合格率为73.3%。



智能手机:安全指标和电磁兼容指标不合格


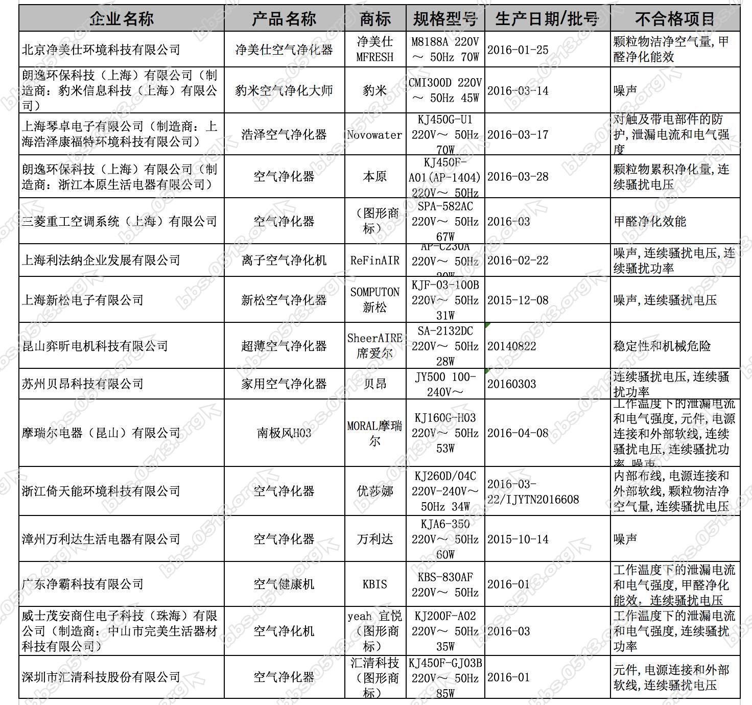
空气净化器共抽查了56家企业生产的61批次产品,基本覆盖了行业内的知名品牌企业,检出15批次产品不合格,主要不合格问题涉及安全指标、性能指标和电磁兼容指标3个方面。
ab768ca6517812f8d85e40a753de445b.jpg
智能手机共抽查了90家企业生产的90批次产品,检出24批次产品不合格,抽查合格率为73.3%。抽查发现的主要不合格问题涉及安全指标和电磁兼容指标2个方面。
128855d698bc60a51149277ce18dd879.jpg
智能坐便器共抽查了58家企业生产的68批次产品,突出抽查了智能马桶盖产品,共抽查36批次,占抽查产品批次总数的52.9%,合格28批次,抽查批次合格率为77.8%,低于平均合格率4.6个百分点。主要不合格问题涉及耐热和耐燃、接地措施、输入功率等7个方面。


童车、笔记本电脑等将纳入明年产品质量抽查计划

cfe6280b816e1dc6e9bd261e867ee775.jpg
今天,国家质检总局产品质量监督司司长张文兵通报的“2017年产品质量国家监督抽查消费品目录征求意见”情况显示,目前投票数排名前十名的产品依次为食品用塑料制品、玩具、学生用品、汽车制动器衬片、童车、汽车轮胎、食品用纸制品、移动电话、笔记本电脑、空气净化器。这10种产品将全部纳入2017年产品质量国家监督抽查的产品计划。


我国消费品安全标准近八成与国外一致

国家标准委今天通报了首批国内外消费品安全标准比对分析情况。在儿童用品、服装纺织、家用电器等12个领域,面向21个发达国家和地区、国际标准化组织、相关国际组织,比对了770余项技术法规和标准中的3800多项技术指标,我国消费品安全标准中近八成的指标与国外保持一致水平,有部分指标技术水平高于国外。

97ba46d014f572fc82a8242f8ec351b8.jpg
国家质检总局局长支树平表示,质检总局将全力推动内外销产品“同线同标同质”,加快实施消费品国内外标准接轨工程,确保到2020年,重点领域消费品标准与国际标准一致性程度达到95%以上。同时加快推进检验检测认证公共服务平台建设。

这些不合格产品 有你用的品牌吗?
2016年空气净化器不合格产品名单

b28a401a0cc8b8a12716c9a62b5982e2.jpg


2016年智能座便器不合格产品名单

4d76d87fa48c000258a76c564c60d93f.jpg


央视新闻微信

南通0
您需要登录后才可以回帖 登录 | 注册

本版积分规则

手机版|无图版|站务联系 | 商务合作 | 平台公约

信息产业部备案:苏ICP备05014191号-1 经营性ICP许可证:苏B2-20110445 苏公网安备 32060202000307号 © 2001-2019 0513.org All Right Reserved.

投诉争议 技术支持:第一互联 GMT+8, 2025-12-19 13:37 , Processed in 0.201451 second(s), 14 queries , MemCache On. 站点统计

快速回复 返回顶部 返回列表