濠滨论坛

点击扫描二维码

查看: 5850|回复: 0

特大盐商在海安——清故榮祿大夫二品頂戴江蘇候補道汪公一品夫人楊夫人墓誌銘

[复制链接]

该用户从未签到

发表于 2016-9-30 00:45 | 显示全部楼层 |阅读模式 来自:江苏
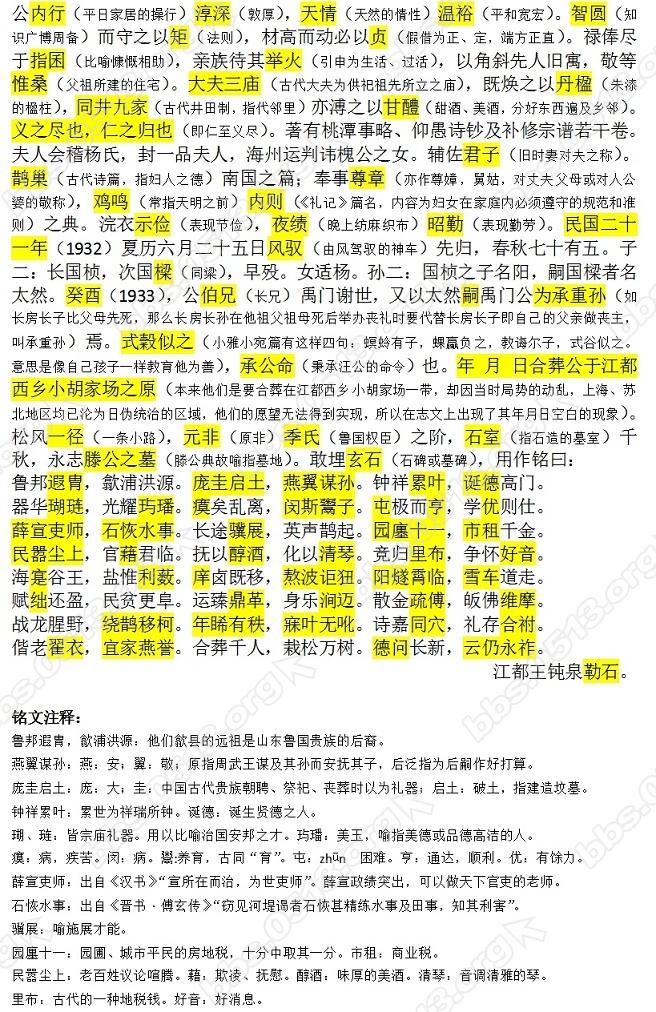
清故榮祿大夫二品頂戴江蘇候補道汪公一品夫人楊夫人墓誌銘儀征陳延撰出並篆蓋公諱詠沂字魯門安徽歙人也五十世家承越國功誓山河卅二峰神降天都氣高雲海洪基茂族家牒詳焉曾祖諱有瑞祖諱志圭考諱鑾閟寶驪淵儲祥鳳穴本生祖諱志培本生考諱鎮淮安府知府記名即補道英才俊瑋南服知名始參帷幄之籌終任股肱之郡三世皆贈榮祿大夫妣皆一品夫人公載誕之初東南大亂先世故僑揚郡至是遷於東臺之角斜場藐是呱呱本生母馮夫人棄養庾信之關河契闊長挈荀娘李密之形影零丁唯依祖母克岐克嶷如珪如璋學則偏乎五車目則營乎四海茂才異等俯拾可知秋駕三年成虧詎屑光緒辛卯入粟以同知分發南河其年丁淮安公憂明年本生祖母郭夫人本生繼母許夫人相繼見背風霜凋急陰雨恩勤以此思哀雲何不吊甲午到省南河者淮海一都之會鹽漕總集之區踞四達而為衢厝五方而成俗公廉吏之子治譜之家人憶孫敖戶迎傅琰加以天才開敏吏幹精勤牘至無留絲棼必理迭充諸局所提調署理裏河運河兩廳同知代理海州直隸州事繭絲不擾羽山之夏翟逾多茭玉無勞瓠子之春流自靜至於冷風清畎蠶月柔桑赤仄辨銅青矜厲學緒餘所及智效彰焉癸卯委署山陽縣兼淮安大河兩衛並代行淮安府事自冬官作記匠人專理於溝防夏後導川民事別分於益稷公之此授蓋匪官常於時令急廛征民愁箕斂群情蠢爾列肆蕭然公扇以和風煦之冬日人欣約束豚魚之信必孚吏絕侵牟鼠雀之微無耗論者莫不歎公之堪其事美上官之得其人俄以辦理賑捐有勞傳旨嘉獎累保江蘇候補道加二品頂戴增秩則潁川黃霸題柱則京兆田郎以公膺之誠無愧色陸中丞建牙衡嶽邀以南遊舞袖暫張歸艫即戒昔者夷吾霸佐策正海王劉晏計臣院興揚子擅九玉上腴之利席千年鼎盛之餘潮汐東遷鹹鹺寢減司農仰屋信所深憂孟子持籌何能為計公外規地阞內運匠心請於淮北葦蕩左營鋪池曬鹽以濟南綱之缺於是牢盆謝用猗頓雲興競三倍而收嬴峙七輿而成族方塘列如開種玉之田皦日臨空遽積連天之雪舟運極於湘郢國課溢於虞衡賦莊生之芧未減朝三論唐代之財終推揚一遂得地來冠蓋商衒絲車鹽政之不荒系公是賴既而靜觀玄象郭泰知其不支言返敝廬陶潛賦其歸去看揚州之舊月時有詩篇味松下之清齋唯親禪悅然猶漢廷長者遠詢商嶺之芝儒林丈人重釋泮宮之菜謂遂優遊晚暮高揖松高忽複戎馬生郊戈船壓境避遷鄉野轉托滬濱太平之扶杖無期故室之毀薪可悲魏帝西山之藥莫值仙童薑公東海之濱空瞻大老民國二十九年夏曆五月二十日薨於上海寓所春秋八十有三嗚呼哀哉公內行淳深天情溫裕智圓而守之以矩材高而動必以貞祿俸盡於指囷親族待其舉火以角斜先人舊寓敬等惟桑大夫三廟既煥之以丹楹同井九家亦溥之以甘醴義之盡也仁之歸也著有桃潭事略仰愚詩鈔及補修宗譜若干卷夫人會稽楊氏封一品夫人海州運判諱槐公之女輔佐君子鵲巢南國之篇奉事尊章雞鳴內則之典浣衣示儉夜績昭勤民國二十一年夏曆六月二十五日風馭先歸春秋七十有五子二長國楨次國梁早歿女適楊孫二國楨之子名陽嗣國梁者名太然癸酉公伯兄禹門謝世又以太然嗣禹門公為承重孫焉式穀似之承公命也年月日合葬公於江都西鄉小胡家場之原松風一徑元非季氏之階石室千秋永志滕公之墓敢埋玄石用作銘曰魯邦遐胄歙浦洪源龐圭啟土燕翼謀孫鐘祥累葉誕德高門器華瑚璉光耀玙璠瘼矣亂離閔斯鬻子屯極而亨學優則仕薛宣吏師石恢水事長途驥展英聲鵲起園廛十一市租千金民囂塵上官藉君臨撫以醇酒化以清琴競歸裏布爭懷好音海寔穀王鹽惟利藪庠鹵既移熬波詎狃陽燧霄臨雪車道走賦絀還盈民貧更阜運臻鼎革身樂澗邁散金疏傅皈佛維摩戰龍腥野繞鵲移柯年睎有秩寐葉無吪詩嘉同穴禮存合祔偕老翟衣宜家燕譽合葬千人栽松萬樹德問長新雲仍永祚江都王鈍泉勒石

南通0
(侨居海安县角斜镇)清故荣禄大夫二品顶戴江苏候补道汪公、一品夫人杨夫人墓志铭.jpg
(侨居海安县角斜镇)清故荣禄大夫二品顶戴江苏候补道汪公、一品夫人杨夫人墓志铭1.jpg
(侨居海安县角斜镇)清故荣禄大夫二品顶戴江苏候补道汪公、一品夫人杨夫人墓志铭2.jpg
(侨居海安县角斜镇)清故荣禄大夫二品顶戴江苏候补道汪公、一品夫人杨夫人墓志铭3.jpg
您需要登录后才可以回帖 登录 | 注册

本版积分规则

手机版|无图版|站务联系 | 商务合作 | 平台公约

信息产业部备案:苏ICP备05014191号-1 经营性ICP许可证:苏B2-20110445 苏公网安备 32060202000307号 © 2001-2019 0513.org All Right Reserved.

投诉争议 技术支持:第一互联 GMT+8, 2025-12-20 02:15 , Processed in 0.201176 second(s), 15 queries , MemCache On. 站点统计

快速回复 返回顶部 返回列表