濠滨论坛

点击扫描二维码

查看: 2080|回复: 2

干货贴!装修到底要买哪些建材?一张图就能告诉你!

[复制链接]

该用户从未签到

发表于 2016-4-25 16:26 | 显示全部楼层 |阅读模式 来自:江苏
装修一套房,
需要买哪些建材呢?
今天以空间为维度来跟大家说说,
这样貌似更加一目了然哦,
记得做好笔记哦。
1.jpg
7 J' }7 K/ @9 s: o) L' A
1、厨房
1.png
厨房使用频率好,实用与美观一个不能少,那装出一个这样鱼和熊掌兼得的厨房需要买哪些建材呢?
2.png
- [" z2 q, W9 c
/ ^7 z3 Q1 r0 i# E
2、客厅
一直觉得客厅是房子的心脏,因为客人一进屋,第一眼看到的就是客厅,哇高大上、漂亮基本就取决于客厅了。
3.png
! y  v  z7 S0 R  i9 k

. [" O% {2 b% _8 [: ~
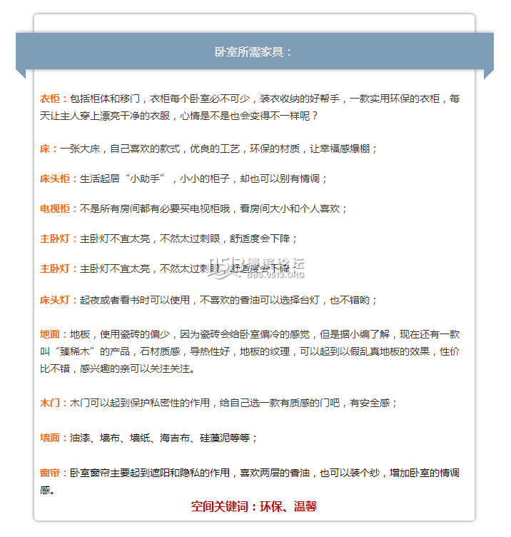
3、卧室空间
卧室是比较私密的空间,除了要有一个美美的样子,更要舒适、环保,你说呢?那怎么才能装出一个完美的卧室呢?
4.png
4、卫生空间

/ t  t1 o# I* d" Z6 o  e  a; |4 [3 r
卫生空间是释放自己的一个空间,哈哈哈,洗刷刷爽,冲的干净,关键还要很安全。
5.png 6.png

1 T/ X+ l$ u# O南通0

该用户从未签到

发表于 2016-4-25 21:24 | 显示全部楼层 来自:江苏
      图文并茂,很实用哦,赞一个!
回复 支持 反对

使用道具 举报

匿名
发表于 2016-4-26 10:53 | 显示全部楼层 来自:江苏
提示: 作者被禁止或删除 内容自动屏蔽
回复 支持 反对

使用道具 举报

您需要登录后才可以回帖 登录 | 注册

本版积分规则

手机版|无图版|站务联系 | 商务合作 | 平台公约

信息产业部备案:苏ICP备05014191号-1 经营性ICP许可证:苏B2-20110445 苏公网安备 32060202000307号 © 2001-2019 0513.org All Right Reserved.

投诉争议 技术支持:第一互联 GMT+8, 2025-12-20 03:28 , Processed in 0.153764 second(s), 16 queries , MemCache On. 站点统计

快速回复 返回顶部 返回列表