濠滨论坛

点击扫描二维码

查看: 324|回复: 0

亏损9.5亿!看过恒大的财报,你就明白亚冠出局打击有多大

[复制链接]

该用户从未签到

发表于 2015-10-14 22:10 | 显示全部楼层 |阅读模式 来自:华盛顿州

亏损9.5亿!看过恒大的财报,你就明白亚冠出局打击有多大

亏损9.5亿!看过恒大的财报,你就明白亚冠出局打击有多大
【编者按】
面对悉尼FC与浦和红钻0比0战平的结果,5轮仅积5分的卫冕冠军广州恒大历史第一次从亚冠小组赛出局了。
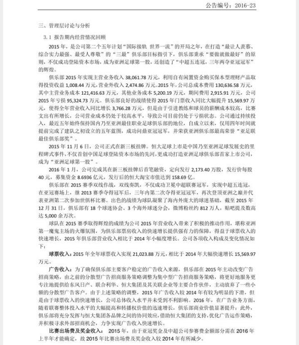
球场失意,恒大在钱场也没得意。4月19日,新三板挂牌的广州恒大淘宝足球俱乐部发布2015年度的财务报表,在最引人关注的收入和支出方面,俱乐部全年主营业务收入3.8亿元,支出13.06亿元。
通俗来说,就是恒大淘宝亏损了9.53亿元。
2015年11月6日,在亚冠决赛首回合前一天,许家印和马云手持红色鼓槌,敲响挂牌金钟。当时俱乐部就提出了“力争2016年开始实现盈利”的目标。
但看着如今这份财报,又恰逢球队亚冠出局,恒大还能兑现自己的豪言吗?

亏损9.5亿!看过恒大的财报,你就明白亚冠出局打击有多大

亏损9.5亿!看过恒大的财报,你就明白亚冠出局打击有多大
恒大淘宝俱乐部2015年财报。
亏损是因为球员教练薪酬太高
在2015年新三板挂牌时,恒大淘宝在2013年、2014年和2015年1至5月份净利润分别为-5.76亿元、-4.83亿元和-2.65亿元,全部为亏损。
但当时主办券商国泰君安认为,恒大淘宝在未来广告收入和门票收入等方面仍具有增长空间,公司具有持续经营能力。
而根据2015公告中的“报告期内经营情况回顾”内容显示,俱乐部2015年实现主营业务收入38061.78万元,公司总成本费用130636.58万元,公司2015年亏损95324.73万元。
对于收入和成本费用,恒大淘宝是这么解释的:俱乐部良好的战绩使得2015年门票收入同比大幅提升15569.97万元,使得全年营业收入同比增长3766.28万元。
但是由于引进教练和球员的薪酬成本太高,比赛支出有所增长,导致公司目前仍处于亏损状态。

亏损9.5亿!看过恒大的财报,你就明白亚冠出局打击有多大

亏损9.5亿!看过恒大的财报,你就明白亚冠出局打击有多大
新三板挂牌时恒大淘宝给出财报数字。
2015年,恒大淘宝签约的重要球员包括高拉特(1500万欧元)、阿兰(1100万欧元)、保利尼奥(1400万欧元),这三位外援的转会费总和就接近3亿元。
同时,恒大一线队工资和奖金支出成本也很高,球队内部年薪接近千万元的国内球员不在少数,五大外援和斯科拉里教练组团队的年薪都是数百万美元。
在奖金方面据统计,2015赛季恒大在亚冠中发出1.265亿元奖金,在中超中支出7900万元,奖金总和也超过2亿元。

亏损9.5亿!看过恒大的财报,你就明白亚冠出局打击有多大

亏损9.5亿!看过恒大的财报,你就明白亚冠出局打击有多大
恒大淘宝的股票代码选择也很有讲究,834338有“发上市升升发”的谐音。
没了亚冠门票收入,恒大怎么办?
尽管有近10亿元的亏损,但恒大淘宝的球票收入是一个亮点。
2015年全年球票收入达到21023.88万元,相比于2014年大幅快速增长15569.97万元。
从恒大2015年3.8亿元左右的收入来看,门票收入占据了55%。而据多家媒体报道,全部门票收入中,2015年亚冠决赛第二回合比赛门票收入达到1.2亿元。
但由于今年恒大亚冠已经出局,可以预计门票收入届时会大幅度缩水……再加上买入J马花的4200万欧元,2016年盈利已经是难上加难。

亏损9.5亿!看过恒大的财报,你就明白亚冠出局打击有多大

亏损9.5亿!看过恒大的财报,你就明白亚冠出局打击有多大
恒大淘宝的发展目标。
在广告收入方面,前景同样不容乐观。
2015年恒大淘宝广告收入有9595.30万元的降幅,年报给出的原因是:“公司主动改变招商策略,服务的广告客户数量暂时有所减少,因此广告收入金额及占比有较为明显的下降。”
原本俱乐部最大客户东风日产每年的赞助金额高达1亿元,但合同2015年年底到期后双方并未续约,恒大也没有找到新的赞助商,目前胸前广告给了集团今年新推出的产品恒大金服。
此外,2015年度恒大球迷商品销售收入2025.49万元,较2014年减少358.38万元;2015年度特许授权收入536.82万元,较2014年度增加195.69万元。

亏损9.5亿!看过恒大的财报,你就明白亚冠出局打击有多大

亏损9.5亿!看过恒大的财报,你就明白亚冠出局打击有多大
全部门票收入中,2015年亚冠决赛第二回合比赛门票收入达到1.2亿元。
恒大要靠球迷服务实现盈利?
事实上,早在去年新三板挂牌时,恒大2016年盈利的目标就被业内一致看衰。
肆客体育创始人颜强就在接受澎湃新闻(www.thepaper.cn)记者采访时坦言,恒大的薪资比实在太饱和。
“恒大的问题不是收入低而是投入巨大,在目前中超的环境下,俱乐部都要靠集团这个母体输血。”颜强以欧洲职业足球俱乐部为例,“欧洲豪门球队有一个红线,就是薪资和转会费成本不能高于收入的50%,但中超这个比例往往是80%乃至100%以上。”
除去薪资问题,中国足球俱乐部的“伪职业”性也体现在商业开发短缺,衍生价值无法变现的难题。
据《每日经济新闻》报道,主办券商国泰君安看好恒大的最主要理由有这么一条:“股东恒大集团及阿里中国可以给予公司有力的资金和资源支持。”
而抛开母体,一支职业球队应有的扩大营收方法主要有三点:1.市场营销和广告赞助。2.衍生品销售。3.门票和球场综合经营。
但中超这几方面也都存在一定难度,比方说球场经营,天河体育中心就不属于恒大所有。

亏损9.5亿!看过恒大的财报,你就明白亚冠出局打击有多大

亏损9.5亿!看过恒大的财报,你就明白亚冠出局打击有多大
恒大淘宝未来将主打球迷服务。
对于恒大,目前的盈利形势有些尴尬。因为在中超的激烈竞争下,如果要盈利就要控制支出,但这有可能会导致一线队成绩下降。
那么如何才能实现当时的豪言,恒大在这次财务报表中也提出了“球迷路线”。
1.利用庞大的球迷基础,借助深厚的股东背景,寻求大数据精准营销并提升广告招商力度,大幅提升广告及赞助费用
2.希望进一步扩大球迷群体,海量的球迷会员是未来收入提升的基础。南通0
您需要登录后才可以回帖 登录 | 注册

本版积分规则

手机版|无图版|站务联系 | 商务合作 | 平台公约

信息产业部备案:苏ICP备05014191号-1 经营性ICP许可证:苏B2-20110445 苏公网安备 32060202000307号 © 2001-2019 0513.org All Right Reserved.

投诉争议 技术支持:第一互联 GMT+8, 2025-12-20 21:35 , Processed in 0.193431 second(s), 15 queries , MemCache On. 站点统计

快速回复 返回顶部 返回列表