濠滨论坛

点击扫描二维码

查看: 11291|回复: 2

[新闻快讯] 2015年第三轮督导巡察整改情况公示(三):南通市民政局福利彩票资金

[复制链接]

该用户从未签到

发表于 2016-4-1 09:47 | 显示全部楼层 |阅读模式 来自:江苏

   

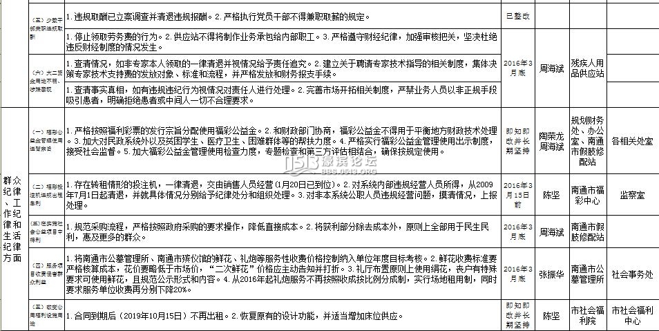
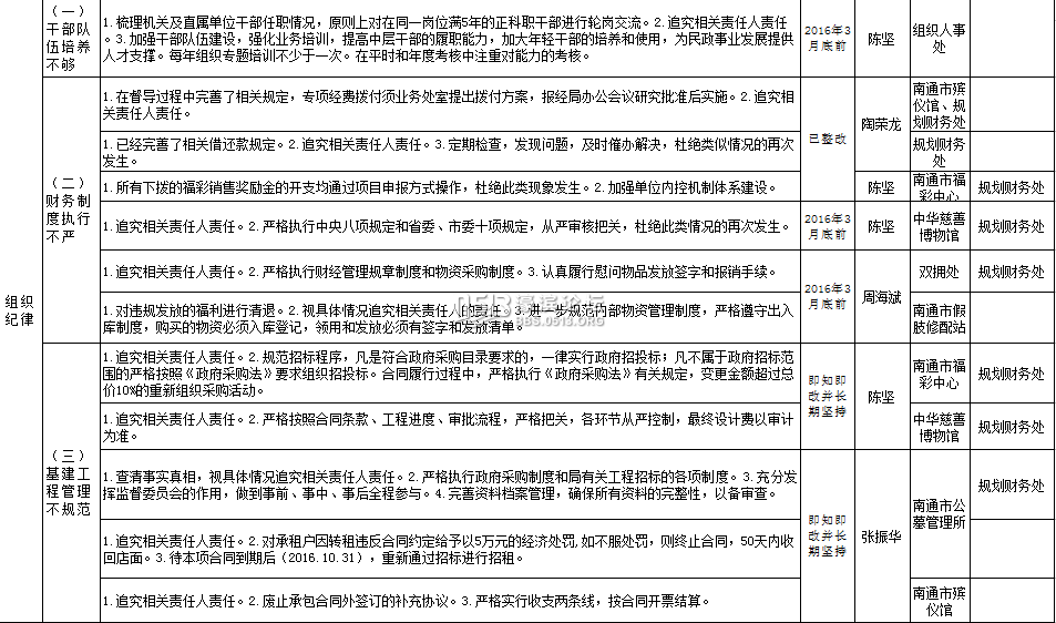
  根据南通市党风廉政建设督导巡察工作领导小组安排,2015年9月29日起,南通市党风廉政建设督导巡察组对南通航运职业技术学院、南通烟滤嘴有限责任公 司、中国移动南通分公司党风廉政建设和市民政局福利彩票资金使用管理情况开展了督导巡察,共发现具体问题94个,提出工作建议28条。各被督导巡察单位高 度重视督导巡察反馈意见,按照具体化、责任化、节点化要求,采取扎实举措,切实抓好存在问题整改。
       为确保整改效果,现将南通市民政局整改情况予以公示,接受社会各界监督。
       监督电话:0513-85215280。

                                                                                                                 南通市党风廉政建设督导巡察办公室
                                                                                                                                  2016年3月29日 12.png
13.png
14.png
15.jpg



南通0
匿名
发表于 2016-4-1 17:37 | 显示全部楼层 来自:广东
提示: 作者被禁止或删除 内容自动屏蔽
回复 支持 反对

使用道具 举报

您需要登录后才可以回帖 登录 | 注册

本版积分规则

手机版|无图版|站务联系 | 商务合作 | 平台公约

信息产业部备案:苏ICP备05014191号-1 经营性ICP许可证:苏B2-20110445 苏公网安备 32060202000307号 © 2001-2019 0513.org All Right Reserved.

投诉争议 技术支持:第一互联 GMT+8, 2025-12-17 19:25 , Processed in 1.314079 second(s), 16 queries , MemCache On. 站点统计

快速回复 返回顶部 返回列表