濠滨论坛

点击扫描二维码

查看: 4395|回复: 3

婚检查出艾滋,不能让医院向配偶隐瞒病情

[复制链接]
  • TA的每日心情
    开心
    2014-6-7 16:31
  • 签到天数: 22 天

    [LV.4]偶尔看看III

    发表于 2016-1-12 15:23 | 显示全部楼层 |阅读模式 来自:江苏
    ninja145256559996397.jpg
    法律模糊,隐瞒病情是医生通常的做法

    婚检中隐私权保护边界模糊,与知情权的冲突由来已久。一般检查项目倒还好,但涉及到他人和公共利益的传染类疾病检查,比如艾滋病,会让医生陷入两难。
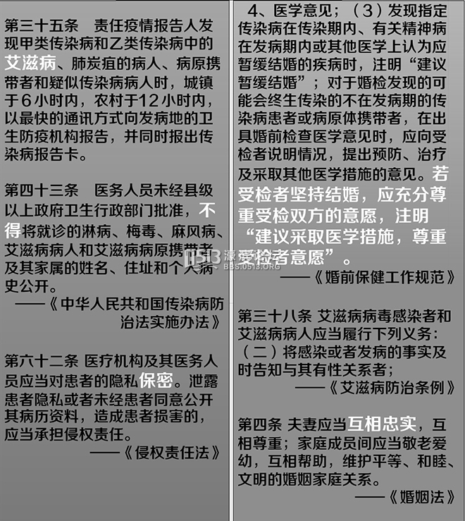
    事实上,与艾滋病信息披露和保护有关的法律法规有不少,总结在下面这幅图里:

    ninja145255959854753.jpg
    概括来讲有两点内容:1、医务人员的义务。医生及其医院在检查出疫情后,有告知当事人和上报疾控中心的义务,同时要保护患者隐私权;2、艾滋病感染者的义务。《艾滋病防治条例》规定了感染者有义务告诉其配偶或者性伴侣,但这条规定在现实中缺乏约束力。
    据此,医生通常不会主动告知家属患者的情况,但会明确告知患者,其应该通知相关人员来检测。然而现实中,患者存在诸多顾虑,不少会选择隐瞒病情。
    这里有一组数据。中国疾控中心性病艾滋病预防控制中心对艾滋病患者配偶告知情况做的调查发现,481名感染者/病人中,希望由本人告知其配偶的占77.1%,希望由医务人员告知的占21.8%,还有1%的感染者不希望告知。而即便近八成的患者希望由自己告知配偶,但他们时常是“爱在心,口难开”。
    过于强调隐私权,忽视知情权和生命健康权显然不合适

    事件矛盾的焦点在于隐私权和知情权、生命健康权在这个案例里到底哪个更重要?在法学界,对权利冲突的化解,会涉及权利位阶问题的探讨。所谓权利位阶,是指相互冲突的利益之间存在“先后顺序”。
    在此事件中,妻子已感染艾滋病毒,很可能会传染给丈夫,威胁到丈夫的生命健康。而在权利位阶论看来,生命健康权的保护是要优先于隐私权的,因为生命健康权是公民享有一切权利的基础,如果连生命健康权都得不到保障,其他权利还怎么实现?因此,医务人员应该优先保护一方当事人的生命健康,患者的隐私权保护需要一定程度上让渡。如果患者没有行使告知伴侣的义务,医生可以不经本人许可就将信息告知相关当事人。

    ninja145255411631456.jpg
    多个国家和地区均实行强制伴侣告知制度,大有助益

    艾滋病患者医疗信息在其他国家和地区也一样受特别保护。但很多国家和地区还实行一项特殊的政策,即当患者拒绝告知性伴侣存在的潜在感染艾滋的风险时,医务人员有权进行告知,并且不受法律的处罚。
    比如美国很多州都实行“强制伴侣告知”(Involuntary Partner Notification)制度。在印第安纳州,艾滋病患者对伴侣进行告知是法定义务,未尽告知义务的感染者可能面临罚款甚至监禁;在一些州,例如德克萨斯州,医疗机构要对感染者的全部性伴侣进行告知,不论感染者是否已经进行了告知。其中涉及到的已经不仅是告知配偶,还有对艾滋病病源及其传播路径的追查和阻断,即跟踪接触者的制度(Contact Tracing)。
    我国的台湾地区也实行类似的制度。台湾“行政院卫生署疾病管制局”制定的《人类免疫缺乏病毒传染防治及感染者权益保障条例》第十二条规定,感染者有提供其感染源或接触者之义务;就医时,应向医事人员告知其已感染人类免疫缺乏病毒。主管机关得对感染者及其感染源或接触者实施调查。但实施调查时不得侵害感染者之人格及隐私。同时,感染者违反该条例,依第23条规定得处新台币三万元以上十五万元以下(约为人民币6000-30000元)的罚款。
    隐私保护应有边界,须补上制度漏洞

    ninja145255420982087.jpg
    其实,截至目前,国内有4个省份出台了配偶告知的相关政策,其中提出如果艾滋病患者拒绝告知其配偶,检测单位有权对配偶进行告知。比如,云南省卫生厅下发《云南省卫生厅关于告知艾滋病检测结果有关事宜的通知》,通知中规定,若感染者拒绝告知配偶,则由负责告知的人员在阳性结果确认后,尽快(不超过1个月)采取适宜的方式告知其配偶,并为感染者配偶免费提供检测和咨询服务。然而,由于国家立法层面尚缺乏有关配偶告知的具体政策,出于对感染者隐私的保护,配偶告知主要还是依靠感染者本人进行。
    国家立法层面关于保护艾滋病等传染性疾病患者隐私的条款作应修改完善,或出台指导办法,补上防治的制度漏洞,避免因片面保护病人隐私而损害他人合法权益。而要让患者主动“开口”,既要继续消除社会中存在的对这些疾病患者的误解和歧视,又要为患者及其亲属提供专业的治疗和指导,尽量减少配偶告知的负面效应。
    结语
    不能边检查防控,边放任感染,保护艾滋病等传染类疾病患者的隐私权固然重要,但涉及他人的知情权、生命健康权也得划好界。


    南通0

    点评

    恶意传播也是违法  发表于 2016-1-21 09:46
    头像被屏蔽

    该用户从未签到

    发表于 2016-1-13 09:17 | 显示全部楼层 来自:江苏
    提示: 作者被禁止或删除 内容自动屏蔽
    回复 支持 反对

    使用道具 举报

    匿名
    发表于 2016-1-21 15:53 | 显示全部楼层 来自:江苏
    提示: 作者被禁止或删除 内容自动屏蔽
    回复 支持 反对

    使用道具 举报

    您需要登录后才可以回帖 登录 | 注册

    本版积分规则

    手机版|无图版|站务联系 | 商务合作 | 平台公约

    信息产业部备案:苏ICP备05014191号-1 经营性ICP许可证:苏B2-20110445 苏公网安备 32060202000307号 © 2001-2019 0513.org All Right Reserved.

    投诉争议 技术支持:第一互联 GMT+8, 2025-12-23 01:23 , Processed in 0.323969 second(s), 21 queries , MemCache On. 站点统计

    快速回复 返回顶部 返回列表