濠滨论坛

点击扫描二维码

查看: 7533|回复: 30

[科普] 食品里有明矾,能吃吗?

[复制链接]

该用户从未签到

发表于 2015-10-9 06:05 | 显示全部楼层 |阅读模式 来自:江苏
近日,济南有顾客称食用米粉后上吐下泻、浑身抽搐,疑似“米线中毒”。记者走访济南周边的米线作坊后发现,罪魁祸手乃是明矾,记者将随机购买的5份米线送检,均含大量明矾[1]。
' _, q& R6 C6 ?/ n

微博新鲜事微博截图。

微博新鲜事微博截图。
微博新鲜事微博截图。$ ]# C4 E/ H3 {) J( F: F& s
其实,在更早一点的 “洗衣粉油条”事件 ,健康站的辟谣文章中也提到了明矾。明矾到底是种什么东西,为何会添加到食物中?让我们通过此文来揭开明矾的面纱。6 W1 x: S9 q3 D3 g; u
制作米线需要明矾来帮助吗在“米线中毒”事件发生后,就有记者去到云南当场的米线市场进行调查,云南的米线生产者说“米线在制作过程中不需要添加任何食品添加剂就能够达到防腐、好看的效果,加明矾根本没必要”,而且米线卖得很便宜,“如果还用添加剂的话,增加多余成本,没准要少赚钱”[2]。正宗米线的制作工艺,我们先不去探讨,只是想知道,明矾为什么会被加进这些不合格的米线中?% J3 l3 D& H& P- l8 a5 w1 \' t9 y
矾是各类金属的硫酸盐水合结晶,明矾(KAl(SO4)2·12H2O)是含铝的无色立方晶体,是最常见的矾。在粉条、粉丝加工中明矾是作为老化增强剂而出现的。7 F' L2 ?* H+ ?& x
粉条、粉丝是一种利用较大聚合度的直链淀粉糊化后老化形成具有良好弹性和韧性的、热不可逆的凝胶体的淀粉产品。原料不同,直链淀粉和支链淀粉的比例也不同,从而影响到粉条、粉丝的品质。好的淀粉原料如豆类淀粉,较大聚合度的直链淀粉含量较高,无需添加明矾就可以得到口感良好、弹性好,久煮不烂的产品。而像直链淀粉含量较低的薯类淀粉,就必须加入明矾,才能促使淀粉分子形成坚实的凝胶体[3]。( q5 r6 w+ J+ H4 s" z
因为没有更多的信息,我只能推测,黑心米粉很有可能就是商家大量选用了廉价的甘薯类淀粉替代大米作为原料,在没有良好的生产工艺情况下,选择大量添加明矾以得到想要的产品。0 I& d1 e( ]) f; S1 g4 K9 j$ _
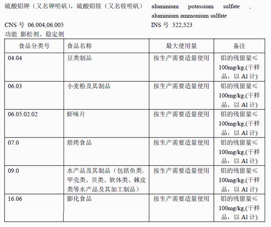
食品级的明矾,在很多食品中都有应用。不过,我国《食品添加剂使用标准GB2760-2011》规定食品级明矾可以用于很多食品,但并没有允许用于米线这类食品[4]。2 f0 G! q" K3 R5 F# k3 D, a

我国《食品添加剂使用标准GB2760-2011》有关明矾的使用规定。

我国《食品添加剂使用标准GB2760-2011》有关明矾的使用规定。
我国《食品添加剂使用标准GB2760-2011》有关明矾的使用规定。
) J/ D/ T4 R7 K5 p明矾作为合法添加剂,用处真不少明矾是常用的复合膨松剂中的酸性剂,可用之处还不少呢。我们常见的在烘焙中不可缺少膨松剂泡打粉中就含有明矾,明矾与碳酸盐发生反应产生二氧化碳气体,使面胚起发,形成致密多孔组织,使产品膨松、柔软或酥脆;同时控制反应速度,充分提高膨松剂的效能。另外,还能调整食品酸碱度[4]。2 p* k2 l8 S  Y  `
而对于水产加工制品如海蜇,明矾又是不可缺少的脱水剂。明矾遇水后呈酸性,可使海蜇保持凝固状态,在具有一定的厚度同时增加海蜇的弹性。明矾在鱼糜制品即食用鱼皮等产品加工过程中也偶有添加,主要起着护色、抗氧化和凝固等作用[5]。" _0 h( ]) [7 h. I* ~" P: {
除此之外,食品级别的明矾在布丁中作防凝固剂和增稠剂;在蔬菜罐头食品中,调控酸碱度;在酱瓜等泡菜中做防腐剂和脱水剂;在芝士中做凝结剂和增稠剂;在一些特定的酒中做着色剂或加速一些烈酒澄清[6]。( b. E; d$ C2 h2 X/ H  E
明矾用作食品添加剂,自古有之其实早在宋元时期,明矾就在水产品加工、蔬菜加工、水果贮藏等食品加工方面有广泛的应用,被认为是食品加工和制作技术成熟的标志之一。上文中提到的用做海产品的脱水剂、保色剂、防腐剂,就是宋元水产品加工技术的沿用。! z" D( [. g0 k+ {8 b! G& I
当时的人们还喜欢用含明矾的水焯蔬菜,利用明矾的抗氧化性使蔬菜保鲜。用明矾水浸泡果子,利用明矾中的铝与果胶形成的果胶酸盐凝胶,防止细胞解体,使果子鲜脆。到了明清,人们开始将明矾作为一种肉类防腐剂使用[7]。
) ]5 f7 @% v, p' I! S! |6 f2 w合法的食品添加剂,超量使用也有危害虽然明矾用作食品添加剂历史悠久,但现代研究却发现明矾对人们健康存在危害,主要体现在金属元素铝在人体内的慢性积累。
; Q- T1 i# q  n明矾中的铝被人体吸收后很难排除体外,在人体蓄积,损害大脑及神经细胞,可能导致脑萎缩、痴呆等症状。近年来,很多研究指出铝与老年性痴呆有密切关系[9]。蓄积在人体内的铝还可能引发贫血、骨质疏松等。9 T; O+ {" _" ~& G9 D0 T* J
1989年,世界卫生组织(WHO)正式将铝列为食品污染物并要求严加控制,规定其每日摄入量为0-0.6毫克/千克体重。我国《食品添加剂使用标准GB2760-2011》则要求食品中铝的残留量不得超过100毫克/千克(干重),且将明矾的使用范围限定于油炸食品、水产品、豆制品、发酵粉等[4]。4 v8 h# _6 A. s' D" h; G8 a2 O( `2 N
但一份2003年江苏地区面食中铝含量的调查显示,油条中铝的平均含量为495.6 毫克/千克,最大值达到1538.7 毫克/千克,平均超过现行标准5倍,最高达15倍。蒸制面食中平均铝含量为149 毫克/千克,最大值为930.7 毫克/千克,烘烤面食平均含量为86毫克/千克[10]。而我国许多甘薯粉条、粉丝产品中铝的含量超过300毫克/千克(干样品)。虽然这是现行食品添加剂使用标准施行前的调查,但由此也能看出,在我国,食品的铝污染还是非常严重的[3]。
" d* X4 o5 V, F; H( A. v2 Y' Y当然,随着大家对于食品安全的关注,目前食品领域正在研究和开发替代明矾的安全、高效食品添加剂,也有很多研究尝试新的粉条、粉丝生产工艺。研究人员已经找到一些较好的取代方法,让我们在享受美味的同时保证健康。& E" d& v3 }5 ]
本文题图来自:icktrip.com。  V9 k1 h9 m/ m; t, ~/ ~
更多有关“米线中毒”的讨论请请看果壳问答 米线里为什么要加明矾,食用这种米线会中毒导致脑萎缩吗? 。
% e0 l( z7 [- {$ T+ Y) N! M参考文献:                                         [1]                        济南黑作坊日产千斤毒米线 明矾过量或致痴呆                [2]                        米线添加明矾防腐 商贩称不划算                [3]                        (1, 2) 陶瑞霄,张海均,贾冬英.薯类粉条粉丝加工中明矾替代物的研究进展. 粮食与饲料工业[J].2012,39-44                [4]                        (1, 2, 3) 食品添加剂使用卫生标准GB2760                [5]                        孙玉婷,林丹.食品添加剂之膨松剂简介. 化学教育                [6]                        岑剑伟,李好来,杨贤庆. 海蜇中明矾(铝)质量分数4种测定方法的比较[J]. 南方水产, 2010,6(3):7-11                [7]                        http://www.generalchemical.com/alum-food-grade.html                [8]                        潭景玉. 宋元时期食品中明矾的应用. 扬州大学烹饪学报                [9]                        张加玲,刘桂英. 铝对人体的危害、铝的来源及测定方法研究进展.临床医药实践,2005,1                [10]                        高志胜,吴涛,蔡梅等.面食中铝污染的测定[J.]中国公共卫生,2003,19(7):843南通0
匿名
发表于 2015-10-9 06:09 | 显示全部楼层 来自:江苏
提示: 作者被禁止或删除 内容自动屏蔽
回复 支持 反对

使用道具 举报

匿名
发表于 2015-10-9 06:27 | 显示全部楼层 来自:江苏
提示: 作者被禁止或删除 内容自动屏蔽
回复 支持 反对

使用道具 举报

匿名
发表于 2015-10-9 06:49 | 显示全部楼层 来自:江苏
提示: 作者被禁止或删除 内容自动屏蔽
回复 支持 反对

使用道具 举报

匿名
发表于 2015-10-9 07:04 | 显示全部楼层 来自:江苏
提示: 作者被禁止或删除 内容自动屏蔽
回复 支持 反对

使用道具 举报

匿名
发表于 2015-10-9 07:29 | 显示全部楼层 来自:江苏
提示: 作者被禁止或删除 内容自动屏蔽
回复 支持 反对

使用道具 举报

匿名
发表于 2015-10-9 07:48 | 显示全部楼层 来自:江苏
提示: 作者被禁止或删除 内容自动屏蔽
回复 支持 反对

使用道具 举报

匿名
发表于 2015-10-9 08:14 | 显示全部楼层 来自:江苏
提示: 作者被禁止或删除 内容自动屏蔽
回复 支持 反对

使用道具 举报

匿名
发表于 2015-10-9 08:41 | 显示全部楼层 来自:江苏
提示: 作者被禁止或删除 内容自动屏蔽
回复 支持 反对

使用道具 举报

匿名
发表于 2015-10-9 08:58 | 显示全部楼层 来自:江苏
提示: 作者被禁止或删除 内容自动屏蔽
回复 支持 反对

使用道具 举报

匿名
发表于 2015-10-9 09:15 | 显示全部楼层 来自:江苏
提示: 作者被禁止或删除 内容自动屏蔽
回复 支持 反对

使用道具 举报

匿名
发表于 2015-10-9 09:32 | 显示全部楼层 来自:江苏
提示: 作者被禁止或删除 内容自动屏蔽
回复 支持 反对

使用道具 举报

匿名
发表于 2015-10-9 09:57 | 显示全部楼层 来自:江苏
提示: 作者被禁止或删除 内容自动屏蔽
回复 支持 反对

使用道具 举报

匿名
发表于 2015-10-9 10:25 | 显示全部楼层 来自:江苏
提示: 作者被禁止或删除 内容自动屏蔽
回复 支持 反对

使用道具 举报

匿名
发表于 2015-10-9 10:43 | 显示全部楼层 来自:江苏
提示: 作者被禁止或删除 内容自动屏蔽
回复 支持 反对

使用道具 举报

匿名
发表于 2015-10-9 11:10 | 显示全部楼层 来自:江苏
提示: 作者被禁止或删除 内容自动屏蔽
回复 支持 反对

使用道具 举报

匿名
发表于 2015-10-9 11:26 | 显示全部楼层 来自:江苏
提示: 作者被禁止或删除 内容自动屏蔽
回复 支持 反对

使用道具 举报

该用户从未签到

发表于 2015-10-9 11:56 | 显示全部楼层 来自:江苏
不放明矾的油条能叫油条吗?
回复 支持 反对

使用道具 举报

匿名
发表于 2015-10-9 12:14 | 显示全部楼层 来自:江苏
提示: 作者被禁止或删除 内容自动屏蔽
回复 支持 反对

使用道具 举报

匿名
发表于 2015-10-9 12:36 | 显示全部楼层 来自:江苏
提示: 作者被禁止或删除 内容自动屏蔽
回复 支持 反对

使用道具 举报

匿名
发表于 2015-10-9 12:55 | 显示全部楼层 来自:江苏
提示: 作者被禁止或删除 内容自动屏蔽
回复 支持 反对

使用道具 举报

匿名
发表于 2015-10-9 13:13 | 显示全部楼层 来自:江苏
提示: 作者被禁止或删除 内容自动屏蔽
回复 支持 反对

使用道具 举报

匿名
发表于 2015-10-9 13:42 | 显示全部楼层 来自:江苏
提示: 作者被禁止或删除 内容自动屏蔽
回复 支持 反对

使用道具 举报

  • TA的每日心情
    擦汗
    2018-5-28 08:43
  • 签到天数: 27 天

    [LV.4]偶尔看看III

    发表于 2015-10-9 13:59 | 显示全部楼层 来自:江苏
    +1..
    回复 支持 反对

    使用道具 举报

    您需要登录后才可以回帖 登录 | 注册

    本版积分规则

    手机版|无图版|站务联系 | 商务合作 | 平台公约

    信息产业部备案:苏ICP备05014191号-1 经营性ICP许可证:苏B2-20110445 苏公网安备 32060202000307号 © 2001-2019 0513.org All Right Reserved.

    投诉争议 技术支持:第一互联 GMT+8, 2025-12-17 07:12 , Processed in 0.244911 second(s), 15 queries , MemCache On. 站点统计

    快速回复 返回顶部 返回列表