濠滨论坛

点击扫描二维码

查看: 3285|回复: 31

[科普] 一支激光笔实现千里传音

[复制链接]

该用户从未签到

发表于 2015-10-8 10:56 | 显示全部楼层 |阅读模式 来自:江苏
你相信一根普通的激光笔能够在空气中将声音传输100英里之遥吗?我们做到了,并且相信你也能做到。, ~$ c. G; q3 z7 Y' s7 G  ]0 D
DIYer:Clint,Ron制作时间:1星期制作难度:★★★★☆GEEK指数:★★★☆☆
% _/ N- U" E0 D' q( h编译来源
7 V$ @& R- |( ?1 A5 k6 }! M5 A你相信一根普通的激光笔能够在空气中将声音传输100英里之遥吗?我们做到了,并且相信你也能做到。$ d, Y. e* o( V1 g" S) \

& g% X: B7 f3 U2 Q8 A双向电梯
" n* b4 I9 V, x5 d1   半导体激光器2   激光调制-解调电路3   激光器布线安装4   短距离激光通信5   长距离激光通信5.1   使用望远镜5.2   使用三脚架6   示例音频7   给爱好者的建议8   DIYer签到处1   半导体激光器一般光纤通信的光源都是激光,但在大气中通信时,二极管产生的非相干光有时比激光好用。主要的原因是大气密度的变化会破坏激光的相位相关性,并导致亮度的随机波动,有可能破坏光束中包含的信息。其次,远距离通信时需要大直径的光束但是将相干光扩束并不容易,这需要使用非常精密的镜头并增加重量和成本。
8 @6 B  ]: d* s$ ?. k1 C9 E即使有这些缺点,用常见的激光笔进行光通信仍然是很有吸引力的事情,它们价格便宜,现成易得,功耗低,较为安全,并且容易靠pwm技术调制。最后也是最重要的一点,激光通信多酷啊!' C" s6 F! C  ~0 i3 W. K( _
价格最低廉的红色激光笔非常理想,它们产生的准直光束即使只有几毫米的直径,但也能在相当远的距离用肉眼观察到,气候良好时可视距离可以远达100公里。
& {" N9 h4 O6 C/ |+ {4 B  o6 R8 k) H; H5 |
2   激光调制-解调电路传输音频信号的简易方法是调幅加上脉宽调制。在图中可以看到一个基于激光器的调幅-脉宽调制电路,它由Ron(K7RJ)设计,目的是尽可能用简单现成的零件加上一个激光笔传输声音。这个电路包含一个基于光电二极管的光接收机。但是由于电路的主要目的是示范调制电路,而没有在灵敏度上下功夫,也没有聚焦镜头,所以通信距离很短,只有大约100米。& X% y4 _9 X5 e* p! }" D# J% l

/gkimage/2g/pb/bl/2gpbbl.png

/gkimage/2g/pb/bl/2gpbbl.png
大图请看: http://modulatedlight.org/optical_comms/LASER_COMM_simple.gif) D, W. \1 P# ^+ k- a& C

1 ]' u9 \3 H' x想要获得更为优越的通信性能的话,可以考虑下面的电路和光学部件。
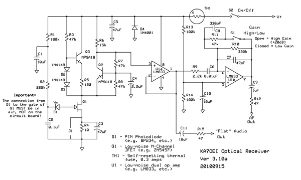
! y0 t$ C: S" Y, L5 Y7 y为语音带宽优化的高灵敏度光接收机。* h3 }5 f7 X7 `# C" M3 {' q

/gkimage/93/mf/om/93mfom.png

/gkimage/93/mf/om/93mfom.png
大图请看: http://www.modulatedlight.org/optical_comms/ka7oei_optical_rx_ver310a.gif5 _  F9 i" M  g- @; ^, a

. Z, f! {1 v$ l. r, j0 I这是个久经考验并被多次复制的电路,在2~3kHz上有很高的灵敏度,适合语音和低速数字通信,可做参考:. ~  D/ ~* }: N/ e: K+ ~
http://www.modulatedlight.org/optical_comms/Optical_enclosure_cheap_version.html1 J. G/ o: h, G
" h& K* s5 R  G% ~2 }

/gkimage/r9/ut/sz/r9utsz.png

/gkimage/r9/ut/sz/r9utsz.png
这是个纸板和菲涅尔透镜组装的镜头系统,简单但是性能优越,我们用它接收过172公里远的光信号。: ]- ~2 g# S- X  x  H

2 c3 X  I4 f( t- T3   激光器布线安装低功率的激光器容易在很多地方找到,但是要将它拆出来安装不一定容易。激光笔或者激光教鞭可能是其中最容易改装的一种。需要注意的是激光笔并不是激光器与电池的简单串联,通常会有简单的限流电路。该电路通常包括几个晶体管,但是一些最便宜的激光笔只有一个简单的限流电阻。有趣的是,昂贵的激光笔在这里不一定适用,它们有复杂的保护恒流电路,这些电路将会严重影响激光器的响应速度,所以请尽可能找足够便宜简易的红色激光笔。
2 p& T; U, \- ]. `# u" L更多关于激光器的知识,参看:7 W$ r# N& N' y# U6 k* p7 [5 q
http://www.repairfaq.org/sam/lasersam.htm/ r$ F. S7 }3 }+ P9 R% i0 y# W
7 d4 r7 q6 \4 T2 q; G8 J: A

/gkimage/id/jl/rf/idjlrf.png

/gkimage/id/jl/rf/idjlrf.png
很遗憾从我这个激光笔里不容易拆出激光模块,所以打算在里面装进个“假电池”然后引出电源线。我找个一根直径和激光笔原先用的AAA电池一样的圆木棍,然后按长度切下一段,沿长度方向切割浅槽并嵌入电线,两端制作电极,最后将假电池装入激光笔里,将激光笔的按钮用胶带固定在开启的位置,并将假电池引出的电源线接到旁边装有驱动-调制电路的塑料小盒里。
4 a+ Y5 h* h0 I, e. {6 \9 `9 f# w: R7 r7 v# n7 f4 X+ L' w. Y; M8 |# n
4   短距离激光通信刚开始玩这个的话,建议从短距离通信开始尝试,比如说自家院子,或者几百米的范围。实验时要注意激光的去向,即使是非常低功耗,看起来“无害”的激光,如果照射到远方的道路或者机场上,一瞬间的分心仍然有严重的危险。
$ _' {* u* S4 T+ Y. n短距离测试的一大好处就是可以直接看到激光器和激光的照射点,极大的简化了瞄准过程。建议在调试时准备双向对讲机,或者也可以在发射和接收端之间用手机联系,只要不在意话费!4 ]0 W- R/ T* V+ r% Q
一个实用的建议是准备一些容易辨认的目标,比如反光胶带,自行车尾灯,反光板之类,这些装置上带有角反射器,被激光照射时非常明亮,能够帮助你在黑暗中找到远处的目标。5 c8 d+ K9 j$ h" F) ]3 I
这时你应该可以注意到激光的定向性即使在短距离也非常明显,发射端的一点挪动就会造成接收端光斑的巨大偏移。
# _! l: N. [3 I7 S. v. r, D/ ]- K( h1 f1 C/ z0 O4 V: G) B
5   长距离激光通信距离进一步增加时,没法直接看到光束的照射点,从而需要依靠接收端的反馈调整激光方向。这样的距离上必须依靠精密的调整对准方向,否则差之毫厘,就谬以千里了(LED光源在这方面有优势,因为在远处的光斑很大)。; ?/ V# l! Y! O% o: i7 c! U
怎样将激光精确指向目标是个复杂的问题,简单起见这里将介绍两种适于业余者的方法:, M! [5 z8 {7 z: q: Q
5.1   使用望远镜将激光笔捆在望远镜上,经过仔细调整之后可以将望远镜的光学轴线与激光束调整平行,这样就可以用望远镜寻找接收地点提供近似的指向,减少激光指向的不确定性。对于带有赤道仪,能够自动寻星的望远镜,还可以通过一定的改造让它依据反馈信号的强度自动定位。
* a' k& A8 P& x: i. a望远镜的缺点是有很大的迎风面积,即使轻微的扰动也可能引起远处的光斑迅速移动,从而中断通信。
. J. \+ x- Z* V

/gkimage/7n/76/kn/7n76kn.png

/gkimage/7n/76/kn/7n76kn.png
图中我们把之前做好的激光调制电路和激光模组装到了一架8英寸反射望远镜上,望远镜本身提供了一个稳定可调节的负载平台。
1 J* X# N2 k7 k7 E8 v( p1 v# A- g- ?: H, j% J2 {; K8 p5 ^
5.2   使用三脚架最早的时候我们试图使用标准三脚架,但是它们往往存在调节时的过冲或反弹。最后我和Ron自制了一个调节机构,以提供远距离瞄准所需的高精度和可重复性。
& ~; f, O5 W* p, A

/gkimage/x7/vd/pm/x7vdpm.png

/gkimage/x7/vd/pm/x7vdpm.png

/gkimage/wn/uc/ie/wnucie.png

/gkimage/wn/uc/ie/wnucie.png

/gkimage/j1/j8/vk/j1j8vk.png

/gkimage/j1/j8/vk/j1j8vk.png

/gkimage/4z/9m/38/4z9m38.png

/gkimage/4z/9m/38/4z9m38.png
这个调节机构大部分由高密度聚乙烯制成,它可以在厨房砧板上找到。这种材料具有很小的动态和静态摩擦,用在移动部件上很合适。滑块通过高精度的螺杆和螺纹连接,可以在正交方向上独立做细微的调整。为了减小螺纹咬合时的回差,开始我们用松紧带对滑块预先施加一定的拉力,后来改用了金属弹簧。! ~8 M5 n% J$ K( Z

7 U* K) ^3 R" I$ d" h, L5 G- \1 I% `7 c, h  F
6   示例音频我们多次用激光笔完成了超过100公里距离的通信,最大的纪录是172英里。
) s* K2 h; s3 P2 D; c2007年9月3日的通信纪录,距离107英里:
# B, [5 [6 k  w7 G5 b& dhttp://www.modulatedlight.org/optical_comms/revisiting_the_107_mile_path.html
3 F. ^& I4 S9 l: U- @, V. ]' L+ Q* c! a9 [( y% p

/gkimage/e8/o7/lz/e8o7lz.png

/gkimage/e8/o7/lz/e8o7lz.png
通信路线! ~5 j9 V" g1 k6 K
1 k/ e- q1 O, l( G) z! L

/gkimage/au/uq/99/auuq99.png

/gkimage/au/uq/99/auuq99.png
作者Clint在实验现场观察接收地点
# S/ Q. p! m6 L4 |# ohttp://www.modulatedlight.org/optical_comms/optical_insipiration_20070903_laser_pointer1b.mp3+ T' Q! W) x" L' H
这个音频片断使用标准的激光笔传输,对准的时候使用了8寸的反射望远镜辅助。左声道是原音频,右声道是接收到的信号。0:00-0:29:激光束上调制了1khz的音频信号。试图借助望远镜瞄准激光束。最初几秒可以听到激光束在接收器表面掠过,直到调整后信号达到峰值。0:29-0:58:罗伯特?迈尔斯的音乐"Children"0:58-2:20:语音通话,可以感到空气密度导致的信号闪烁相当严重,但是语音的清晰度还不错。这主要是我们的大大脑在识别语音的时候会自动补全缺失部分。
9 |( i/ t, ~% N. s4 e5 v7   给爱好者的建议建议新手从短距离通信开始并逐渐增大通信距离,这可以磨练技能并且帮助了解自己设备的能力和限制,因为新手通常会高估或者低估了自己手头的器材。
6 P* W4 J3 M% T, V如果刚开始的时候没有成功,不要放弃。失败是成功之母,即使是一次失败的实验,它提供的收益和成功的实验一样多。
4 H7 |9 S1 g( u% o+ K7 a( m8 G最后,既然我们能实现,那么你也可以。5 g# S. e. p. z. B6 _$ G
6 D6 I: M. b; r2 C" b( z' g0 W
8   DIYer签到处编辑:灰色泰迪熊果壳DIY站QQ群:132647923, 2群:179240860(加入时请报上你在果壳的个人主页地址,
- u+ y- s( `* q+ \以防6 `4 ^2 j- ]. i( @  C5 U% v4 j2 P
广告ID)
+ X! D# x$ r4 c# v1 r! ~果壳DIY站微博: http://weibo.com/guokrdiy南通0
匿名
发表于 2015-10-8 11:03 | 显示全部楼层 来自:江苏
提示: 作者被禁止或删除 内容自动屏蔽
回复 支持 反对

使用道具 举报

匿名
发表于 2015-10-8 11:31 | 显示全部楼层 来自:江苏
提示: 作者被禁止或删除 内容自动屏蔽
回复 支持 反对

使用道具 举报

匿名
发表于 2015-10-8 11:47 | 显示全部楼层 来自:江苏
提示: 作者被禁止或删除 内容自动屏蔽
回复 支持 反对

使用道具 举报

匿名
发表于 2015-10-8 12:17 | 显示全部楼层 来自:江苏
提示: 作者被禁止或删除 内容自动屏蔽
回复 支持 反对

使用道具 举报

匿名
发表于 2015-10-8 12:46 | 显示全部楼层 来自:江苏
提示: 作者被禁止或删除 内容自动屏蔽
回复 支持 反对

使用道具 举报

匿名
发表于 2015-10-8 13:08 | 显示全部楼层 来自:江苏
提示: 作者被禁止或删除 内容自动屏蔽
回复 支持 反对

使用道具 举报

  • TA的每日心情
    开心
    2014-10-7 00:41
  • 签到天数: 35 天

    [LV.5]常住居民I

    发表于 2015-10-8 13:32 | 显示全部楼层 来自:江苏
    这个...2 o0 w8 w8 p( @7 Y8 e6 R" p- R; q3 ?
    我估计是DIY不出来的...
    回复 支持 反对

    使用道具 举报

    匿名
    发表于 2015-10-8 13:52 | 显示全部楼层 来自:江苏
    提示: 作者被禁止或删除 内容自动屏蔽
    回复 支持 反对

    使用道具 举报

    匿名
    发表于 2015-10-8 14:13 | 显示全部楼层 来自:江苏
    提示: 作者被禁止或删除 内容自动屏蔽
    回复 支持 反对

    使用道具 举报

    匿名
    发表于 2015-10-8 14:42 | 显示全部楼层 来自:江苏
    提示: 作者被禁止或删除 内容自动屏蔽
    回复 支持 反对

    使用道具 举报

    匿名
    发表于 2015-10-8 14:58 | 显示全部楼层 来自:江苏
    提示: 作者被禁止或删除 内容自动屏蔽
    回复 支持 反对

    使用道具 举报

    匿名
    发表于 2015-10-8 15:26 | 显示全部楼层 来自:江苏
    提示: 作者被禁止或删除 内容自动屏蔽
    回复 支持 反对

    使用道具 举报

    匿名
    发表于 2015-10-8 15:52 | 显示全部楼层 来自:江苏
    提示: 作者被禁止或删除 内容自动屏蔽
    回复 支持 反对

    使用道具 举报

    匿名
    发表于 2015-10-8 16:18 | 显示全部楼层 来自:江苏
    提示: 作者被禁止或删除 内容自动屏蔽
    回复 支持 反对

    使用道具 举报

    匿名
    发表于 2015-10-8 16:37 | 显示全部楼层 来自:江苏
    提示: 作者被禁止或删除 内容自动屏蔽
    回复 支持 反对

    使用道具 举报

    匿名
    发表于 2015-10-8 17:07 | 显示全部楼层 来自:江苏
    提示: 作者被禁止或删除 内容自动屏蔽
    回复 支持 反对

    使用道具 举报

    匿名
    发表于 2015-10-8 17:29 | 显示全部楼层 来自:江苏
    提示: 作者被禁止或删除 内容自动屏蔽
    回复 支持 反对

    使用道具 举报

    匿名
    发表于 2015-10-8 17:54 | 显示全部楼层 来自:江苏
    提示: 作者被禁止或删除 内容自动屏蔽
    回复 支持 反对

    使用道具 举报

    匿名
    发表于 2015-10-8 18:11 | 显示全部楼层 来自:江苏
    提示: 作者被禁止或删除 内容自动屏蔽
    回复 支持 反对

    使用道具 举报

    匿名
    发表于 2015-10-8 18:28 | 显示全部楼层 来自:江苏
    提示: 作者被禁止或删除 内容自动屏蔽
    回复 支持 反对

    使用道具 举报

    匿名
    发表于 2015-10-8 18:54 | 显示全部楼层 来自:江苏
    提示: 作者被禁止或删除 内容自动屏蔽
    回复 支持 反对

    使用道具 举报

    匿名
    发表于 2015-10-8 19:22 | 显示全部楼层 来自:江苏
    提示: 作者被禁止或删除 内容自动屏蔽
    回复 支持 反对

    使用道具 举报

    匿名
    发表于 2015-10-8 19:50 | 显示全部楼层 来自:江苏
    提示: 作者被禁止或删除 内容自动屏蔽
    回复 支持 反对

    使用道具 举报

    您需要登录后才可以回帖 登录 | 注册

    本版积分规则

    手机版|无图版|站务联系 | 商务合作 | 平台公约

    信息产业部备案:苏ICP备05014191号-1 经营性ICP许可证:苏B2-20110445 苏公网安备 32060202000307号 © 2001-2019 0513.org All Right Reserved.

    投诉争议 技术支持:第一互联 GMT+8, 2025-12-18 00:45 , Processed in 0.226212 second(s), 15 queries , MemCache On. 站点统计

    快速回复 返回顶部 返回列表