濠滨论坛

点击扫描二维码

查看: 4100|回复: 30

[科普] NBA神射手是怎样炼成的

[复制链接]

该用户从未签到

发表于 2015-10-8 11:29 | 显示全部楼层 |阅读模式 来自:江苏
NBA 终于要回归了,你是不是担心球员们好几个月不练,技术大大下降了呢?开赛在即,球员们首先要练的就是投篮,找回手感最重要。但有的牛人就是不一样,只要练一次,从此就百发百中了,不信先看看下面的创意视频吧。
2 P) e$ `6 ?. f6 B2 b  F) D 出手角度和出手速度的关系投篮,考验的就是出手。球在空中的轨迹是一条抛物线,我们只要用非常简单的物理学就能分析出得出有用的结论。
* G) t9 Q4 D! `  p, F2 Q+ k

/gkimage/ln/nl/v1/lnnlv1.png

/gkimage/ln/nl/v1/lnnlv1.png
图片来源:wired.com
$ F( ~) H- W1 j* ]* \若用 V 0 表示篮球出手速度, θ 表示篮球初速度与水平方向的夹角, h 表示篮筐和出手点之间的竖直高度, L 表示从投篮地点到篮筐的水平距离。则有下式:
5 d4 W& D! P3 P6 ^+ V4 L

/gkimage/nz/pi/fu/nzpifu.png

/gkimage/nz/pi/fu/nzpifu.png
现实中,标准篮筐高度 H = 3.05 m ,假设出手点为 2 m(出手高度会比身高略高),则 h = 1.05 m。 NBA 的三分线距离篮筐的距离是 7.24 m,非专业人士基本不会站得那么远,不妨让我们从 L = 5.5 m 的地方开始练起。那么根据上面的运动方程,就可以用计算机软件模拟出投篮命中情况下,出手角度 θ 和出手速度 V 0 的函数图像:
) Q8 F+ x. _0 q" P1 {1 `, m

/gkimage/h1/cz/zt/h1czzt.png

/gkimage/h1/cz/zt/h1czzt.png
图片来源:wired.com
9 a! [6 ]- K$ z) U( b: E# f上图是出手角度在 30° 到 75° 之间(正常的出手范围)对应的可以命中的出手速度。注意到每个出手角度对应的出手速度是一个范围,这是因为在这里我们还考虑了篮筐的尺寸。它的直径 △L 大于篮球直径,只要球能达到某个区域就能入网。
) n- K8 C4 F& ]. J! {7 W, e, ^根据图像,对于特定的出手角度,我们只需控制好出手速度就可以了。并且从图中我们可以观察到, 50° 左右的角度是最佳出手角。因为在这片区域,大致相同的出手速度对应的出手角度波动范围最大,也就是说,允许的出手误差最大(因此有较大的调整空间)。另一方面,这个范围的出手角度还对应着最小的出手速度。
! s" V' L  i1 I6 C* L4 ?' C到这里我们知道,保持一个好的出手角度会大大提高命中率。但显然问题还没有解决,即使大家有机会把上面的图表打印出来在篮球场上随时查阅,如果有谁能像视频里的那样一样精确地按照曲线控制出手角度与速度,那我们只能怀疑他大概是机器人。事实上人很难做到对运动进行完全精确的控制,即使是职业球员,在投篮时的出手角度 θ 和速度 V 也会超出上图对应的允许范围,对于业余的我们来说,出手误差无疑更大。
* V  n( g/ D4 q6 m最佳的出手角度和出手速度所以问题关键在于,能使篮球仍然进入篮筐的出手误差范围究竟有多大,而为了尽可能地提高命中率,最佳出手角度又到底是多少呢?我们投篮时的误差可以分为速度误差与左右角度误差。首先分析左右角度误差(误差过大导致出手歪了,投篮偏出),根据上面的分析,篮球在水平方向上为匀速直线运动,那水平面上的允许角度就是从出手位置引出的篮筐的两条切线的夹角 △φ,如下图:
% t9 [4 ~5 b6 n

/gkimage/1b/ay/o2/1bayo2.png

/gkimage/1b/ay/o2/1bayo2.png
很容易看到,离篮筐越近, △φ 越大。因此我们论证了一个重要的结论,那就是离篮筐越近投篮越容易命中。但这个上了球场就能发现的道理显然对我们的帮助并不多——很多时候我们没有办法离篮筐太近。所以找到有最大调整空间的出手角度才是重点。/ f8 V# o7 |5 j5 J4 C
就定点投篮而言,出手点与篮筐的竖直距离 h 是固定的,如果出手角度不变,能命中的出手速度范围就应是使篮球在竖直方向到达 h 时,水平方向到达(L - △L,L + △L)的速度集。前面说过, △L 表示篮筐直径,考虑到打板入网的情况(相当于以篮板为对称轴,做镜面反射),所以最大出手速度对应的水平飞行距离(当球在竖直方向上到达 h 时)就是 L + △L。由此代入最初的抛体运动方程,就能算出进球速度区间( V min , V max ),出手速度小于 V min 就是“三不沾”,出手速度大于 V max 篮球则会打到篮板弹开。- V# K3 h+ [5 x. ^# ~
故速度误差允许范围为:
" r( |! T- G0 M; N% d2 b△V = V max - V min, ]+ A0 o9 n& V! z8 E6 J, A: }* Y
相对速度误差 △V / V 与角度 θ 函数关系图像为:
, d7 x3 P3 v( k' A2 i

/gkimage/sy/5q/a7/sy5qa7.png

/gkimage/sy/5q/a7/sy5qa7.png
另一方面,我们不妨假定出手速度不变,类似的,确定出手角度的范围( V min , V max )。那么相对出手角度调整范围 △θ/θ 与角度 θ 函数关系图像就是:
1 n6 b# |7 k) {

/gkimage/li/e7/4h/lie74h.png

/gkimage/li/e7/4h/lie74h.png
为了确定最佳出手角度,我们只需确定一个合适的 θ ,使得△V / V 与 △θ/θ都尽量地大,也就是允许的调整空间尽量地大。根据上面的两幅图我们能看到,随着 θ 逐渐增大, △V / V 也增大,但增长幅度相对较慢,而在 θ 变化时变化较剧烈,甚至出现了一个峰值。综合考虑,在 △θ/θ 达到极值的 θ 角(经计算得出,约为 51°)附近就是最佳出手角度。这也和我们一开始观察得出的结论相一致。实际上,经过繁琐的推导可以证明,定点投篮的最佳出手角度也是使得 V 最小的角度。这意味着只要以最正确的姿势出手,就能很轻松地入网得分。
& u7 F. i' s3 y! s1 b跳投和后仰的命中率

/gkimage/kb/ni/8s/kbni8s.png

/gkimage/kb/ni/8s/kbni8s.png
虽然通过上面的数学推导我们得出了一些关键性的结论,但只是针对定点投篮而言,这在实际比赛中当然是很少见的。赛场上,球员投篮时往往是跳投(比如麦蒂的“干拔”)或者后仰跳投(乔老爷的绝活)。对于普通的原地跳投,其实依然可以用上面的方法来分析,球员保持 L 不变, 随着出手点的升高,允许的速度误差和出手角范围也会随之增大。就是说,跳投能够提高命中率,并且跳得越高越容易得分。当然与不起跳的定点投篮相比,这要求球员在空中时对身体的良好控制,因此很自然的,滞空时间与腰背部力量就成为了那些衡量一个 NBA 球员是否优秀的重要指标之一。, ]9 ?1 P% `7 w: Z  P) [; i
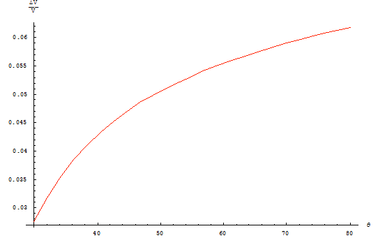
除了原地跳投,赛场上另一种常见的投篮方式则是以 Michael Air Jordan 为代表的后仰跳投。后仰跳投实际上相当于增大了投篮位置与篮筐的水平距离 L,为了计算后仰对命中率的影响,我们把 △V / V 与 △θ/θ 关于 L 的曲线做出如下( h 取 0.8 m):
$ N# ^: x2 J3 @7 T

/gkimage/fr/t9/nl/frt9nl.png

/gkimage/fr/t9/nl/frt9nl.png
可以看到,当 L 增大时,允许的误差和调整范围随之减小。即后仰并不能带来命中率的提高,它的主要目的就是为了不吃“火锅”(不被盖帽)。
- V6 H4 }9 Z9 Q, Q7 O1 u$ y当然,在上面的推论中我们一开始就忽略了空气阻力与篮球旋转造成的马格努斯效应对其运动状况的影响。根据资料,如果考虑到空气阻力,则出手角度不变时出手速度要比理论计算值大大约 5%,最小速度角小大约 1°。而马格努斯效应与空气阻力都会使篮球下落段轨迹变陡,这也有助于提高命中率。
本文送给今年饱受折磨的广大篮球迷,热烈庆祝 NBA 重新开赛。
参考资料:0 ?# W) ~0 S. e
[1] 李育忠 论影响篮球投篮命中率的力学因素 2004
4 E# d" v) E. Z' b. Q" f[2] Optimizing a Basketball Shot南通0
匿名
发表于 2015-10-8 11:36 | 显示全部楼层 来自:江苏
提示: 作者被禁止或删除 内容自动屏蔽
回复 支持 反对

使用道具 举报

匿名
发表于 2015-10-8 11:53 | 显示全部楼层 来自:江苏
提示: 作者被禁止或删除 内容自动屏蔽
回复 支持 反对

使用道具 举报

匿名
发表于 2015-10-8 12:16 | 显示全部楼层 来自:江苏
提示: 作者被禁止或删除 内容自动屏蔽
回复 支持 反对

使用道具 举报

匿名
发表于 2015-10-8 12:42 | 显示全部楼层 来自:江苏
提示: 作者被禁止或删除 内容自动屏蔽
回复 支持 反对

使用道具 举报

匿名
发表于 2015-10-8 13:02 | 显示全部楼层 来自:江苏
提示: 作者被禁止或删除 内容自动屏蔽
回复 支持 反对

使用道具 举报

匿名
发表于 2015-10-8 13:17 | 显示全部楼层 来自:江苏
提示: 作者被禁止或删除 内容自动屏蔽
回复 支持 反对

使用道具 举报

该用户从未签到

发表于 2015-10-8 13:43 | 显示全部楼层 来自:江苏
没考虑打板的情况嘛=w=
回复 支持 反对

使用道具 举报

匿名
发表于 2015-10-8 13:58 | 显示全部楼层 来自:江苏
提示: 作者被禁止或删除 内容自动屏蔽
回复 支持 反对

使用道具 举报

匿名
发表于 2015-10-8 14:16 | 显示全部楼层 来自:江苏
提示: 作者被禁止或删除 内容自动屏蔽
回复 支持 反对

使用道具 举报

匿名
发表于 2015-10-8 14:34 | 显示全部楼层 来自:江苏
提示: 作者被禁止或删除 内容自动屏蔽
回复 支持 反对

使用道具 举报

  • TA的每日心情
    开心
    2014-12-3 10:30
  • 签到天数: 12 天

    [LV.3]偶尔看看II

    发表于 2015-10-8 15:00 | 显示全部楼层 来自:江苏
    其实我想吐槽一下那段视频啦~~ 难道说死理性派只能去当清洁工吗

    NBA神射手是怎样炼成的

    NBA神射手是怎样炼成的
    回复 支持 反对

    使用道具 举报

    匿名
    发表于 2015-10-8 15:21 | 显示全部楼层 来自:江苏
    提示: 作者被禁止或删除 内容自动屏蔽
    回复 支持 反对

    使用道具 举报

    匿名
    发表于 2015-10-8 15:44 | 显示全部楼层 来自:江苏
    提示: 作者被禁止或删除 内容自动屏蔽
    回复 支持 反对

    使用道具 举报

    匿名
    发表于 2015-10-8 16:08 | 显示全部楼层 来自:江苏
    提示: 作者被禁止或删除 内容自动屏蔽
    回复 支持 反对

    使用道具 举报

    匿名
    发表于 2015-10-8 16:24 | 显示全部楼层 来自:江苏
    提示: 作者被禁止或删除 内容自动屏蔽
    回复 支持 反对

    使用道具 举报

    匿名
    发表于 2015-10-8 16:43 | 显示全部楼层 来自:江苏
    提示: 作者被禁止或删除 内容自动屏蔽
    回复 支持 反对

    使用道具 举报

    匿名
    发表于 2015-10-8 17:06 | 显示全部楼层 来自:江苏
    提示: 作者被禁止或删除 内容自动屏蔽
    回复 支持 反对

    使用道具 举报

    匿名
    发表于 2015-10-8 17:31 | 显示全部楼层 来自:江苏
    提示: 作者被禁止或删除 内容自动屏蔽
    回复 支持 反对

    使用道具 举报

    匿名
    发表于 2015-10-8 17:47 | 显示全部楼层 来自:江苏
    提示: 作者被禁止或删除 内容自动屏蔽
    回复 支持 反对

    使用道具 举报

    匿名
    发表于 2015-10-8 18:06 | 显示全部楼层 来自:江苏
    提示: 作者被禁止或删除 内容自动屏蔽
    回复 支持 反对

    使用道具 举报

    匿名
    发表于 2015-10-8 18:25 | 显示全部楼层 来自:江苏
    提示: 作者被禁止或删除 内容自动屏蔽
    回复 支持 反对

    使用道具 举报

    匿名
    发表于 2015-10-8 18:44 | 显示全部楼层 来自:江苏
    提示: 作者被禁止或删除 内容自动屏蔽
    回复 支持 反对

    使用道具 举报

    匿名
    发表于 2015-10-8 19:11 | 显示全部楼层 来自:江苏
    提示: 作者被禁止或删除 内容自动屏蔽
    回复 支持 反对

    使用道具 举报

    您需要登录后才可以回帖 登录 | 注册

    本版积分规则

    手机版|无图版|站务联系 | 商务合作 | 平台公约

    信息产业部备案:苏ICP备05014191号-1 经营性ICP许可证:苏B2-20110445 苏公网安备 32060202000307号 © 2001-2019 0513.org All Right Reserved.

    投诉争议 技术支持:第一互联 GMT+8, 2025-12-18 00:20 , Processed in 0.284823 second(s), 17 queries , MemCache On. 站点统计

    快速回复 返回顶部 返回列表