濠滨论坛

点击扫描二维码

查看: 5683|回复: 30

[科普] 自制炫彩激光投影仪

[复制链接]

该用户从未签到

发表于 2015-10-8 04:04 | 显示全部楼层 |阅读模式 来自:江苏

/gkimage/5g/p0/4q/5gp04q.png

/gkimage/5g/p0/4q/5gp04q.png
DIYer:                        ChaN                制作时间:                        半个月                制作难度:                        ★★★★☆                GEEK指数:                        ★★★★★                编译来源& V6 o/ w  B, v, ?5 z0 F
一个皇冠图像的展示。一段超炫的影像。我想每个人都在舞台,迪斯科,节日庆典之类的地方看到过激光表演。激光的效果通常有很多种。一种是光束效果,让观众在空中看到掠过的光束。另一种是画面效果,通过移动的光斑在屏幕上绘制出激光图形。光束效果是非常让人兴奋的,所以才有那么多激光表演在举行。这些时候使用的激光设备叫做激光投影仪。DIY一台激光投影仪是专业级的挑战,最重要的部分叫做激光模组。早些年间用的是氦氖激光器,多种颜色的气体激光器现在还用在高空投影上。全新结构的固体激光器也已经投入使用。但是激光器非常昂贵,质量差点的氦氖激光器也没法直接调制,所以我负担不起激光器和调制器的价格。直到共立电气出了一款价格合理的激光模组。我才把这个构思多年的项目付诸实施。
日本的技术宅都好坚忍……真宅做事,十年不晚!
双向电梯3 _- t# g4 y, L2 I/ z8 i
1   投影仪的组成部分        1.1   激光                1.2   消隐/调制器                1.3   光束切换器/特效镜                1.4   X-Y扫描器                1.5   其他设备                2   制作激光器        3   制作扫描振镜        3.1   振镜简介                3.2   制作零件并组装                4   制作伺服放大器        4.1   制作伺服放大器电路板                4.2   制作控制电路                4.3   帧产生软件                5   投影仪成品        6   调整投影仪        7   DIYer签到处 1   投影仪的组成部分

/gkimage/sk/i9/yw/ski9yw.png

/gkimage/sk/i9/yw/ski9yw.png
典型激光投影仪的光路图。从左到右边依次为:激光管,消隐器/多色声光调制器,光束切换器 X-Y扫描头。基本上激光投影仪都是给娱乐业用的,最高端的机器根据需要的功能单独定制。上图是典型激光投影仪的光路图,应该可以看出入门级的激光投影仪只需要X-Y扫描镜就可以实现一般的效果。在这个制作里我只做了最简单的X-Y扫描镜,目标是能清晰显示出图像和动画。 1.1   激光在那些老时光里,氦氖激光器在表演中大放异彩,可以同时产生几种色彩的“白色”混合气体激光器也有使用。这些气体激光器既难用又低效,相比之下具有高光效,易伺候的固体激光器,比如说半导体激光器和半导体泵浦固态激光器在市场中的份额不断增加。大多数固体激光器的颜色是红色或绿色,当蓝色固体激光器的性能赶上来以后,过时的气体激光器将会被它们完全取代。 1.2   消隐/调制器消隐机构遮挡那些不需要的激光束。大多数气体激光将它放置在输出窗口之后,因为气体激光本身无法快速调节输出功率。一个电流计用作消隐机构的可动部件来驱动快门。对于多色激光系统,比如混合气体激光器,使用光学消隐器,叫做多色声光调制器(PCAOM)来控制每一条光谱线。除了安全快门,机械消隐器在使用了PCAOM的激光器或者可以直接调制的固体激光器上经常被省略。 1.3   光束切换器/特效镜光束切换器是一个能将激光束导向特定特效镜的机械系统,特效镜会在光路上插入一个光学滤镜。由于对切换速度和开关要求不大,开环振镜,步进电机,电磁阀都可以用来改变光路。特效镜里用的光学滤镜扩束和散射激光束,一些光栅盘也有同样的作用。激光束通过特效镜以后产生光束表演用的分散激光束,或是屏幕展示用的抽象图案。 1.4   X-Y扫描器

/gkimage/zc/80/lp/zc80lp.png

/gkimage/zc/80/lp/zc80lp.png
X-Y扫描器是最通用的组件,它能随意控制激光束的方向。显示的是X-Y扫描器的原理图,两个振镜沿正交方向安装,入射的激光束先后在X轴和Y轴振镜反射后射出。具体的方向由两个振镜的反射角组合给定。扫描器可以绘制出激光的网格或是圆环,也可以在屏幕上画出激光图形。对屏幕表演来说,扫描频率是非常重要的,因为要获得高质量的图像就要尽可能高速扫描提高帧率。只有闭环振镜能满足屏幕表演的要求,在简单的图像生成上开环振镜或是谐振振镜也能将就用。 1.5   其他设备在上面介绍的光学器件之外还需要其他的器件,比如扫描驱动器,激光器电源,激光器冷却系统,显示控制器,控制台等等。激光投影仪由这些部件共同构成。 2   制作激光器

/gkimage/po/qx/v7/poqxv7.png

/gkimage/po/qx/v7/poqxv7.png
带控温的激光模组。作者从网上买到了这个绿色激光模组。这是一个波长532nm的5mW绿色激光器,事实上它的输出可以数倍于标称功率——可想而知这么做不安全, 更重要的是这样搞坏了不保修!!! 测量得知不做任何调整的时候它有15mW的输出,调到最大值的时候有20mW。这意味着这个激光器不适合给没有基本激光知识和防护用具的人使用。光从它和普通激光笔的外形比较上也可以看出,这是个非常危险的东西。但是它可不只有这些性能。当激光模块连续工作一段时间后,常常由于温升使得功率大降。大多数DPSS激光模组都需要温控来维持输出稳定。这个模组只是给便宜的激光笔设计的,没有温控功能,所以我给它配上了温控装置和外部激光调制。由于温控的精确度需求一般般,我用了简单的比例积分控制。处理器读取激光模组上热敏电阻的阻值,转换成温度值,然后依据和设定温度之差驱动半导体制冷片调整温度。激光输出可以通过主控芯片调制,并且温度过高时会为了保护激光器自动关机。 3   制作扫描振镜我试图在网上找到现成的闭环振镜制作,但是徒劳无功。大多数DIY的振镜不带反馈,看起来没有人挑战过闭环振镜的制作,我不得不从零开始。一些试制品表明DIY产品也能够获得足够的性能,相信这些经验对那些对类似项目感兴趣的激光爱好者有帮助。 3.1   振镜简介振镜原先是用来通过反射光线探测微小电流的检流计,它通过一个转动惯量极小的转子来响应电流的快速变化。在这里我们利用它的快速响应特性来控制激光束的方向。3.2   制作零件并组装

/gkimage/wd/b9/13/wdb913.png

/gkimage/wd/b9/13/wdb913.png
振镜部件,展示了振镜的主要零件,具体的说明见下。1.主框架。切成适当大小的环氧树脂玻璃纤维电路板,两块组装到挡块上的基板构成了振镜主体。2.定子绕组,用直径0.3mm的聚氨酯漆包线在骨架上绕60圈,定型,从骨架上拆下。3.滚珠轴承,从迷你自行车模型套件弄来的(OD=5,ID=2,L=2.5)。4.动磁转子,实心的转子被线圈包围着,不会发生对人体有害的共振。碳钢轴来自一个垃圾电机(D=2,L=45)。铷磁铁来自硬盘,切割组装成块后再用水冷磨床打磨成型。磁铁块要尽可能轻小来减小转子的惯量。5.转子上的比例微分控制电极。用玻纤电路板加工出一个蝴蝶状的电极(D=8,t=0.2),两个电极边成90度角,这样对振镜足够了。6.定子上的比例微分控制电极。这和转子上的电极用一样的材料,但是分成四个象限。

/gkimage/oj/vo/el/ojvoel.png

/gkimage/oj/vo/el/ojvoel.png
这里是组装好的振镜。1.做到一半的振镜。两个定子线圈固定在转子的磁铁四周,我无法做出精确的定子铁芯,所以为了避免不必要的磁阻转矩选用了完全空心的线圈结构。它的扭矩常数非常小,只有大约2.5mN?m/A。2.定子上的比例微分控制电极。用锋利的弹簧丝(0.4mm的磷青铜丝)作为电刷导电,同时给轴承一个预压力避免振动。接触点必须在轴的中心以减小摩擦,否则就会造成滞后误差。上一点开关触点油有利于接点接触良好和长期工作。3.转子上的比例微分控制电极。转子电极在定子电极后面,通过导电涂料连接电路。转子和定子之间的间距应该尽可能小,不然会影响稳定性和线性。4.镜片载座。划下一小片镜子然后粘在铝制镜座上(D=5的铝棒切成)。 4   制作伺服放大器

/gkimage/g7/wn/or/g7wnor.png

/gkimage/g7/wn/or/g7wnor.png
伺服电路的框图。由于延迟过大,不进行相位补偿是不成的。最后采用了比例微分控制(PD控制),微分控制方面分别补偿电流-速度的延迟和速度-位置的延迟。这个系统里几乎没有摩擦也没有静态的扭矩,所以不用积分控制也不会影响定位精度,用了反而会影响伺服的稳定性。

/gkimage/lc/0c/hw/lc0chw.png

/gkimage/lc/0c/hw/lc0chw.png
比例微分输出和转子位置 4.1   制作伺服放大器电路板

/gkimage/sp/8s/k1/sp8sk1.png

/gkimage/sp/8s/k1/sp8sk1.png
这是做好的伺服放大器。

http://i1197.photobucket.com/albums/aa437/grizzleteddy/333333.png

http://i1197.photobucket.com/albums/aa437/grizzleteddy/333333.png
电路图。这是一个 简单 的运放电路,没什么难的。( 运放电路图原图 )
这……
总之最后功率输出和小信号放大集成在了一块板上,需要格外注意耦合和干扰问题。

http://i1197.photobucket.com/albums/aa437/grizzleteddy/222222.png

http://i1197.photobucket.com/albums/aa437/grizzleteddy/222222.png
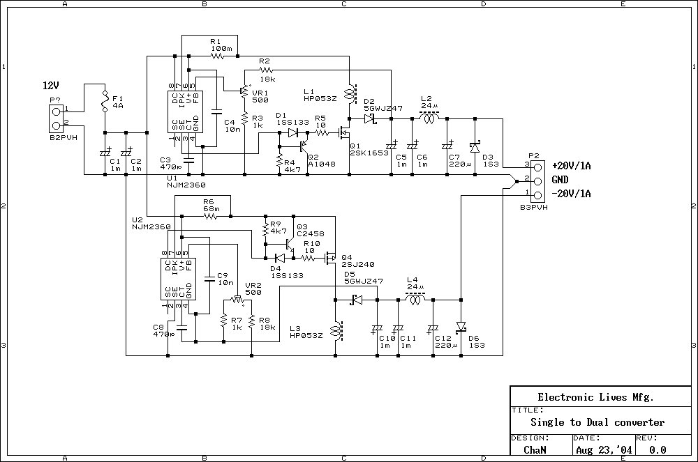
伺服放大器需要正负20V的电压,这里是DC-DC升压电路图。( 升压电路图原图 )传统的变压器整流滤波也能用。

/gkimage/j2/to/xy/j2toxy.png

/gkimage/j2/to/xy/j2toxy.png
这里有一张伺服放大器的阶跃响应波形图。这是个电流控制器件,但是最大输出电压受制于线圈电感的饱和。电源电压应尽可能高,以尽量减少这种影响。同时还存在高输出电流电压骤降的现象。将LM675换为高输出电流的运放比如LM12可能好些,但是大功率输出有可能使振镜线圈超负荷,或是使振镜发生振荡。4.2   制作控制电路激光控制器需要产生两个矢量信号(±1V模拟)和一个消隐信号(TTL)来调节激光输出。这三个型号随便用哪种渣微处理器或者简单的PC并口驱动的AD转换器都可以实现。在这个制作里,我设计制作了一块新的电路板以尽可能减小面积。图7是控制框图,具体的电路图在技术资料里。它的功能只是从存储的帧数据产生控制信号,没有别的操作了。在这里不需要具体阐述每一个函数和固件,因为如果你打算做这个东西,那么一定有本事独立设计它们。 4.3   帧产生软件

/gkimage/3l/mj/at/3lmjat.png

/gkimage/3l/mj/at/3lmjat.png
由于激光投影仪的图像数据基于矢量而不是位图,所以一般的图形工具没法用来创建数据帧,任何一个像这样基于矢量图的东东都面临创建数据帧的问题。有一些现成的用于创建激光数据帧的矢量软件,但它们对业余制作来说过于昂贵,所以我开发了一个简易的矢量跟踪软件。它以通用的csv图像格式处理数据帧,因为我希望别的地方也能用上它。这是一个免费软件,在技术资料里有下载。里面还包含一个可以把.ild帧文件转换成.csv的脚本。 5   投影仪成品

/gkimage/1b/do/tc/1bdotc.png

/gkimage/1b/do/tc/1bdotc.png
制作的激光投影仪。所有的电路都安装在一块240x150x5mm的铝板上。

/gkimage/ib/o1/1w/ibo11w.png

/gkimage/ib/o1/1w/ibo11w.png
电池供电。整个投影仪加上电池和电源适配器可以装到一个手提箱里。 6   调整投影仪

/gkimage/ll/gk/qc/llgkqc.png

/gkimage/ll/gk/qc/llgkqc.png
在Y轴上加方波然后在X轴上加锯齿波,就会显示出如图所示的图形。图中的过冲表明相位补偿不够,但是过补偿的话边缘会变得平缓。

/gkimage/x4/14/yz/x414yz.png

/gkimage/x4/14/yz/x414yz.png
调节LFD和HFD的微调电阻来微调波形边缘。

/gkimage/9t/ma/kp/9tmakp.png

/gkimage/9t/ma/kp/9tmakp.png
调整好的Y轴波形。现在你可以在上升沿和下降沿之间发现不对称,这是LM675的特性引起的。

/gkimage/1l/44/uz/1l44uz.png

/gkimage/1l/44/uz/1l44uz.png
用同样的方法调整X轴。

/gkimage/pr/mp/f8/prmpf8.png

/gkimage/pr/mp/f8/prmpf8.png

/gkimage/u1/wi/aw/u1wiaw.png

/gkimage/u1/wi/aw/u1wiaw.png
最后,顺便提一句,有没有觉得这个东西的外观跟之前的一个作品风格很像?之前我们展示过他的另外一件作品!《 自己动手做数码相机 》! 7   DIYer签到处编辑:                        白色的小白                果壳DIY站QQ群:132647923, 2群:179240860(加入时请报上你在果壳的个人主页地址,以防广告ID)
! j2 ~* ~+ a/ d+ \# R% V果壳DIY站微博: http://t.sina.com.cn/guokrdiy南通0
匿名
发表于 2015-10-8 04:14 | 显示全部楼层 来自:江苏
提示: 作者被禁止或删除 内容自动屏蔽
回复 支持 反对

使用道具 举报

匿名
发表于 2015-10-8 04:41 | 显示全部楼层 来自:江苏
提示: 作者被禁止或删除 内容自动屏蔽
回复 支持 反对

使用道具 举报

匿名
发表于 2015-10-8 05:10 | 显示全部楼层 来自:江苏
提示: 作者被禁止或删除 内容自动屏蔽
回复 支持 反对

使用道具 举报

匿名
发表于 2015-10-8 05:36 | 显示全部楼层 来自:江苏
提示: 作者被禁止或删除 内容自动屏蔽
回复 支持 反对

使用道具 举报

匿名
发表于 2015-10-8 06:03 | 显示全部楼层 来自:江苏
提示: 作者被禁止或删除 内容自动屏蔽
回复 支持 反对

使用道具 举报

匿名
发表于 2015-10-8 06:19 | 显示全部楼层 来自:江苏
提示: 作者被禁止或删除 内容自动屏蔽
回复 支持 反对

使用道具 举报

匿名
发表于 2015-10-8 06:42 | 显示全部楼层 来自:江苏
提示: 作者被禁止或删除 内容自动屏蔽
回复 支持 反对

使用道具 举报

匿名
发表于 2015-10-8 07:00 | 显示全部楼层 来自:江苏
提示: 作者被禁止或删除 内容自动屏蔽
回复 支持 反对

使用道具 举报

匿名
发表于 2015-10-8 07:28 | 显示全部楼层 来自:江苏
提示: 作者被禁止或删除 内容自动屏蔽
回复 支持 反对

使用道具 举报

匿名
发表于 2015-10-8 07:47 | 显示全部楼层 来自:江苏
提示: 作者被禁止或删除 内容自动屏蔽
回复 支持 反对

使用道具 举报

匿名
发表于 2015-10-8 08:07 | 显示全部楼层 来自:江苏
提示: 作者被禁止或删除 内容自动屏蔽
回复 支持 反对

使用道具 举报

匿名
发表于 2015-10-8 08:29 | 显示全部楼层 来自:江苏
提示: 作者被禁止或删除 内容自动屏蔽
回复 支持 反对

使用道具 举报

匿名
发表于 2015-10-8 08:49 | 显示全部楼层 来自:江苏
提示: 作者被禁止或删除 内容自动屏蔽
回复 支持 反对

使用道具 举报

匿名
发表于 2015-10-8 09:11 | 显示全部楼层 来自:江苏
提示: 作者被禁止或删除 内容自动屏蔽
回复 支持 反对

使用道具 举报

匿名
发表于 2015-10-8 09:31 | 显示全部楼层 来自:江苏
提示: 作者被禁止或删除 内容自动屏蔽
回复 支持 反对

使用道具 举报

该用户从未签到

发表于 2015-10-8 10:01 | 显示全部楼层 来自:江苏
好难。。。
回复 支持 反对

使用道具 举报

匿名
发表于 2015-10-8 10:18 | 显示全部楼层 来自:江苏
提示: 作者被禁止或删除 内容自动屏蔽
回复 支持 反对

使用道具 举报

该用户从未签到

发表于 2015-10-8 10:47 | 显示全部楼层 来自:江苏
这东西成本其次,国内都可以搞定,问题是调整用的一堆设备比如示波器和信号源要自备。偏转部分的震镜都是自己做的啊·······
回复 支持 反对

使用道具 举报

匿名
发表于 2015-10-8 11:16 | 显示全部楼层 来自:江苏
提示: 作者被禁止或删除 内容自动屏蔽
回复 支持 反对

使用道具 举报

匿名
发表于 2015-10-8 11:40 | 显示全部楼层 来自:江苏
提示: 作者被禁止或删除 内容自动屏蔽
回复 支持 反对

使用道具 举报

匿名
发表于 2015-10-8 12:03 | 显示全部楼层 来自:江苏
提示: 作者被禁止或删除 内容自动屏蔽
回复 支持 反对

使用道具 举报

匿名
发表于 2015-10-8 12:32 | 显示全部楼层 来自:江苏
提示: 作者被禁止或删除 内容自动屏蔽
回复 支持 反对

使用道具 举报

匿名
发表于 2015-10-8 12:52 | 显示全部楼层 来自:江苏
提示: 作者被禁止或删除 内容自动屏蔽
回复 支持 反对

使用道具 举报

您需要登录后才可以回帖 登录 | 注册

本版积分规则

手机版|无图版|站务联系 | 商务合作 | 平台公约

信息产业部备案:苏ICP备05014191号-1 经营性ICP许可证:苏B2-20110445 苏公网安备 32060202000307号 © 2001-2019 0513.org All Right Reserved.

投诉争议 技术支持:第一互联 GMT+8, 2025-12-18 08:09 , Processed in 0.292860 second(s), 16 queries , MemCache On. 站点统计

快速回复 返回顶部 返回列表