濠滨论坛

点击扫描二维码

查看: 5294|回复: 31

[科普] 山魈的咆哮:稿汁!稿汁!稿汁!!!

[复制链接]

该用户从未签到

发表于 2015-10-8 03:34 | 显示全部楼层 |阅读模式 来自:江苏

/gkimage/28/84/40/288440.png

/gkimage/28/84/40/288440.png
DIYer:鹰之舞,小白,灰色泰迪熊制作时间:1周制作难度:★☆☆☆☆GEEK指数:★★★☆☆
% \" `9 {7 V$ H  D  q# `6 p; [$ s

/gkimage/zc/73/hx/zc73hx.png

/gkimage/zc/73/hx/zc73hx.png

/gkimage/xi/w3/sm/xiw3sm.png

/gkimage/xi/w3/sm/xiw3sm.png
这个发声玩偶,是果壳DIY为果壳网上线一周年这样一个重要的纪念日而特制。感谢果壳网主编拇姬老师长期以来对编辑们的催稿。
0 ~% i8 r4 H  P! h至于为什么是山魈,请看 moogee老师 的头像。
双向电梯, U5 ~6 z6 R3 b2 ~: A7 M7 Q; Y3 ?  p
1   材料和工具2   设计图纸3   制作山魈的头4   制作山魈的身体5   制作内置的录音、放音设备6   DIYer签到处
5 K) e! x: G- y, g9 M1   材料和工具○ 棕色泰迪熊用长毛绒布○ 不织布:白色、浅棕色、深棕色、蓝色、紫红色、黑色○ 各色细线、PP棉○ 黑色眼珠(泰迪熊用纽扣式眼睛)、丙烯颜料(白色)○ 铁丝○ 电路板○ ISD1820○ 电池2032,3V(可选用3-5V)○ 电容、电阻、喇叭、话筒、导线、电池插座● 针、剪刀● 电烙铁● 毛笔( W$ J4 l( x1 I: a6 ^  K
2   设计图纸最重要的设计部分主要由灰色泰迪熊承担。把立体的山魈在大脑里分解成能够重新组合成原型的肢解图,这样才能经由手工缝合来重新给我们一个栩栩如生的山魈。
% `5 k3 z. L- R$ \) D0 i

/gkimage/6e/r2/pj/6er2pj.png

/gkimage/6e/r2/pj/6er2pj.png
【灰色泰迪熊手绘的山魈分解图】除了要不断比划原材料来具体化想象中的形态,作为山魈的原型——拇姬老师,还要时不时被无条件征用——即被不断观察,以矫正想象与实际操作中产生的各种偏差。: h2 j* A# k0 f! ^" F5 Z3 t6 {# u
3   制作山魈的头首先把图纸上的分解图案分别摹到需要裁剪的介质上(即绒布与不织布),布块相接位置要做好清楚的记号;配色尽量按照贴近现实中的山魈来设计。

/gkimage/k9/qg/u8/k9qgu8.png

/gkimage/k9/qg/u8/k9qgu8.png
用隐针缝法(即里面朝外平针缝)把山魈头的各个拆分部分组合起来,注意要留下部分开口,把整个头部的“皮”里外对翻,使绒布的正面(即有长绒毛的一面)冲外,塞满PP棉以塑形,便于尽早发现需要修改的细节。  z3 q2 t- p% f+ G5 t# F1 y6 v

/gkimage/ek/uc/ob/ekucob.png

/gkimage/ek/uc/ob/ekucob.png
分别缝制脸上要添加的部分的细节,如上图中蓝色的山魈脸蛋,和缝有黑色“鼻孔”的红色鼻子,针法可以同时应用隐针缝以及常规的锁边针法(归根结底是要结实、要美观,具体用什么样的针法并不重要)。上图左侧为刚刚翻转填充了PP棉的脸蛋,右侧为进一步以平针勒出条纹立体结构的效果,为脸蛋的完成效果;下侧为留有绘线的鼻子内侧,鼻孔仅仅缝了一个的一半,最终效果需要以双层不织布来遮掩针脚和绘线,并填充PP棉使之如脸蛋一样立体。
" B2 D3 x$ h& J6 R! s用如上相同或者近似的手法炮制山魈的眼睛、眼皮、耳朵、胡子、头发等零件。注意山魈的眼睛要用白色丙烯颜料点上反光,这样的星星眼看起来才会有神,否则看上去会更像死鱼眼。把前面做好的零件按照科学结合艺术的标准,并且又让人看上去舒服的组合位置来摆放在山魈的面皮上,依次缝在上面,注意尽量不要露出针脚,同时也要兼顾结实, 考虑到日后玩偶可能被蹂躏的情况
黑体字部分为鹰之舞原创,与编辑无关!

/gkimage/a4/pc/or/a4pcor.png

/gkimage/a4/pc/or/a4pcor.png

/gkimage/vd/7i/vk/vd7ivk.png

/gkimage/vd/7i/vk/vd7ivk.png
加上眼镜,只是为了更像拇姬老师。由于眼镜要求可以随时拆卸,便没有缝在山魈玩偶的本体上,而是做成了一个独立的道具。上图为眼镜的铁丝骨架,之后按照这个形状裁剪出正反两面的深棕色不织布,相对着缝好,便能够刚好把铁丝包住,眼镜便成了。

/gkimage/tw/la/33/twla33.png

/gkimage/tw/la/33/twla33.png
头部的最后修饰,是通过线的拉力来分别勾勒出眉毛、嘴,顺便把做好的三棱锥形大牙缝在嘴角的一头,增加形象和趣味性。也彰显了拇姬老师 侧漏 的性格特征。至于头发的设计,则参考了羊驼的发型,更凸显出拇姬老师的霸气。
5 o6 a( v7 [% q4   制作山魈的身体

/gkimage/91/hi/xk/91hixk.png

/gkimage/91/hi/xk/91hixk.png
分块裁剪的布,就如同上面这张照片所示,要特别注意的是,如果你决定在里面缝,那么一定要在你计划的边缘外侧留出足够的布来,以免绣着绣着线就划出去了,或者塞棉花的时候布块相接的位置会露出棉花来。缝的时候,当然也要注意时刻调整下针位置,以便最终达到从一侧标记缝到另一侧时刚好能对上的结果。缝身子所要注意的,是爪子的位置和缝的方式,因为隐针缝可以让你完美地把爪子裸露的部分(在这里就是不织布的小块)嵌进皮毛里(也就是绒布里),看上去很真实。当然缝好了身子以后,还要在外侧进行整形——也就是通过平针等针法把一些“皮毛”集中揪到一处,以达到让爪子能够着地而不是软趴趴的效果。用线揪出下体预备放置录音播放的开关。7 z0 W$ [# `  V: a$ W$ X% c

/gkimage/pl/br/6d/plbr6d.png

/gkimage/pl/br/6d/plbr6d.png

/gkimage/dy/vm/8g/dyvm8g.png

/gkimage/dy/vm/8g/dyvm8g.png
【录音开关的特写】

/gkimage/wq/lq/hr/wqlqhr.png

/gkimage/wq/lq/hr/wqlqhr.png
不要忘记接上小尾巴——一团用绒布揪起来的小绒球。  S" g1 a# @" |" h
5   制作内置的录音、放音设备在缝合山魈头和身子这个最终步骤之前,当然要记得植入最重要的山魈的精髓——一个小巧的录音放音设备。$ X, {- d7 _+ {

/gkimage/v9/zj/3t/v9zj3t.png

/gkimage/v9/zj/3t/v9zj3t.png

/gkimage/dr/0l/5f/dr0l5f.png

/gkimage/dr/0l/5f/dr0l5f.png
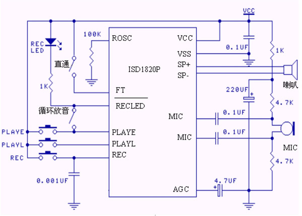
相关电路图。
6 d2 I6 N4 Z: y3 {9 }

/gkimage/xq/k3/96/xqk396.png

/gkimage/xq/k3/96/xqk396.png

/gkimage/fc/ar/3g/fcar3g.png

/gkimage/fc/ar/3g/fcar3g.png
【小白妹子正在进行录音的电路板进行的焊接工作。】5 F5 B' s( h( {% g3 c( P% M

/gkimage/z2/mg/uu/z2mguu.png

/gkimage/z2/mg/uu/z2mguu.png

/gkimage/6t/uy/q1/6tuyq1.png

/gkimage/6t/uy/q1/6tuyq1.png
布置开关,录音键在左手里面,喇叭在嘴里,而播放键在……最后把该放哪儿的元件巧妙地安置在哪儿之后,一切缝合了无痕迹,便宣告了我们周年纪念版山魈的DIY的结束。
  i$ L6 t' j& Y8 l0 }7 \5 [那么最后,让我们来欣赏一下拇姬老师销魂的嗓音:9 O" j$ t; O& ?* o0 m) X

" L4 Z- W% A1 m# L! O% \8 N* q  \6   DIYer签到处编辑:灰色泰迪熊果壳DIY站QQ群:132647923, 2群:179240860(加入时请报上你在果壳的个人主页地址,以防广告ID)* C) j' y( u8 k* G% L% S3 |( _
果壳DIY站微博: http://t.sina.com.cn/guokrdiy南通0
匿名
发表于 2015-10-8 03:41 | 显示全部楼层 来自:江苏
提示: 作者被禁止或删除 内容自动屏蔽
回复 支持 反对

使用道具 举报

匿名
发表于 2015-10-8 03:56 | 显示全部楼层 来自:江苏
提示: 作者被禁止或删除 内容自动屏蔽
回复 支持 反对

使用道具 举报

匿名
发表于 2015-10-8 04:25 | 显示全部楼层 来自:江苏
提示: 作者被禁止或删除 内容自动屏蔽
回复 支持 反对

使用道具 举报

匿名
发表于 2015-10-8 04:51 | 显示全部楼层 来自:江苏
提示: 作者被禁止或删除 内容自动屏蔽
回复 支持 反对

使用道具 举报

匿名
发表于 2015-10-8 05:14 | 显示全部楼层 来自:江苏
提示: 作者被禁止或删除 内容自动屏蔽
回复 支持 反对

使用道具 举报

匿名
发表于 2015-10-8 05:42 | 显示全部楼层 来自:江苏
提示: 作者被禁止或删除 内容自动屏蔽
回复 支持 反对

使用道具 举报

匿名
发表于 2015-10-8 06:06 | 显示全部楼层 来自:江苏
提示: 作者被禁止或删除 内容自动屏蔽
回复 支持 反对

使用道具 举报

匿名
发表于 2015-10-8 06:24 | 显示全部楼层 来自:江苏
提示: 作者被禁止或删除 内容自动屏蔽
回复 支持 反对

使用道具 举报

匿名
发表于 2015-10-8 06:49 | 显示全部楼层 来自:江苏
提示: 作者被禁止或删除 内容自动屏蔽
回复 支持 反对

使用道具 举报

匿名
发表于 2015-10-8 07:09 | 显示全部楼层 来自:江苏
提示: 作者被禁止或删除 内容自动屏蔽
回复 支持 反对

使用道具 举报

匿名
发表于 2015-10-8 07:35 | 显示全部楼层 来自:江苏
提示: 作者被禁止或删除 内容自动屏蔽
回复 支持 反对

使用道具 举报

匿名
发表于 2015-10-8 07:59 | 显示全部楼层 来自:江苏
提示: 作者被禁止或删除 内容自动屏蔽
回复 支持 反对

使用道具 举报

匿名
发表于 2015-10-8 08:14 | 显示全部楼层 来自:江苏
提示: 作者被禁止或删除 内容自动屏蔽
回复 支持 反对

使用道具 举报

匿名
发表于 2015-10-8 08:30 | 显示全部楼层 来自:江苏
提示: 作者被禁止或删除 内容自动屏蔽
回复 支持 反对

使用道具 举报

匿名
发表于 2015-10-8 08:56 | 显示全部楼层 来自:江苏
提示: 作者被禁止或删除 内容自动屏蔽
回复 支持 反对

使用道具 举报

匿名
发表于 2015-10-8 09:26 | 显示全部楼层 来自:江苏
提示: 作者被禁止或删除 内容自动屏蔽
回复 支持 反对

使用道具 举报

匿名
发表于 2015-10-8 09:42 | 显示全部楼层 来自:江苏
提示: 作者被禁止或删除 内容自动屏蔽
回复 支持 反对

使用道具 举报

匿名
发表于 2015-10-8 10:11 | 显示全部楼层 来自:江苏
提示: 作者被禁止或删除 内容自动屏蔽
回复 支持 反对

使用道具 举报

匿名
发表于 2015-10-8 10:38 | 显示全部楼层 来自:江苏
提示: 作者被禁止或删除 内容自动屏蔽
回复 支持 反对

使用道具 举报

匿名
发表于 2015-10-8 10:53 | 显示全部楼层 来自:江苏
提示: 作者被禁止或删除 内容自动屏蔽
回复 支持 反对

使用道具 举报

匿名
发表于 2015-10-8 11:19 | 显示全部楼层 来自:江苏
提示: 作者被禁止或删除 内容自动屏蔽
回复 支持 反对

使用道具 举报

该用户从未签到

发表于 2015-10-8 11:45 | 显示全部楼层 来自:江苏
送个人自拍照一张~" ]  q! E$ o4 h6 ?1 m; f& {' N+ P) |' o

山魈的咆哮:稿汁!稿汁!稿汁!!!

山魈的咆哮:稿汁!稿汁!稿汁!!!
回复 支持 反对

使用道具 举报

匿名
发表于 2015-10-8 12:14 | 显示全部楼层 来自:江苏
提示: 作者被禁止或删除 内容自动屏蔽
回复 支持 反对

使用道具 举报

您需要登录后才可以回帖 登录 | 注册

本版积分规则

手机版|无图版|站务联系 | 商务合作 | 平台公约

信息产业部备案:苏ICP备05014191号-1 经营性ICP许可证:苏B2-20110445 苏公网安备 32060202000307号 © 2001-2019 0513.org All Right Reserved.

投诉争议 技术支持:第一互联 GMT+8, 2025-12-18 08:09 , Processed in 0.240785 second(s), 16 queries , MemCache On. 站点统计

快速回复 返回顶部 返回列表