濠滨论坛

点击扫描二维码

查看: 4013|回复: 27

[科普] 高压电小玩意——高压发生器,等离子蚀刻和电弧球

[复制链接]

该用户从未签到

发表于 2015-10-8 03:55 | 显示全部楼层 |阅读模式 来自:江苏

/gkimage/4t/7j/pd/4t7jpd.png

/gkimage/4t/7j/pd/4t7jpd.png
双向电梯3 m4 _3 f+ F, i% R& t
1   电路原理        2   材料准备        3   焊接电路        4   调试高压发生器        5   等离子蚀刻        6   电弧球        7   总结 1   电路原理

/gkimage/w0/u5/e8/w0u5e8.png

/gkimage/w0/u5/e8/w0u5e8.png
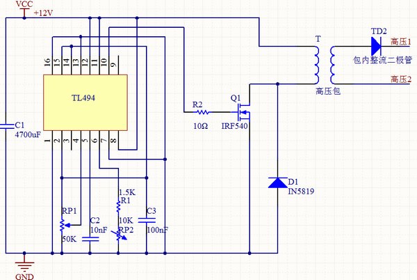
高压DIY之中,必不可少的器材是一个高压发生器,依靠它可以玩出各种各样的花样。在淘宝上可以买到各种各样的高压模块,小到电蚊拍,负离子发生器,大到电网捕兽机。但是对于我等DIYer来讲,有什么比一个自行量身定做的可调高压发生器更适合呢?& s, m+ j1 S9 b
电路来源 ,在原图基础上稍有调整。0 S+ P6 p& L7 @
上图是一个简易高压发生器,使用一块固定频率脉宽调制电路TL494产生方波信号控制MOS管Q1,Q1上的交变电流在通过串联的黑白电视机高压包T的时候升压到2k~10kV,升压后经高压包次级串联的高压整流二极管半波整流,输出带直流分量的高频高压(或者说带高频纹波的直流高压也行,两者是一回事)。
$ r2 U, N; E! o) a8 N作为专业的电源芯片(可以在一些电脑ATX电源里找到这枚上世纪80年代Ti推出的经典开关电源主控芯片),TL494具有丰富的功能,但这里只用了其中的一小部分。升压电路使用了最为简单的不带磁复位的单管正激拓扑,并且没有采样反馈部分,事实上这里的TL494只相当于一个频率和占空比可变的方波发生器,因此也可以用其他的方波振荡电路,比如555集成电路或运放或晶体管构成的多谐振荡器代替。1 ]) Y# \$ T5 J% G; u3 p
这个电路的几个重点参数(它们对之后的调试很有用)如下:输出方波的频率由TL494的5脚对地电容和6脚对地电阻决定,fosc=1.1/(R1+RP2)?C2。方波占空比由RP1上的分压决定,可以在0%~100%之间调节,进而调节变压器的电流和输出电压。
; M2 {: G3 j: _/ NTL494的工作方式细节, Y" \# T( t; Q- S8 n0 m) J& J
想进一步改进该电路的话, 更多可用的正激电源拓扑
1 a4 v4 @6 n& z( o; U 2   材料准备

/gkimage/1q/lb/io/1qlbio.png

/gkimage/1q/lb/io/1qlbio.png
需要的电子器材:+ y( t* Q, T; W
○ 16脚DIP插座x1○ TL494芯片 x1○ 4700uF,16V电容 x1○ 100nF瓷片电容x1○ 10nF 瓷片电容x1○ 50k电位器x1○ 10k电位器x1○ 1.5k电阻 x1○ 10欧电阻 x1○ IRF540 MOS管+散热片 x1○ IN5819二极管 x1○ 8脚黑白电视机高压包 x1 淘宝链接○ 万能电路板(洞洞板)x1○ 导线若干其他设备:' d2 `8 \) c5 S2 U0 z0 E
● 电烙铁● 焊锡/松香● 12V/2A电源● 万用表● 示波器(最好有)● 热风枪(如果你选用了贴片元件)● 调节电位器用的小螺丝刀大部分元件的宽容度很高,并不要求参数很准确,比如说1.6k或1.8k的电阻都可以用来代替R1。一些有特殊要求的器件如下:
5 r! U; S& P3 ]● 电位器:普通的电位器就能用,但如果想精确调整的话,推荐使用多圈可调电位器。为了调节方便,还需要一把小螺丝刀。● MOS管:这里用的是IRF540。用其他MOS管替代的话,要求Vdss在80V以上,Vth的最小值在2V~4V,导通电阻尽可能小(IRF540是0.077欧),同时做好散热片配备。特别要说的一点是,一些高性能的MOS(比如主板上的供电MOS)由于Vth的最小值过低(它们能在很低的栅压下导通,在大部分情况下这是优点),用在这个电路上容易误触发导致占空比调节困难(RP1稍一调整电流就急剧上升),所以使用替代器件时一定要注意参数。● 高压包:使用黑白电视机的8脚高压包。如果只是产生高压玩玩,可以直接用原有的初级线圈。但是直接在磁棒上重绕初级线圈来提高输出电压也是流行的玩法之一。● 彩电的高压包不适于这一电路,因为它们的初级设计电压是220V,需要根据匝数对它们进行改装才好用。但是它们的输出电压比黑白电视机高不少,在制作20-40kV输出的高压产生器时少不了它们。 3   焊接电路

/gkimage/6z/xu/mr/6zxumr.png

/gkimage/6z/xu/mr/6zxumr.png

/gkimage/6r/6j/9w/6r6j9w.png

/gkimage/6r/6j/9w/6r6j9w.png
焊接电路依照电路图即可,难度不大。出于安全起见最好把高压包和低压部分分开,调试完成后再组装到一起。4 W/ W1 x6 T9 j5 D
一些需要注意的小地方:
5 O9 F, k, n/ `4 A) P给MOS安上足够大的散热片并留出散热片的空间。我有点后悔散热片用小了,结果调试的时候由于发热不敢加大MOS电流。        背面通过大电流的走线不能用小股铜线飞线,我用了大量的锡在万能板上堆出电源线和地线。        高压包的脚位:4脚是次级线圈的地线,2,5,6,7,8脚则是初级线圈。推荐选用5脚和8脚通入交流信号,但在这些脚中任选两个都会在次级感应出高压,可以根据实际电路中的表现选择。当然,直接在磁棒上用导线自绕初级线圈也是可以的。        感兴趣的话,这里有 高压包引脚图 4   调试高压发生器

/gkimage/ml/e4/b0/mle4b0.png

/gkimage/ml/e4/b0/mle4b0.png

/gkimage/gy/z1/sb/gyz1sb.png

/gkimage/gy/z1/sb/gyz1sb.png
警告:调试的时候有高压触电危险,请千万小心
. f* R, z/ I1 }) s7 C" \首先调试低压部分,先不插上芯片,接上电源以后用万用表测试芯片插座上的供电电压和电路各点电位,确认正常以后断开电源接上芯片。        示波器这时候可以派上用场了,测量MOS管的栅极电压,一切正常的话就能像我这样在屏幕上看到方波波形——148.8KHz,12.4V峰峰值,一切正常。        接下来调节方波的频率和占空比,记得之前说过的么?电位器RP1调节占空比,RP2调节频率。把振荡频率调到120KHz左右,占空比约10%,然后进行下一步。断开电源,接上高压包 (千万不要在带电的时候干活) 。        这时候如果有一个能显示实时电流的实验电源会很好用,没有的话就需要时刻注意散热片温度避免MOS过热烧毁了。。。。把高压输出线摆到不会影响工作的地方,打开电源输出,注意这时候的电流值。如果过大的话,马上关掉电源,调节RP1减小方波占空比,然后再试。我最后把电流调节到了约600mA,如果需要更高的输出电压可以在散热片允许的范围里提高MOS管电流。

/gkimage/5l/c1/9v/5lc19v.png

/gkimage/5l/c1/9v/5lc19v.png
然后小心翼翼的拿起高压包的输出线(可以看到这是厚绝缘层的特制高压线,拿几cm以后的绝缘层,千万不要碰到输出线头….),将线头靠近高压包4脚的引出线,看到蓝紫色的美丽电弧了么? 5   等离子蚀刻

/gkimage/9c/iq/ne/9ciqne.png

/gkimage/9c/iq/ne/9ciqne.png
当高压电极接近,极间电场接近空气的击穿强度时,就会击穿空气,产生明亮的电弧。空气中电弧放电产生的等离子体为热等离子体,电子温度与气体温度大致相等,可达103~105K。运用它的局部高温和高化学活性,可以用在烧蚀材料,熔炼金属,表面处理等方面。把上一步中得到的蓝紫色电弧引向白纸,可以看到纸张表面碳化,电弧瞬间烧出了一个小洞。 更进一步的电弧展示在一个水蜜桃上(苹果梨之类带一定水分的水果都行)进行,将水蜜桃与次级线圈的地线相连,接着就可以用高压输出线的尖端对桃子放电,产生的电弧烧蚀碳化果皮,在上面形成黑色的焦痕。由于电弧的高温,被碳化的只有表层,里面仍然是水灵灵的果肉,普通的火焰可做不到这一点。工作时的电弧实际呈黄色,这是因为果皮中的部分成分受热气化混入等离子体的缘故。只要材料有一定的导电性(例如瓜果肉菜,被打湿的皮革),就可以用这种方法在上面刻字。        顺便,在这里可以体会一下前面为什么一直要求注意安全:虽然这个高压发生器功率不大,危险性相对而言不是很高,但要在不小心触电时在皮肤上留下焦黑的痕迹和弥漫的烤肉气味还是没有问题的…… 6   电弧球

/gkimage/p6/y6/m8/p6y6m8.png

/gkimage/p6/y6/m8/p6y6m8.png
淘宝上出售的成品电弧球 图片来源或许你在网上或者科技馆见到过图上这样的电弧球,球里漂亮的极光翩翩起舞,当把手指放到上面时还会出现一条随着手指尖端移动的绚丽电弧。归根结底这也是等离子体的功劳,玻璃球中的低压气体在高电压下辉光放电(注意,和之前空气中电弧的弧光放电不同)会随气体不同产生美丽的光芒,实际上这也就是霓虹灯的发光原理。在电弧球中有一个高压发生器,高频高压的电极一端通到玻璃球内的球形电极,另一端接地。当手指接触玻璃球时,电流从玻璃球内电极-气体-玻璃球壳-人体-大地形成回路,于是就产生了随手指移动的漂亮放电电弧。由于球壳与人体间的电容很小,通过的交变电流也极小,因此对人没有危险。        通过以上的原理分析,很容易发现在已经有了高压发生器的前提下,只需要一个充填了稀薄气体的带电极玻璃球就可以自制电弧球。一个很好的器材是老式的透明电灯泡,以前国内生产的40w以下电灯泡通常抽真空(并且限于技术真空度还略差。)用来做这个再好不过。可惜的是现在的灯泡多数充填氮气和氩气,买到的菲利普灯泡在高压下并不能放电……        但是我在意想不到的地方找到了一个替代品,就是日光灯启辉器中的玻璃泡。泡中充填了少量氩气,高压放电时发出蓝色光,非常漂亮。唯一的问题就是玻璃泡的体积太小,玩起来不小心的话很容易触电,想和正牌的电弧球一样做成摆设是不可能了……

/gkimage/37/8h/7q/378h7q.png

/gkimage/37/8h/7q/378h7q.png
某位筒子向我推荐了发橘红色光的充气稳压电子管WY-3P,我手头没有所以没法实验,有这玩意的筒子感兴趣的话可以自行玩玩XD。 7   总结在这个电路的基础上,还有很多可以改进的地方。
! P0 |+ ^2 U# }% a9 e& W$ a改进电路拓扑可以大大提高工作效率,加入反馈电路和输出滤波电容则可以得到带稳压的可调高压电源。最为令人兴奋的想法还是在磁棒上重绕初级线圈,这样可以在高压包上获得15kV级别的电压,这样可以获得更为壮观的等离子电弧,同时还可以为我计划中的静电飘升机提供备选电源。
  m9 C- f9 i7 @) {/ K同时,调整占空比可以控制电弧放电的电流大小(也是电弧产生热量的多少),占空比的快速变化足以引发电弧周围空气的快速热胀冷缩,从而发出声音:这是等离子扬声器的原理,由于只有极小质量的空气振动,从而具有极好的高频响应。理论上说在拉出稳定电弧的情况下,在TL494的4脚加载音频信号就可以获得调制的电弧发声( 实例 ),但在实验时这个自制高压发生器发出的声音音量极小,推测可能是高压发生器的功率不够,原来的电弧电流太小的缘故。要改进这一点不仅需要改装高压包,还需要更换散热片和MOS管,工作量稍微大了些。现在它被排在我的计划队列里,等到有好消息的时候我会再来的。南通0

/gkimage/4t/7j/pd/4t7jpd.png

/gkimage/4t/7j/pd/4t7jpd.png
匿名
发表于 2015-10-8 04:04 | 显示全部楼层 来自:江苏
提示: 作者被禁止或删除 内容自动屏蔽
回复 支持 反对

使用道具 举报

匿名
发表于 2015-10-8 04:24 | 显示全部楼层 来自:江苏
提示: 作者被禁止或删除 内容自动屏蔽
回复 支持 反对

使用道具 举报

匿名
发表于 2015-10-8 04:43 | 显示全部楼层 来自:江苏
提示: 作者被禁止或删除 内容自动屏蔽
回复 支持 反对

使用道具 举报

匿名
发表于 2015-10-8 04:59 | 显示全部楼层 来自:江苏
提示: 作者被禁止或删除 内容自动屏蔽
回复 支持 反对

使用道具 举报

该用户从未签到

发表于 2015-10-8 05:19 | 显示全部楼层 来自:江苏
物理无能旳童鞋看到电路图马上昏厥。
回复 支持 反对

使用道具 举报

匿名
发表于 2015-10-8 05:42 | 显示全部楼层 来自:江苏
提示: 作者被禁止或删除 内容自动屏蔽
回复 支持 反对

使用道具 举报

匿名
发表于 2015-10-8 06:03 | 显示全部楼层 来自:江苏
提示: 作者被禁止或删除 内容自动屏蔽
回复 支持 反对

使用道具 举报

匿名
发表于 2015-10-8 06:31 | 显示全部楼层 来自:江苏
提示: 作者被禁止或删除 内容自动屏蔽
回复 支持 反对

使用道具 举报

匿名
发表于 2015-10-8 06:50 | 显示全部楼层 来自:江苏
提示: 作者被禁止或删除 内容自动屏蔽
回复 支持 反对

使用道具 举报

匿名
发表于 2015-10-8 07:19 | 显示全部楼层 来自:江苏
提示: 作者被禁止或删除 内容自动屏蔽
回复 支持 反对

使用道具 举报

匿名
发表于 2015-10-8 07:46 | 显示全部楼层 来自:江苏
提示: 作者被禁止或删除 内容自动屏蔽
回复 支持 反对

使用道具 举报

匿名
发表于 2015-10-8 08:06 | 显示全部楼层 来自:江苏
提示: 作者被禁止或删除 内容自动屏蔽
回复 支持 反对

使用道具 举报

匿名
发表于 2015-10-8 08:35 | 显示全部楼层 来自:江苏
提示: 作者被禁止或删除 内容自动屏蔽
回复 支持 反对

使用道具 举报

匿名
发表于 2015-10-8 09:00 | 显示全部楼层 来自:江苏
提示: 作者被禁止或删除 内容自动屏蔽
回复 支持 反对

使用道具 举报

匿名
发表于 2015-10-8 09:24 | 显示全部楼层 来自:江苏
提示: 作者被禁止或删除 内容自动屏蔽
回复 支持 反对

使用道具 举报

匿名
发表于 2015-10-8 09:43 | 显示全部楼层 来自:江苏
提示: 作者被禁止或删除 内容自动屏蔽
回复 支持 反对

使用道具 举报

匿名
发表于 2015-10-8 10:04 | 显示全部楼层 来自:江苏
提示: 作者被禁止或删除 内容自动屏蔽
回复 支持 反对

使用道具 举报

匿名
发表于 2015-10-8 10:23 | 显示全部楼层 来自:江苏
提示: 作者被禁止或删除 内容自动屏蔽
回复 支持 反对

使用道具 举报

匿名
发表于 2015-10-8 10:38 | 显示全部楼层 来自:江苏
提示: 作者被禁止或删除 内容自动屏蔽
回复 支持 反对

使用道具 举报

匿名
发表于 2015-10-8 10:55 | 显示全部楼层 来自:江苏
提示: 作者被禁止或删除 内容自动屏蔽
回复 支持 反对

使用道具 举报

匿名
发表于 2015-10-8 11:19 | 显示全部楼层 来自:江苏
提示: 作者被禁止或删除 内容自动屏蔽
回复 支持 反对

使用道具 举报

匿名
发表于 2015-10-8 11:48 | 显示全部楼层 来自:江苏
提示: 作者被禁止或删除 内容自动屏蔽
回复 支持 反对

使用道具 举报

匿名
发表于 2015-10-8 12:03 | 显示全部楼层 来自:江苏
提示: 作者被禁止或删除 内容自动屏蔽
回复 支持 反对

使用道具 举报

您需要登录后才可以回帖 登录 | 注册

本版积分规则

手机版|无图版|站务联系 | 商务合作 | 平台公约

信息产业部备案:苏ICP备05014191号-1 经营性ICP许可证:苏B2-20110445 苏公网安备 32060202000307号 © 2001-2019 0513.org All Right Reserved.

投诉争议 技术支持:第一互联 GMT+8, 2025-12-18 18:42 , Processed in 0.230692 second(s), 16 queries , MemCache On. 站点统计

快速回复 返回顶部 返回列表