濠滨论坛

点击扫描二维码

查看: 3718|回复: 30

[科普] 性侵犯取证:蛛丝马迹现真相

[复制链接]

该用户从未签到

发表于 2015-10-8 04:42 | 显示全部楼层 |阅读模式 来自:江苏
性侵犯取证看似繁琐,其实只是将罗卡定律用到了极致:两物接触,必有交换。在性侵犯这样一个接触如此密切的过程中,罪犯会在受害者身上和案发现场留下残留物,而罪犯自己身上也会带有受害者的东西。
# ?# I% U+ g) g2 L  [性侵犯最常见的形式是强奸,一般是男对女,男对男的情况也时有出现,特别是在监狱中,或者猥亵儿童案件里。下面的取证介绍主要针对男对女的情形。
; M6 S! q0 l1 s* \7 ]$ k受害者陈述:再难也得问在取证之前,警方往往需要询问受害者案件相关情况,比如罪犯特征、作案经过,越详细越好。不过,这可不是件容易活儿。不少受害者事后情绪不稳定,为了安抚她们,暂时不便问太多,而这样会错过取证的最佳时机;一些受害者比较内向,对于案件细节羞于启齿,也导致医生和警方拿到的信息不足,妨碍取证。0 s9 l1 H1 ^: x! a  `, I2 a" f1 E3 @  d
可是,为了证据,再难也得问:, K" t# Y  m9 B$ K* }) n  B! Y

/gkimage/5g/n4/d9/5gn4d9.png

/gkimage/5g/n4/d9/5gn4d9.png
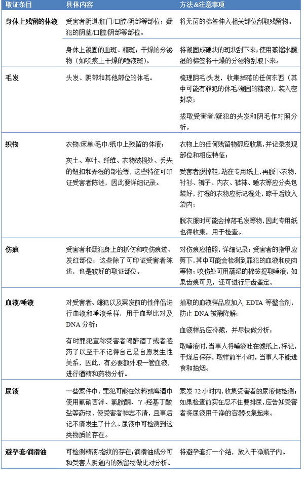
取证:不能错过蛛丝马迹性侵犯案件中要提取的证据包括各种体液(精液、血液、唾液、汗液、泪液、尿液、阴道残留物)、毛发、衣物或床单上的残留物等。一般最佳的取证时间是案发后72小时以内,越快越好。6 L: t7 d4 |1 O4 C6 ~2 y& F

/gkimage/bq/3r/1b/bq3r1b.png

/gkimage/bq/3r/1b/bq3r1b.png
用于取证的棉签必须是无菌的,并且为了排除干扰,后续分析时需取用同一包装中的干净棉签作为对照。为了避免体液中的精子、DNA或其他有价值的遗传标记被降解,取证后需对棉签进行干燥,放入透气纸袋中,注明取样部位等相关信息,冷藏或冷冻保存。所有的证据都应有详细的记录,并由取样人签名。稍有疏忽,证据就有可能失效。2 s; X+ v" i& N. R$ M8 W. J
性侵犯案件中,精液是最有效的证据,然而并不是所有的案件中都能找到精液或精斑。罪犯如果使用了避孕套并且妥善保管,很难找到精液。此外,不少强奸犯存在性功能障碍,甚至连勃起都不能,更别谈射精了。如果罪犯酗酒成瘾,或者做过输精管结扎术,在残留物中也很难找到精子。因此找不到精液或精子并不能说明强奸未发生。
  Q; l  Y. N9 C1 i性侵犯案件中,身体或者阴部受伤是常见的,然而若没有受伤,并不能说明侵犯未发生。如前所述,罪犯可能使用了药物使受害者神志不清,或者绑住了受害者的手脚,从而使她们失去了抵抗能力。1 E7 @3 m; K3 d4 o
当然,上面这么多,这么复杂的内容仅仅是从取证的角度上来谈的。至于是否真正将性行为定性为性侵犯,而不是“自愿行为”,还要根据各国法律的不同,针对不同的案件进行具体的分析。
其实很搞不懂,为什么有些人阳痿还要去做强奸犯……
南通0
匿名
发表于 2015-10-8 04:48 | 显示全部楼层 来自:江苏
提示: 作者被禁止或删除 内容自动屏蔽
回复 支持 反对

使用道具 举报

匿名
发表于 2015-10-8 05:12 | 显示全部楼层 来自:江苏
提示: 作者被禁止或删除 内容自动屏蔽
回复 支持 反对

使用道具 举报

匿名
发表于 2015-10-8 05:35 | 显示全部楼层 来自:江苏
提示: 作者被禁止或删除 内容自动屏蔽
回复 支持 反对

使用道具 举报

匿名
发表于 2015-10-8 05:55 | 显示全部楼层 来自:江苏
提示: 作者被禁止或删除 内容自动屏蔽
回复 支持 反对

使用道具 举报

匿名
发表于 2015-10-8 06:17 | 显示全部楼层 来自:江苏
提示: 作者被禁止或删除 内容自动屏蔽
回复 支持 反对

使用道具 举报

匿名
发表于 2015-10-8 06:43 | 显示全部楼层 来自:江苏
提示: 作者被禁止或删除 内容自动屏蔽
回复 支持 反对

使用道具 举报

该用户从未签到

发表于 2015-10-8 07:12 | 显示全部楼层 来自:江苏
有几个问题。。。
3 ^6 ^9 @/ L# g& \1、在对被害人进行身体检查时,有一项内容非常重要——处女膜检验;
. z5 R" i6 p' f2、还要对被害人进行精神检查,排除因恐吓、利诱等原因影响被害人的心理状态外,还是检查被害人是否为精神病人、智力低下及痴呆患者;+ I. I  f8 m. v2 `6 N0 ?$ z# p
3、收集精液及精度斑时,一般是用纱布的。如阴道内,是由外向内至后穹隆部分,分三段用纱布提取;如体表外,会用蒸馏水浸纱布提取;
' F" j- Q7 Q- n5 O  X: w4、精斑的确证试验有很多种方法。做过输精管结扎术,的确不适用形态学方法中的精子检出法,但免疫学方法中的抗人精血清沉淀素试验和生物化学方法中的电泳检验等等,对判断无精子或缺乏精子的精液,是有重要的法医学价值的;
7 m* J2 Q! ^: z5、最后,还有一项非常重要的检验——性病感染的检验。
! _- B3 A$ Z3 [; w7 m: o$ G至于“阳痿还要去做强奸犯”,那是控制欲所至。。。
回复 支持 反对

使用道具 举报

匿名
发表于 2015-10-8 07:41 | 显示全部楼层 来自:江苏
提示: 作者被禁止或删除 内容自动屏蔽
回复 支持 反对

使用道具 举报

匿名
发表于 2015-10-8 08:08 | 显示全部楼层 来自:江苏
提示: 作者被禁止或删除 内容自动屏蔽
回复 支持 反对

使用道具 举报

匿名
发表于 2015-10-8 08:27 | 显示全部楼层 来自:江苏
提示: 作者被禁止或删除 内容自动屏蔽
回复 支持 反对

使用道具 举报

匿名
发表于 2015-10-8 08:43 | 显示全部楼层 来自:江苏
提示: 作者被禁止或删除 内容自动屏蔽
回复 支持 反对

使用道具 举报

匿名
发表于 2015-10-8 09:12 | 显示全部楼层 来自:江苏
提示: 作者被禁止或删除 内容自动屏蔽
回复 支持 反对

使用道具 举报

匿名
发表于 2015-10-8 09:36 | 显示全部楼层 来自:江苏
提示: 作者被禁止或删除 内容自动屏蔽
回复 支持 反对

使用道具 举报

匿名
发表于 2015-10-8 10:05 | 显示全部楼层 来自:江苏
提示: 作者被禁止或删除 内容自动屏蔽
回复 支持 反对

使用道具 举报

匿名
发表于 2015-10-8 10:34 | 显示全部楼层 来自:江苏
提示: 作者被禁止或删除 内容自动屏蔽
回复 支持 反对

使用道具 举报

匿名
发表于 2015-10-8 11:04 | 显示全部楼层 来自:江苏
提示: 作者被禁止或删除 内容自动屏蔽
回复 支持 反对

使用道具 举报

该用户从未签到

发表于 2015-10-8 11:31 | 显示全部楼层 来自:江苏
挠墙。。。。。。。。。。。
回复 支持 反对

使用道具 举报

匿名
发表于 2015-10-8 11:50 | 显示全部楼层 来自:江苏
提示: 作者被禁止或删除 内容自动屏蔽
回复 支持 反对

使用道具 举报

匿名
发表于 2015-10-8 12:11 | 显示全部楼层 来自:江苏
提示: 作者被禁止或删除 内容自动屏蔽
回复 支持 反对

使用道具 举报

匿名
发表于 2015-10-8 12:27 | 显示全部楼层 来自:江苏
提示: 作者被禁止或删除 内容自动屏蔽
回复 支持 反对

使用道具 举报

匿名
发表于 2015-10-8 12:53 | 显示全部楼层 来自:江苏
提示: 作者被禁止或删除 内容自动屏蔽
回复 支持 反对

使用道具 举报

匿名
发表于 2015-10-8 13:09 | 显示全部楼层 来自:江苏
提示: 作者被禁止或删除 内容自动屏蔽
回复 支持 反对

使用道具 举报

匿名
发表于 2015-10-8 13:32 | 显示全部楼层 来自:江苏
提示: 作者被禁止或删除 内容自动屏蔽
回复 支持 反对

使用道具 举报

您需要登录后才可以回帖 登录 | 注册

本版积分规则

手机版|无图版|站务联系 | 商务合作 | 平台公约

信息产业部备案:苏ICP备05014191号-1 经营性ICP许可证:苏B2-20110445 苏公网安备 32060202000307号 © 2001-2019 0513.org All Right Reserved.

投诉争议 技术支持:第一互联 GMT+8, 2025-12-18 17:59 , Processed in 0.995134 second(s), 15 queries , MemCache On. 站点统计

快速回复 返回顶部 返回列表