濠滨论坛

点击扫描二维码

查看: 7321|回复: 29

[科普] 便携式心电图仪:心跳爱火花

[复制链接]

该用户从未签到

发表于 2015-10-8 02:38 | 显示全部楼层 |阅读模式 来自:江苏

/gkimage/fl/dx/1s/fldx1s.png

/gkimage/fl/dx/1s/fldx1s.png
DIYer:lw119制作时间:5 小时制作难度:★★★★☆GEEK指数:★★★★☆介绍:
3 L" `1 s7 W( u* u5 a' Z在本教程中我将演示如何制作一个“心电图仪”(EKG),它通过粘附在皮肤上的电极引线检测你的心跳频率,通过输出信号控制一盏 LED 小灯的明暗,每检测到一次心跳就亮一次。你可以在 Radio Shack 上买到所有所需的电路元件。这一工程的总费用大概在 30 美元左右。本工程可能对一些不熟悉如何使用万用表及如何通过它来对电子器件进行简单的故障排除的童鞋太过困难了。先来看看它的应用范围:——生物反馈:学习如何随意操纵你的心跳频率,并检测你的想法和行为对心跳的影响。详见维基百科: 生物反馈——放松:在感到鸭梨太大的时候可以让你注意放慢自己的心跳。你身体的其他部位也会放慢节奏的。——装饰:你可以把它当作戏服的一部分。有人想试试装上这个电弧反应器变身成为脉冲钢铁侠吗?; A( U/ l' N( \8 B3 F
工作原理:* N3 g# R/ i" l; p3 l" G! d
这一电路将检测并放大你的每次心跳产生的电子脉冲。你的皮肤就像一个巨大的天线,能吸收许多噪音和干扰,所以我们需要一个差分放大器来有效地消除任何不需要的输入信号。差分放大器有两个输入端口,共用一根地线。两个输入端中的任何相同的电压都将被有效地消除,而两端之间的电压差(例如心肌的极化)则会得到很大的放大。我想将这个设备主要用于生物反馈和装饰的方面,因此我们不打算探究心电仪输出的复杂情况。不过你要是想要做出一台全能的心电仪,那么可以将本电路的差分放大器部分的输出连接到一台示波器上,你应该就能(我还没有试验过)得到你所需要的全部功能了。不过,有人留言提到决不能把连着你的身体(特别是你的心脏)的业余电路连接到你的家用电路上。如果你想要使用示波器,那应该选用电池驱动的型号,或者采取措施,将电路和示波器隔离开,避免导电。而我只是想做一台会随着我的心跳闪烁灯光的设备罢了。为了得到干净的脉冲信号,我在差分放大器的输出端添加了一个单稳态定时电路,它能把输出信号转换为宽度可调的方波。你可以在下面的链接查到更多信息,帮助你理解该电路的细节。注:本人可不是医学专家,所以对实际制作和使用本设备的风险概不负责哦~维基百科: 差分放大器维基百科: 心电图描写器Scribd: 单稳态定时电路
7 w) S2 ?. j3 P双向电梯
' N! Q: V+ B, _, c1   工具和材料2   组装原型电路板2.1   第一部分:复制一份电路原理图2.2   第二部分:布置面包板2.3   第三部分:制作电极引线2.4   第四部分:准备测试3   测试电路板3.1   第一部分:试水3.2   第二部分:短接二级电路3.3   第三部分:贴上电极引线3.4   调试第一阶电路3.5   调试第二阶电路4   组装电路4.1   第一部分:组装电路板4.2   第二部分:连线4.3   第三部分:功能测试5   组装外壳5.1   第一部分:把电路板安放在外壳中5.2   第二部分:制作发光二极管灯架5.3   第三部分:装配发光二极管灯架5.4   第四部分:给电极引线开条路5.5   第五部分:添加背带6   大功告成6.1   完工6.2   精彩时刻7   有外型更时髦的成品哦~8   DIYer签到处( E: H- L4 T! z3 @8 ]" [  {
1   工具和材料请注意:本教程分成两个部分,分别是电路和封装。学会制作本电路的完全复制品的部分应该是没有难度的。但是,我在封装的环节利用了大量手边的材料以及从废弃装置中拆下的部件。封装对该设备的功能而言无足轻重,只是为了方便搬运和装饰美观的目的。封装的方法应该可以套用在类似的材料上。发挥一点奇思妙想,你就能毫不费力地做出和我类似的封装,甚至比我的更给力。

/gkimage/5h/1e/ew/5h1eew.png

/gkimage/5h/1e/ew/5h1eew.png
电路所需:○ 焊锡(可选)○ 漆包线○ 线材——24 美国线规○ 3 个硬币○ 超亮发光二极管○ 555 时基集成电路○ LM324 四运放集成电路○ 2N3904 晶体管(NPN 型)○ 9 伏电池连接器○ 9 伏电池○ 2 个双位接线端子○ 单刀单掷开关○ 电路板(有足够的空间供你发挥)○ 电容器:4 个 10 微法电解电容1 个 100 微法电解电容1 个 1 微法电解电容1 个 47 微法电解电容1 个 470 微法陶瓷电容6 个 0.1 微法陶瓷电容1 个 0.01 微法陶瓷电容○ 电阻:2 个 100 千欧分压计1 个 4.7 千欧2 个 10 千欧3 个 10 兆欧1 个 47 千欧4 个 100 千欧1 个 470 千欧1 个 1 千欧● 烙铁(手艺人有卖)● 绕线工具● 剥线钳● 万用表(手艺人有卖)● 砂纸● 打火机或手电筒● 小平头螺丝刀● 无焊原型电路板● 记号笔● 胶带外壳所需(可选):○ 各种相机部件或金属零件(随意发挥)○ 泡沫聚苯乙烯废料○ 货物捆绑带,笔记本包用的那种○ 2 对小的螺帽螺母○ 3 颗机器螺钉○ 2 个带有夹子的 D 形环○ 4 颗十字螺丝钉○ 4 个和上述螺钉配合的螺纹支座○ 工程外壳● 填充树脂(Alumilite 有卖)● 十字螺丝刀(手艺人有卖)● Dremel 电磨● 钻头● 冲剪● 热熔胶枪● 尺
5 }- l, W: w7 c6 K. L2   组装原型电路板● 首次制作任何电路的新手,第一步总归是把各个元件组装在面包板上。这一步可以让你1.熟悉电路2.在把元件焊上去之前找出任何有问题的元件。3.有逻辑地安排元件的位置,让你更容易布置电路板上的走线。4.在这个不太让人抓狂的情况下先排除一部分故障。
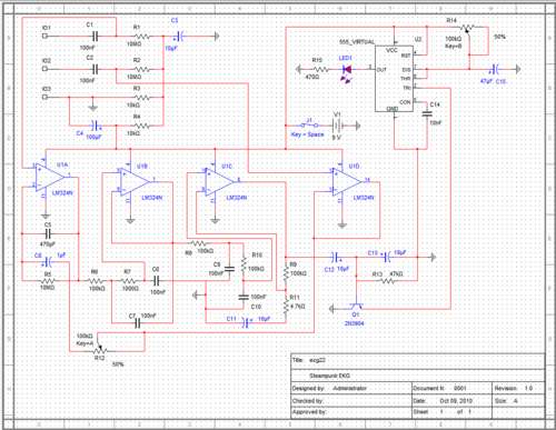
2 H3 o* Q/ v( W$ Z, U& I2.1   第一部分:复制一份电路原理图

/gkimage/rj/vu/o1/rjvuo1.png

/gkimage/rj/vu/o1/rjvuo1.png
● 打印一份电路原理图(黑白的就行了,别浪费彩墨)。● 电路框图 大图版 :
7 u. I# l- ~3 J; h" \2 a3 F1 R% I2.2   第二部分:布置面包板

/gkimage/mh/lw/qp/mhlwqp.png

/gkimage/mh/lw/qp/mhlwqp.png
● 按照电路图将你的元件放置在电路板上。● 点击这个链接可以找到 电路图符号表 。● 点击这个链接可以找到面包板试验概述( PDF文件 )。● 在你将元件组装到原型电路板上时,用记号笔在打印的电路框图上标识出所组装的路径和元件。这可以让你步步为营,避免漏掉哪一部分。
  @: U; h# I; [: Z2 ?  I1 f" ?2.3   第三部分:制作电极引线

/gkimage/vx/s3/tk/vxs3tk.png

/gkimage/vx/s3/tk/vxs3tk.png
● 网上有许多卖自动粘附电极的地方,不过除非你有装饰需求,或者需要大幅活动,否则并不需要这东西。你可以在视频的最后一步看到它对运动有多敏感。● 要想自制电极引线,你需要三个铜质硬币。理想情况下,它们的表面应该非常地光滑,不过只要稍稍用砂纸磨一磨硬币就可以满足我们的需要了。● 将每一个硬币分别和一根长 1 米或以上的导线焊接起来。图 中将其中一个硬币和另外两个区别开来(例如,用不同颜色的硬币,或者在那颗硬币上记上日期)。你之后将会需要方便地识别出这根地线。另外两根电极引线不需要特意区分开。我用从 Radio Shack 上买的焊锡把导线和硬币焊在了一起。在每颗硬币和相连的导线之间的界面上涂上一点焊锡,放在火焰上烤,直到它牢牢地粘住两个表面。做出来的电极引线不是很好看,不过可以节约你 10 美元。
. u! G5 G5 n+ M7 A$ q2.4   第四部分:准备测试● 把电池和电极引线接上电路板上的电路。先别把它们连到你的身上。
3 n% d" m6 K/ W; R! Y, g6 D3   测试电路板别怪我婆婆妈妈的,你最好(特别是如果你只有一套元件材料的话)打印另一份电路图,重新检查一遍你的接线,双重保险:—— 电解电容的方向放对了吗?—— 两个集成电路的方向放对了吗?—— 发光二极管的方向放对了吗?
8 v2 v! _$ a' v' w% W3.1   第一部分:试水● 如果你觉得万事俱备了,那么就给电路通电吧。花一分钟时间观察电路板,确保没有东西烧掉了。烧焦的味道往往是你意识到有东西出错了的首个信号。另外,触摸一下集成电路的背部。如果它们变热了,那赶快关闭电源。它们接错了。● 你有可能会发现发光二极管发光了,不过如果没有发光也没神马问题。● 关闭电源。, Y, u6 @% p; t9 y; a9 E' h
3.2   第二部分:短接二级电路首次调试电路分一下几步进行更方便。● 断开连接晶体管和 555 集成电路 2 号(触发)引脚的导线。● 从555芯片的3号管脚上将LED灯的阳极断开。● 直接将发光二极管的正极和晶体管连接起来(使用刚才断开的引脚)。这样你就绕过了将信号整形为干净的发光二极管脉冲的电路。暂时去除了这一干扰,发光二极管现在将会反映出差分放大器实际检测出的脉冲。
1 e  U! l2 N' Z+ F/ E( V! \  L3.3   第三部分:贴上电极引线

/gkimage/qd/hx/om/qdhxom.png

/gkimage/qd/hx/om/qdhxom.png
● 接通电路。● 用些胶带把电极引线和你的身体连起来。我试过很多种胶带,包括医用胶带,发现防水胶布最合适。每个电极用一道 3 英寸乘 1 英寸的胶布就足够了。● 贴电极的方法无穷无尽,每一种都会使你的心脏搏动生成不同的“图片”。图中所示的贴法很方便做调整:将地线电极贴在你下腹部的左侧,把另外两个电极贴在你的左侧胸肌下方。3.4   调试第一阶电路● 调试电路图上标为 R12 的分压计,直到获得最清晰的发光二极管信号。● 请注意:如果你将电极引线接在同一块肌肉上,它们会获取这块肌肉收缩时产生的电子脉冲。你要么摒住那片肌肉群不动,要么就把电极引线接到别的地方去好了。● 数下在 10 秒内发光二级光闪烁的次数,然后乘以 6,算出检测出的每分钟心跳数,把它和你的脉搏比较一下。确保你记录下的是心跳而不是什么别的东西哦。5 I; M. A; `3 l: \3 y* F
3.5   调试第二阶电路如果上一步中你的发光二级管频闪正常,那就可以把电源关掉了。重新把第二阶电路接进来:
& R1 C9 N1 F+ @: l( |# n6 Q● 重新把连接晶体管和 555 集成电路 2 号(触发)引脚的导线连起来。● 重新连接 555 集成电路 3 号(输出)引脚和发光二极管正极。6 }4 m' x# e4 u
打开电源。调节电路图上标为 R14 的分压计,直到发光二极管能正常闪烁。如果发光二极管太暗了,那么可以减小电路图上标为 R15 的电阻的阻值。
1 O: @& C# P; M# R4   组装电路4.1   第一部分:组装电路板

/gkimage/7v/s8/gg/7vs8gg.png

/gkimage/7v/s8/gg/7vs8gg.png
● 在你的电路板上安放元件,并焊接到位。5 V) i% ]& e% _+ Y% S

/gkimage/lm/zb/8w/lmzb8w.png

/gkimage/lm/zb/8w/lmzb8w.png
● 别把元件的引线长度剪到半英寸以下,否则之后连线时会出现麻烦的。再打印一份电路图以便于安装时检查各个元件。● 焊接教程● 请注意:如果你的电路板带有母线,那么在安排元件时小心地规划一下可以大幅减少你之后需要布线的数量,走线也更漂亮更有秩序感。5 r4 h; V7 i1 }( i# A8 y! T/ Z
4.2   第二部分:连线

/gkimage/jr/7m/e0/jr7me0.png

/gkimage/jr/7m/e0/jr7me0.png
● 用绕线工具将剩余的连线接上。
! p- R' z# A+ J/ _* o0 C8 ^4.3   第三部分:功能测试

/gkimage/x9/gj/0f/x9gj0f.png

/gkimage/x9/gj/0f/x9gj0f.png
● 将电池和电极引线连上适当的位置。● 给电路板通电,把电极引线贴在身上。你可以需要略微调整分压计,不过你应该能够看到和模拟电路板上一样清晰干净的发光二极管脉冲。● 现在你已经完成了电路的制作。● 排错:如果你到了第三步,发现电路无法正常工作,试试如下方法:——打印一份电路图,一个元件一个元件地检查, 是否每个都正确连接了。——反复检查你的集成电路、电解电容和发光二级光的方向是否正确。——检查是否有虚焊。——用万用表检查电路中是否存在断路。——检查 LM324 的 4 号引脚和 11 号引脚之间的电压和 555 的 1 号引脚和 8 号引脚之间的电压 。; j5 x& n; b0 `( ]$ @
5   组装外壳

/gkimage/5l/3k/c1/5l3kc1.png

/gkimage/5l/3k/c1/5l3kc1.png
请注意:在制作外壳时我使用了一些手边的零件,因此你可能无法做出和我一模一样的外壳。不过,你可以简单地用类似的东西作替代品。
+ X$ j  L4 i  w1 s$ V3 p3 x" r1 Y8 g5.1   第一部分:把电路板安放在外壳中

/gkimage/z7/tr/t4/z7trt4.png

/gkimage/z7/tr/t4/z7trt4.png
● 将螺纹支架安装在电路板上。
- N7 `1 _: a+ p0 c5 {

/gkimage/tj/x1/e2/tjx1e2.png

/gkimage/tj/x1/e2/tjx1e2.png
● 将它放在工程外壳中定位。
8 l' I; a" |( U/ E- T% t

/gkimage/a2/b5/wl/a2b5wl.png

/gkimage/a2/b5/wl/a2b5wl.png
● 调配足量的充填树脂,倒入外壳中,形成一层 1/8 英寸的铺垫。
* W( I5 Y! V% }6 v

/gkimage/xp/3d/v6/xp3dv6.png

/gkimage/xp/3d/v6/xp3dv6.png
● 等到填充的树脂完全凝固了以后,将螺钉和电路板取出。● 这样不仅让你的电路板在外壳中安枕无忧,树脂还能将外壳的导电金属表面和引线绝缘阻隔开来。& M4 _9 E$ I! }. x# {
5.2   第二部分:制作发光二极管灯架

/gkimage/8d/xh/xt/8dxhxt.png

/gkimage/8d/xh/xt/8dxhxt.png
● 最简单的办法是使用便宜的商业发光二极管灯架。在图中我展示了 4 种灯架。你可以在几乎任何地方找到卖电子器件的:Radio Shack、Fry's Electronics 等等。● 我选择了比较复杂的方法。我想要给我的发明增添些蒸汽朋克风格,因为硬币作电极已经有那么点味道了。因此我在杂物箱中翻箱倒柜,找出了些旧的相机部件。
* t/ z. Q! j+ ]7 ?8 A% W

/gkimage/x1/m7/r7/x1m7r7.png

/gkimage/x1/m7/r7/x1m7r7.png
● 我首先用图示的部件制作了发光二极管的外壳。6 i; G7 d9 Y7 q# J* ^" a

/gkimage/7j/zd/rk/7jzdrk.png

/gkimage/7j/zd/rk/7jzdrk.png
● 我把发光二极管放在这个大礼帽一样的外壳中,在里面灌入 2/3 的热胶。
1 u6 `% i) ~( q0 j. g: ~) D

/gkimage/am/bt/2y/ambt2y.png

/gkimage/am/bt/2y/ambt2y.png
● 拿来一个乒乓球,剪出正好与“礼帽”大小相当的一片来,盖在发光二极管上面。
0 o* z. ]# O& s! s  B( }

/gkimage/k6/lu/ld/k6luld.png

/gkimage/k6/lu/ld/k6luld.png
● 然后我插入一块大小适当的透镜,将它用螺钉拧在盖子上。● 这样一个灯架让发光二极管呈现出美丽的弥漫光晕。; p9 R4 ?4 e# C; ]6 ]

/gkimage/c9/e3/oj/c9e3oj.png

/gkimage/c9/e3/oj/c9e3oj.png
● 接着我找到了一片三面星形金属,我觉得它可以很好地装饰我刚才制作的灯架。我把这片星形面朝下放在一些橡皮泥上,然后把“礼帽”面朝下放在正中。' ]5 s7 \5 G( p+ H! b) s+ P

/gkimage/2g/nj/sq/2gnjsq.png

/gkimage/2g/nj/sq/2gnjsq.png
● 我在这两个部件之间倒入了一些充填树脂,让它们能牢固地粘在一起。● 我还找到了一块圆形金属盘,正好和“礼帽”的帽口相配合,并能密封住充填树脂。我用 Dremel 电磨在充填树脂上钻了 3 个小孔,用螺钉通过它们将金属盘固定到位。在每个螺钉孔上滴上一滴强力胶可以确保螺钉不松动。最终成品如图所示(我还换了个白色的发光二极管)。% z" J( }1 |/ i6 t& ~) v  B$ ~
5.3   第三部分:装配发光二极管灯架

/gkimage/wz/33/ow/wz33ow.png

/gkimage/wz/33/ow/wz33ow.png
● 标记下你要给发光二极管灯架钻孔的地方。如果钻头无法达到所要钻的孔的大小,那么先钻一个可以让冲剪进入的孔,然后用冲剪一个一个扩出所需的大小。用锉刀或者 Dremel 电磨倒角并磨平多余部分。
/ Y( o+ f3 e) B, }- Q# ]

/gkimage/hb/ap/on/hbapon.png

/gkimage/hb/ap/on/hbapon.png
● 用几颗机器螺钉将发光二级光灯架固定在外壳上。
  v9 {/ M( b0 T; C+ l" y5.4   第四部分:给电极引线开条路● 在外壳上钻出一个孔,让电极引线通过。为了美观,我用铝质发光二极管灯架作为导孔套管。( S3 v* J, d8 N/ X
5.5   第五部分:添加背带● 在外壳的两侧各钻一个孔,用两对小螺栓将 D 形环固定好。用 D 形环夹住背带。现在外壳已经完成了。
$ u$ H2 C+ e$ Y' K5 o. c  H7 n6   大功告成6.1   完工

/gkimage/rb/00/17/rb0017.png

/gkimage/rb/00/17/rb0017.png
● 将你完工的电路板插入外壳中,用螺钉固定到位。● 将电极引线穿过外壳顶部,固定在相应的引脚上。● 将你的发光二极管引线固定在相应的引脚上。● 如果你和我一样用的是金属外壳,你就需要将它连到电路板的地线上,否则你的电路会受到许多干扰。● 裁下一些泡沫聚苯乙烯废料,将 9 伏电源安放好。' A% ?+ U1 W4 \6 J5 k  M7 C4 X
6.2   精彩时刻

/gkimage/y2/an/m2/y2anm2.png

/gkimage/y2/an/m2/y2anm2.png
● 请注意:你会发现发光二极管持续亮上几秒钟的情况,这可能是由于把电极引线贴在了我胸部的同一块肌肉上,要是我的皮肤和电极临时失去接触也可能发生这种情况。- P: @0 i/ `( f1 N1 u, T, J
7   有外型更时髦的成品哦~

/gkimage/gx/vk/t4/gxvkt4.png

/gkimage/gx/vk/t4/gxvkt4.png
嫌弃上面介绍的所谓“心电图仪”外观笨重木讷不圆滑,不讨MM欢心?这里有更小巧精致的吊坠版本!/ j3 @+ J% [/ o9 O0 Q

4 ]& S$ i" a; j- c* q" J美美地挂在颈项上,你就可以根据不同的环境和需求切换四种模式啦——好好利用哦:
    全关:山寨模式。吊坠会以75bpm闪动全部6个LED,这个模式可以在没有心率带的情况下正常闪动吊坠,当然也可以用于隐藏内心的不淡定。左开右关:正常模式。LED会随心跳闪动,闪的越快当然就是心跳越快了。就算不经过培训也可以轻松看出70bpm和100bpm的区别,比起揣摩心思要直观多了。左关右开:活动模式。点亮的LED数目可以指示一定时间范围内的心跳bpm值范围,同时也可以用作节电模式。对照表:80bpm以下,2 LEDs;80-90bpm, 3 LEDs;90-100bpm, 4 LEDs;100-110bpm, 5 LEDs;120bpm以上,6 LEDs全开:循环闪动模式。每心跳一次6个LED会逐个闪动一次。
    / S4 e1 v' W% `+ `) H
详请请见  源地址  & 趣科技8 ^; t! q3 X( j9 S$ Q3 J0 k" k
8   DIYer签到处资料来源, {3 l. F* t+ U
翻译:白之牙编辑:Luna3.0果壳DIY站微博: http://t.sina.com.cn/guokrdiy5 R, u& Y2 _4 c, C
果壳DIY站QQ群: 132647923南通0

/gkimage/5l/3k/c1/5l3kc1.png

/gkimage/5l/3k/c1/5l3kc1.png

/gkimage/fl/dx/1s/fldx1s.png

/gkimage/fl/dx/1s/fldx1s.png
匿名
发表于 2015-10-8 02:48 | 显示全部楼层 来自:江苏
提示: 作者被禁止或删除 内容自动屏蔽
回复 支持 反对

使用道具 举报

匿名
发表于 2015-10-8 03:11 | 显示全部楼层 来自:江苏
提示: 作者被禁止或删除 内容自动屏蔽
回复 支持 反对

使用道具 举报

匿名
发表于 2015-10-8 03:34 | 显示全部楼层 来自:江苏
提示: 作者被禁止或删除 内容自动屏蔽
回复 支持 反对

使用道具 举报

匿名
发表于 2015-10-8 03:54 | 显示全部楼层 来自:江苏
提示: 作者被禁止或删除 内容自动屏蔽
回复 支持 反对

使用道具 举报

匿名
发表于 2015-10-8 04:16 | 显示全部楼层 来自:江苏
提示: 作者被禁止或删除 内容自动屏蔽
回复 支持 反对

使用道具 举报

匿名
发表于 2015-10-8 04:40 | 显示全部楼层 来自:江苏
提示: 作者被禁止或删除 内容自动屏蔽
回复 支持 反对

使用道具 举报

匿名
发表于 2015-10-8 04:57 | 显示全部楼层 来自:江苏
提示: 作者被禁止或删除 内容自动屏蔽
回复 支持 反对

使用道具 举报

匿名
发表于 2015-10-8 05:15 | 显示全部楼层 来自:江苏
提示: 作者被禁止或删除 内容自动屏蔽
回复 支持 反对

使用道具 举报

匿名
发表于 2015-10-8 05:44 | 显示全部楼层 来自:江苏
提示: 作者被禁止或删除 内容自动屏蔽
回复 支持 反对

使用道具 举报

匿名
发表于 2015-10-8 06:03 | 显示全部楼层 来自:江苏
提示: 作者被禁止或删除 内容自动屏蔽
回复 支持 反对

使用道具 举报

匿名
发表于 2015-10-8 06:31 | 显示全部楼层 来自:江苏
提示: 作者被禁止或删除 内容自动屏蔽
回复 支持 反对

使用道具 举报

匿名
发表于 2015-10-8 06:47 | 显示全部楼层 来自:江苏
提示: 作者被禁止或删除 内容自动屏蔽
回复 支持 反对

使用道具 举报

匿名
发表于 2015-10-8 07:15 | 显示全部楼层 来自:江苏
提示: 作者被禁止或删除 内容自动屏蔽
回复 支持 反对

使用道具 举报

匿名
发表于 2015-10-8 07:37 | 显示全部楼层 来自:江苏
提示: 作者被禁止或删除 内容自动屏蔽
回复 支持 反对

使用道具 举报

匿名
发表于 2015-10-8 08:06 | 显示全部楼层 来自:江苏
提示: 作者被禁止或删除 内容自动屏蔽
回复 支持 反对

使用道具 举报

匿名
发表于 2015-10-8 08:24 | 显示全部楼层 来自:江苏
提示: 作者被禁止或删除 内容自动屏蔽
回复 支持 反对

使用道具 举报

匿名
发表于 2015-10-8 08:48 | 显示全部楼层 来自:江苏
提示: 作者被禁止或删除 内容自动屏蔽
回复 支持 反对

使用道具 举报

匿名
发表于 2015-10-8 09:17 | 显示全部楼层 来自:江苏
提示: 作者被禁止或删除 内容自动屏蔽
回复 支持 反对

使用道具 举报

匿名
发表于 2015-10-8 09:33 | 显示全部楼层 来自:江苏
提示: 作者被禁止或删除 内容自动屏蔽
回复 支持 反对

使用道具 举报

匿名
发表于 2015-10-8 09:56 | 显示全部楼层 来自:江苏
提示: 作者被禁止或删除 内容自动屏蔽
回复 支持 反对

使用道具 举报

匿名
发表于 2015-10-8 10:24 | 显示全部楼层 来自:江苏
提示: 作者被禁止或删除 内容自动屏蔽
回复 支持 反对

使用道具 举报

匿名
发表于 2015-10-8 10:42 | 显示全部楼层 来自:江苏
提示: 作者被禁止或删除 内容自动屏蔽
回复 支持 反对

使用道具 举报

匿名
发表于 2015-10-8 11:03 | 显示全部楼层 来自:江苏
提示: 作者被禁止或删除 内容自动屏蔽
回复 支持 反对

使用道具 举报

您需要登录后才可以回帖 登录 | 注册

本版积分规则

手机版|无图版|站务联系 | 商务合作 | 平台公约

信息产业部备案:苏ICP备05014191号-1 经营性ICP许可证:苏B2-20110445 苏公网安备 32060202000307号 © 2001-2019 0513.org All Right Reserved.

投诉争议 技术支持:第一互联 GMT+8, 2025-12-18 15:49 , Processed in 0.310686 second(s), 17 queries , MemCache On. 站点统计

快速回复 返回顶部 返回列表