濠滨论坛

点击扫描二维码

查看: 6193|回复: 21

[科普] 光能风车·太阳能转动机器人

[复制链接]

该用户从未签到

发表于 2015-10-7 15:30 | 显示全部楼层 |阅读模式 来自:江苏
本项目介绍的是与之前几个项目的机器人一样,同样是采用太阳能脉动充放电控制电路,晒太阳的蚊子的第二个远房亲戚——太阳能转动机器人。通过这些项目,我们可以再了解一种新的机器人驱动方式。
2 h1 z, m5 Y3 V  `" j" p

/gkimage/41/0u/0v/410u0v.png

/gkimage/41/0u/0v/410u0v.png

! M* H# i) L; Y本项目机器人可以看成一个“太阳能风车”,风车转动的能量是风能,而“太阳能风车”转动的能量却是太阳能——有太阳的时候会转动,把太阳能转变为动能。本项目采用的同样是与之前几个项目一样的脉动充放电控制电路,运行的效果就是晒一会太阳充会电,然后转动一会,太阳越大转动越快;如果太阳足够火辣则可以几乎连续转动而中间没有停顿,而且这个时候会产生较大的震动,机器人整体也会发生移动,这有点类似2号蚊子的移动方式,看来作为亲戚还是有不少地方的相似的,呵呵。
0 [0 r$ s1 U# j/ a# s5 f以下为效果视频,前一段是在灯光(白炽灯)下进行测试的效果,后面一段为在阳光下的效果。( I1 Q  j" c4 n, h5 S/ c

: V3 Q8 ?, w8 H7 W9 n4 K双向电梯7 `6 _7 X. W& D' \, m# ^- j& c" }; I
1   基本原理1.1   驱动原理1.2   机械结构1.3   电路原理2   准备工作3   制作过程3.1   电路焊接3.2   四足底座3.3   太阳能电池3.4   安装电机3.5   整机组装3.6   整机调试3.7   最终展示3.8   完善升级4   项目总结
$ o/ f$ J' W8 y4 y7 X1   基本原理本项目的机器人采用太阳能电池作为电源,驱动电机带动一个转轴进行转动。# L/ j# _- H) A5 Z; B" J0 y
1.1   驱动原理本项目机器人的驱动原理很简单,就是驱动电机旋转的传动方式,不过和通常的应用有点区别:一般的电机传动结构,电机是固定的,电机的轴是旋转的;而本项目的结构是正好相反,电机的轴是固定的,电机本身却是旋转的——电机的轴是固定在底座的,而电机和太阳能电池板、以及控制电路等都是和电机绑定在一起可以转动的,就是说除了一个固定的底座,其他部分都会跟着一起旋转。( d& x, P% z- F% \* N" t+ ]' b

/gkimage/9n/wi/o6/9nwio6.png

/gkimage/9n/wi/o6/9nwio6.png
" \+ {" e( y8 H# b, @- h
1.2   机械结构本项目采用的“电机轴固定、而电机本身旋转”的机械结构,其实效率并不如果“电机本身固定,而电机轴旋转”,毕竟这样电机转动时除了负担实际的负载之外,还要负担电机本身的重量。实际应用时一般不会采取这种方式,如果真的是作为太阳能风车,合理的方式应该是尽可能的减少驱动的负载,除了电机和控制电路等应该固定在底座不要跟着转动之外;同时还应该考虑太阳能电池板的安装角度,尽可能对着太阳以充分获得太阳能;实在不行至少应该固定太阳能电池板的安装角度,不至于说获得太阳能会那么不稳定(转到对着太阳的角度则效率高转得快,转到背着太阳的角度则效率低转得慢)。
0 C! ]' ]$ P8 u( y' p" w

/gkimage/ar/0s/w9/ar0sw9.png

/gkimage/ar/0s/w9/ar0sw9.png
' O& W2 ]; i8 J" N; v5 C1 R
本项目机器人之所以采用这样传动方式,主要是为了增加一个趣味性的效果,同时也作为介绍一种新驱动方式来拓宽视野而已。
' C, u& s# T( r此外,对于本项目机器人,让电机本身也一起转动,可以增加转动时整体的动能,让转动时产生的震动更大,而底座相对接触地面的面积尽可能小一点,就可以在转动速度比较快的时候机器人整体也会进行移动,而这个时候本项目也不再仅仅是一个固定的太阳能风车,而可以称得上是一个会移动的机器人(见视频中在灯光下快速转动时的效果),当然这个移动效果也不明显,效率也不高,所以本项目可以说有点不伦不类——低效率的太阳能风车,或低效率的移动机器人,可以说作为一种反面教材普及相关知识而已。: b+ R$ [6 Q, N. Q2 |

$ `: ?7 `2 d' Q' B  i( B如果说作为移动机器人,为了让移动的效果更明显,就要增加转动时产生的震动。要产生更大的震动,除了说转动时带动更重的负载外,可以考虑用偏心轮的结构,就是说把除了电机上的其他绑定的负载(太阳能电池板、电路板等)都装在电机的一侧,而不是与电机同轴的位置,这个原理详见PVC-Robot 2号机器人的震动马达的原理(具体见: 晒太阳的蚊子·光能电机昆虫的移动原理 )。
( a4 L1 j5 K; D. D9 I不过,如果采用偏心轮的效果,会造成电机转动时的负载过大(转不动),在普通强度的太阳光下太阳能风车的效果就不是很好——转动太慢,转动角度太小。本项目机器人早期有一个设计版本就是属于偏心轮的结构,后来为了兼顾太阳能风车的效果(太阳不大的情况下也能转动得比较顺)所以被淘汰了。
3 O  S7 W! T" X& s2 Y- F

/gkimage/0h/hg/pw/0hhgpw.png

/gkimage/0h/hg/pw/0hhgpw.png
! A! T4 K0 c; p, m9 k( J

/gkimage/vo/pa/kk/vopakk.png

/gkimage/vo/pa/kk/vopakk.png
新旧版本对比(左旧--右新)
( x7 y* u8 H% k) q8 @0 d8 o. V& a9 I! F# F5 k9 i. I4 L
另外,本项目如果从移动机器人来看,为了增加移动效果,还可以把底座的四只脚都装上一个小轮子,这样转动时产生的震动就可以让机器人移动的幅度更大,可以说这作为本项目机器人的扩展装备。8 g! B) b: M) r8 `1 s! O

/gkimage/qn/ez/3z/qnez3z.png

/gkimage/qn/ez/3z/qnez3z.png
% f. @& y: ~: o1 P* W9 b0 \
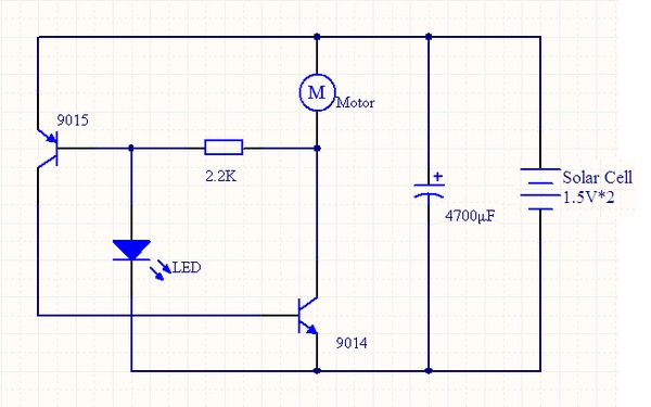
1.3   电路原理本项目的电路与PVC-Robot 2号机器人项目的电路是一摸一样的,电路原理也是一摸一样的——典型的脉动充放电控制电路。
7 d+ t; B, T2 _1 y

/gkimage/p4/wo/oz/p4wooz.png

/gkimage/p4/wo/oz/p4wooz.png
基本原理如下:
( ]% P6 C. N9 x* m5 u5 W& Q& {1)太阳能电池板给电解电容充电,电解电容两端的电压不断上升;2)当电路电压达到LED二极管的导通电压(2V左右)时,LED二极管导通;3)三极管9015的基极从导通的LED二极管获得足够的导通电压,则三极管9015导通;4)三极管9015导通后,又使三极管9014的基极获得足够的导通电压,则三极管9014导通;5)三极管9014导通后,电机获得电流开始转动;6)电机转动,消耗电解电容中存储的电能,电路电压下降;7)当电路电压下降到低于LED二极管的导通电压时,LED二极管截止;8)虽然三极管9015的基极失去了来自LED的导通电压,但是由于此时三极管9014已经导通,导通后的电流除了提供给电机转动之外,还通过电阻分流了一部分重新回到三极管9015的基极(形成一个循环),即三极管的基极还是有足够的导通电压;9)当电机继续转动消耗电解电容的电能时,电路电压进一步下降,则即便三极管9014导通后回流给三极管9015基极的电压也无法保证三极管9015继续导通(循环被破坏),则两个三极管都截止,电机停止转动;10)电解电容重新充电,继续重复上面的各环节。
1 J# N% u1 @" [3 P简单的说,即:太阳能电池对电解电容充电,当充电量达到由LED二极管设置的充电上限后,则电路开始瞬间放电提供给电机转动;虽然电机转动消耗电能使电压下降至低于LED二极管的下限,但是由于电路存在一个导通循环的机制,仍然会继续放电让电机转动,能够尽可能的把电解电容中存储的电能都消耗掉;消耗完电解电容中的电能后,重新由太阳能电池对其进行充电……如此循环往复。  H3 f( p/ k, O& t& D4 m
也可以这样理解:太阳能电池对电解电容进行缓慢充电(太阳能电池的电流比较小),充电达到上限后对电机进行瞬间放电(电机的电流比较大);放电停止的下限比较低,可以比较彻底的把充电的电量消耗完。. Q3 o+ p- p+ c4 T  n/ x' A& F6 n  s
在PVC-Robot 2号机器人的项目中已经对该电路原理进行了更详细的分析,这里不再重复。如果还有不清楚的,或者有兴趣继续了解的,戳这里 晒太阳的蚊子·光能电机昆虫的电路原理 。
2 ?7 C' D: w% e7 z' q3 ^2 Q4 \0 w/ x  Z; m& o8 d
2   准备工作本项目需要的器材主要包括:PVC线槽、小型电机(马达)、太阳能电池、电阻、电解电容、二极管、三极管、螺丝/螺帽等。+ e- D3 K& I( |( j6 k
电子电路是与前几个项目一样的太阳能脉动充放电控制电路,作为一个经典的电路基本上可以做成通用电路板,见下图,其中LED发光二级管这次选择黄色的。6 [2 f* B% F0 h5 G& f4 m$ B

/gkimage/n7/dh/fh/n7dhfh.png

/gkimage/n7/dh/fh/n7dhfh.png

3 {% l2 E7 O$ d: O/ u+ [6 [. J0 J以下列出本项目主要器材,其中的采购预算,由于有些器材采购时一般是批量的,而本项目中实际使用用不了那么多(剩下的可以留在以后的其他项目上),所以另外加了一项成本折算。
& H9 o$ B# N* r0 D) w: n8 d主要的器材都可以从网上购买,我列出了一些淘宝上的网址,基本上我也是通过这个渠道进行采购的,供大家参考。
" m- I- {1 |) V; ]; C0 `名称            规格    数量   采购预算/成本折算    来源              用途9 t: L) S  q7 g" V4 {( R* h
名称规格数量采购预算/成本折算来源用途PVC线槽2.5CM宽度1段4元 / 0.5元实体五金店主要结构材料小电机微型马达1个3元淘宝:morehave动力太阳能电池1.5V2片2.2元淘宝:zhiqiang588电源电阻2.2K1个8元 / 0.03元淘宝:jxpjihao电子元件电解电容4700uf1个0.4元淘宝:东莞创博电子电子元件二极管LED发光二极管(红/黄/绿)1个0.08元淘宝:lc工作室电子元件三极管9014、9015各1个2个4.5元 / 0.15元淘宝:jxpjihao电子元件电路板电路板/实验板/万用板/洞洞板1块1.5元淘宝:lm750811 齿轮模数M0.3,70T(轴径1mm)1个2元淘宝:morehave底座M1.2*5螺丝1.2mm直径,长5mm4颗4元/0.16元淘宝:精隆五金制品有限公司固定PVC材料M2*6螺丝2mm直径,长6mm,平头1颗2元/0.02元淘宝:精隆五金制品有限公司固定PVC材料M1.2螺母1.2mm内径4个15元/0.6元淘宝:微型螺丝小王固定PVC材料M2螺母2mm内径1颗2元/0.02元淘宝:精隆五金制品有限公司固定PVC材料合计  48.68元/10.66元  5 C2 i( r- M  Q, Y' [) O
3   制作过程以下将按照制作的顺序,全程介绍本项目机器人的制作过程。. y) R3 F# T3 k! |+ j
3.1   电路焊接本项目机器人的控制电路与PVC-2号机器人项目是一样的,关于电路焊接的说明这不再重复,具体请参考 晒太阳的蚊子·光能电机昆虫的电路焊接 。
" C' S6 u  w+ y4 e" f

/gkimage/ly/i6/z2/lyi6z2.png

/gkimage/ly/i6/z2/lyi6z2.png
8 b% A( `! K' a, c3 l$ P4 W7 |) q0 Z: N
这是“电路板正面布局图”(无焊点的一面,黑芯蓝点为焊点,蓝色带代表焊点相连):# d5 K5 C! u! M% K' s

/gkimage/vk/78/ya/vk78ya.png

/gkimage/vk/78/ya/vk78ya.png
% R0 W: n, q% G" N
这是“电路板底面布局图”(有焊点的一面,黑芯蓝点为焊点,蓝色带代表焊点相连):- e4 C& o- D/ m( p# `& ~# X2 Z+ B1 b) D

/gkimage/rs/2n/9t/rs2n9t.png

/gkimage/rs/2n/9t/rs2n9t.png

) H1 k. z1 Q. d3.2   四足底座用剪刀把PVC线槽裁剪成如下的形状和尺寸,即两组双足支架。( \9 s6 s8 ?7 H

/gkimage/4h/9q/pm/4h9qpm.png

/gkimage/4h/9q/pm/4h9qpm.png

+ {! w- Y! f5 t6 q' r. p# f: }把两组支架叠在一起,中间打一个孔,并把齿轮按下图所示装好。$ _% ?! |9 w$ y

/gkimage/t7/x8/ua/t7x8ua.png

/gkimage/t7/x8/ua/t7x8ua.png

5 U% B3 l, p/ i# [- ^) V这里之所以用这个齿轮,一方面是这个齿轮的孔径是1mm正好可以装上我们选择的轴径为1mm的电机;另一方面可以比较方便的把底座的两组四足支架固定在一起。
/ s+ D, `' {" U; Z) ^把两组支架用502胶水贴在齿轮上,并且把支架的前端剪小一点,并且用尖嘴钳折成如下图所示的样子。
2 A$ u1 Z) i, _

/gkimage/rw/z9/ff/rwz9ff.png

/gkimage/rw/z9/ff/rwz9ff.png
/ O/ P7 t' x" L  b+ m
3.3   太阳能电池把两片太阳能电池板用双面胶布贴在一块PVC方条上,并且在方条中心打一个孔供M2*6的螺丝固定用。
! d3 r+ w5 e) g5 I因为太阳能电池板的背面有电极,所以只能对没有电极的一端进行固定,同时用金属线把两片太阳能电池板的正负电极焊接在一起,即把太阳能电池串联起来。& }6 o7 R+ p$ \+ k

/gkimage/8r/yg/5o/8ryg5o.png

/gkimage/8r/yg/5o/8ryg5o.png

/gkimage/v2/cp/2x/v2cp2x.png

/gkimage/v2/cp/2x/v2cp2x.png
( {6 ]0 B7 s- h, X% M
3.4   安装电机用PVC线槽剪一个长方条,对比电机的长度和电路板的尺寸,折成如下图所示形状的支架。7 F1 t& F' u3 o8 X7 e/ r

/gkimage/aa/sw/ff/aaswff.png

/gkimage/aa/sw/ff/aaswff.png

3 D7 l2 s1 W3 A/ `# C; X% D1 T9 f把电机如下图所示用透明胶固定在长方条支架上。注意电机的轴要穿过方条支架上的小孔,同时方条支架的另一端用M1.2*5mm的螺丝如图所示固定好。) y/ B& N5 \/ |* ~' Z9 R5 g

/gkimage/2d/1h/a4/2d1ha4.png

/gkimage/2d/1h/a4/2d1ha4.png
7 F% }7 f7 r1 [
3.5   整机组装把电路板通过M1.2*5mm的螺丝螺母安装到支架上,因为电路板的主要重量是电解电容,为了保证转动时摆动不要太大,注意电解电容应该与电机在同一个中心轴上。
0 |/ s$ F  w2 Y& t; G

/gkimage/7s/0i/xy/7s0ixy.png

/gkimage/7s/0i/xy/7s0ixy.png
& v/ ]/ [% u0 A. L
把太阳能电池板的固定方条用M2*6的螺丝螺母安装到支架上。4 v, ?5 S; `* Z+ F

/gkimage/l8/wt/4b/l8wt4b.png

/gkimage/l8/wt/4b/l8wt4b.png

! O6 ^7 O5 \1 p- [0 b- i% F0 s把电机的轴插入底座的齿轮的孔中,整体组装在一起。
2 y/ q6 T/ r/ n

/gkimage/u2/q8/ct/u2q8ct.png

/gkimage/u2/q8/ct/u2q8ct.png

/gkimage/3k/i9/aj/3ki9aj.png

/gkimage/3k/i9/aj/3ki9aj.png
, C7 B' r8 w% G3 ?, W
3.6   整机调试完成整机组装后,需要进行调试。
% O- ~1 L! [- n; I首先,调试机械结构。可以在没有阳光的情况下,即在电路没有接通的时候,把机器人放置在水平的桌面上(底座着地),然后用手拨动太阳能电池板,手动让转轴转动起来,看看转轴是否能够转动得比较平滑,一般手工拨动可以让转轴转动几圈。如果发现转轴比较卡,转动不平滑,可以检查太阳能电池板支架的中心是否正好在电机转轴的中心线上,或者检查电路板的电解电容的中心也正好在电机转轴的中心线上。0 l5 s0 ?" ^6 b. E- B5 ^9 K; G* g
然后,测试电路是否正常工作,可以在100W白炽灯光下测试电路的充放电控制是否正常,电机是否能够正常转动(见视频中在灯光下的效果)。- c1 w& ~6 Z4 F; S) H

/gkimage/wb/i9/iy/wbi9iy.png

/gkimage/wb/i9/iy/wbi9iy.png

3 r2 @6 Q6 W4 X9 b0 P8 z3.7   最终展示最终的效果展示。" b& M, M0 `0 h+ G

/gkimage/ja/hp/rv/jahprv.png

/gkimage/ja/hp/rv/jahprv.png

/gkimage/vq/kb/ys/vqkbys.png

/gkimage/vq/kb/ys/vqkbys.png

/gkimage/ad/xe/7e/adxe7e.png

/gkimage/ad/xe/7e/adxe7e.png

& Y6 ~# u/ R0 H3.8   完善升级为了增加移动效果,还可以把底座的四只脚都装上一个小轮子,这样转动时产生的震动就可以让机器人移动的幅度更大。
* r4 @- s! A) R: L4 A* K# R& a/ q: `
- a+ l" \5 Z4 i* `4 ^4   项目总结本项目是一个以简单电子元件电路为控制基础的智能机器人。对于刚入门的朋友,可以通过这个项目:
$ ]$ c) h+ f0 d1 o& [1、加深脉动充放电控制电路在太阳能驱动应用方面的理解;2、了解太阳能风车结构的原理以及应用;3、动手制作太阳能风车。本项目的机械结构也比较特殊,建议有条件的朋友可以试试手作为一次实践经历。! f! S% b  \6 ~. ^' y0 @

5 @5 g6 H( K% ?- l编辑:Greeny果壳DIY站QQ群:1326479235 I" }4 K! }$ u
果壳DIY站微博: http://t.sina.com.cn/guokrdiy
8 F# `4 r* \3 ]3 @  f9 e投稿须知南通0
匿名
发表于 2015-10-7 15:40 | 显示全部楼层 来自:江苏
提示: 作者被禁止或删除 内容自动屏蔽
回复 支持 反对

使用道具 举报

该用户从未签到

发表于 2015-10-7 16:04 | 显示全部楼层 来自:江苏
Lz能不能研发点啥有实际功能的太阳能diy啊?虫子我也做了,很有趣,但是也就是看看而已,要是能有啥实际用途就好了。我想了很久也没想出来。。。
回复 支持 反对

使用道具 举报

匿名
发表于 2015-10-7 16:29 | 显示全部楼层 来自:江苏
提示: 作者被禁止或删除 内容自动屏蔽
回复 支持 反对

使用道具 举报

匿名
发表于 2015-10-7 16:57 | 显示全部楼层 来自:江苏
提示: 作者被禁止或删除 内容自动屏蔽
回复 支持 反对

使用道具 举报

匿名
发表于 2015-10-7 17:19 | 显示全部楼层 来自:江苏
提示: 作者被禁止或删除 内容自动屏蔽
回复 支持 反对

使用道具 举报

匿名
发表于 2015-10-7 17:40 | 显示全部楼层 来自:江苏
提示: 作者被禁止或删除 内容自动屏蔽
回复 支持 反对

使用道具 举报

匿名
发表于 2015-10-7 18:02 | 显示全部楼层 来自:江苏
提示: 作者被禁止或删除 内容自动屏蔽
回复 支持 反对

使用道具 举报

匿名
发表于 2015-10-7 18:23 | 显示全部楼层 来自:江苏
提示: 作者被禁止或删除 内容自动屏蔽
回复 支持 反对

使用道具 举报

匿名
发表于 2015-10-7 18:45 | 显示全部楼层 来自:江苏
提示: 作者被禁止或删除 内容自动屏蔽
回复 支持 反对

使用道具 举报

匿名
发表于 2015-10-7 19:03 | 显示全部楼层 来自:江苏
提示: 作者被禁止或删除 内容自动屏蔽
回复 支持 反对

使用道具 举报

匿名
发表于 2015-10-7 19:22 | 显示全部楼层 来自:江苏
提示: 作者被禁止或删除 内容自动屏蔽
回复 支持 反对

使用道具 举报

匿名
发表于 2015-10-7 19:41 | 显示全部楼层 来自:江苏
提示: 作者被禁止或删除 内容自动屏蔽
回复 支持 反对

使用道具 举报

匿名
发表于 2015-10-7 20:01 | 显示全部楼层 来自:江苏
提示: 作者被禁止或删除 内容自动屏蔽
回复 支持 反对

使用道具 举报

匿名
发表于 2015-10-7 20:25 | 显示全部楼层 来自:江苏
提示: 作者被禁止或删除 内容自动屏蔽
回复 支持 反对

使用道具 举报

匿名
发表于 2015-10-7 20:51 | 显示全部楼层 来自:江苏
提示: 作者被禁止或删除 内容自动屏蔽
回复 支持 反对

使用道具 举报

匿名
发表于 2015-10-7 21:08 | 显示全部楼层 来自:江苏
提示: 作者被禁止或删除 内容自动屏蔽
回复 支持 反对

使用道具 举报

匿名
发表于 2015-10-7 21:27 | 显示全部楼层 来自:江苏
提示: 作者被禁止或删除 内容自动屏蔽
回复 支持 反对

使用道具 举报

匿名
发表于 2015-10-7 21:51 | 显示全部楼层 来自:江苏
提示: 作者被禁止或删除 内容自动屏蔽
回复 支持 反对

使用道具 举报

匿名
发表于 2015-10-7 22:17 | 显示全部楼层 来自:江苏
提示: 作者被禁止或删除 内容自动屏蔽
回复 支持 反对

使用道具 举报

匿名
发表于 2015-10-7 22:44 | 显示全部楼层 来自:江苏
提示: 作者被禁止或删除 内容自动屏蔽
回复 支持 反对

使用道具 举报

匿名
发表于 2015-10-7 23:06 | 显示全部楼层 来自:江苏
提示: 作者被禁止或删除 内容自动屏蔽
回复 支持 反对

使用道具 举报

您需要登录后才可以回帖 登录 | 注册

本版积分规则

手机版|无图版|站务联系 | 商务合作 | 平台公约

信息产业部备案:苏ICP备05014191号-1 经营性ICP许可证:苏B2-20110445 苏公网安备 32060202000307号 © 2001-2019 0513.org All Right Reserved.

投诉争议 技术支持:第一互联 GMT+8, 2025-12-20 08:18 , Processed in 0.261847 second(s), 15 queries , MemCache On. 站点统计

快速回复 返回顶部 返回列表