濠滨论坛

点击扫描二维码

查看: 4726|回复: 30

[科普] 只要还有一口气在……我就要充电到底!

[复制链接]

该用户从未签到

发表于 2015-10-7 14:28 | 显示全部楼层 |阅读模式 来自:江苏

/gkimage/c7/x7/vu/c7x7vu.png

/gkimage/c7/x7/vu/c7x7vu.png
DIYer:                        jmengel                制作时间:                        1天                制作难度:                        ★★★★☆                GEEK指数:                        ★★★★★                你会呼吸么?你有能够通过USB接口充电的小玩意儿么?如果你对这两个问题的答案都是肯定的话,那么祝贺你!你完全可以通过你自打娘胎里出来就熟练掌握的本领——呼吸——来为你的各种电子产品充电。怎么样,好主意吧?你只需要找到一个废旧的光驱,搭一个简单的电路,弄些橡皮绳,很快你就能够一边喘气儿一边给你的电子产品充电了,嗯,听起来真是个厉害的招式哈!. ^0 m2 _" \5 M/ B' l! Y% ?
这个制作还真是颇为需要作为一个“DIYer”的各种技术的,诸如印刷电路板的制作,电子设备的拆卸,塑料切割与钻孔,混合强力胶,设计齿轮组,组装零件,扭曲回形针,并且拿你昂贵的手机、相机什么的来冒险。总而言之就是各种欢乐啊。6 Z5 M" `/ \* V& P( G3 Q
话说回来,每个人开始时所准备的原材料大概都不会相同,所以在这里我只是给出了我的制作过程给大家做一个参考。每个人都可以找到和自己对路的方法~~简要地说,整个过程包括大概四步:8 b. v* V7 }. o, o6 d6 a7 \  q
● 为发电装置攒够各种电机和齿轮等小零件;● 搭建充电电路;● 把电机、胸部连接器和齿轮装置组装起来;● 接入充电电路,开始测试! 双向电梯
, b; L: `7 k, J0 B9 J+ R3 H9 x1   工具和材料        2   部件大收集!        3   搭建充电电路        4   建立机械装置        5   组合起来,开始测试!        6   DIYer签到处 1   工具和材料

/gkimage/jl/ud/ff/jludff.png

/gkimage/jl/ud/ff/jludff.png
○ 废旧光驱(越多越好)○ 各种电气元件(步骤中有详细清单)○ 焊锡○ 制作印刷电路板的各种材料● 美工刀● 胶水● 电烙铁● 镊子 2   部件大收集!● 我找来四个旧光驱拆开想看看里面有些什么帅气的部件儿——有很多很酷的马达呀齿轮呀什么的,还有各种小东西,这些都证实了我坚持留下这堆电子垃圾是明智的。事实上正是看到这些齿轮之后,我才真正有了制造这个装置的想法。通过把几个低扭矩,高转速的小马达用齿轮组联动来获取20:1的最终转速比——这样胸部在呼吸时的扩张——尽管那并不显著——便可以转化成足够强大的电能为你服务了。

/gkimage/0g/p0/5c/0gp05c.png

/gkimage/0g/p0/5c/0gp05c.png
● 无论如何拆开光驱盒,你总能够找到有价值的部件儿。图片里面看得很清楚,很多很多潜在的宝贝啊。不过现在,我们尤其关注那些齿轮和传动的托盘……

/gkimage/5n/ei/j2/5neij2.png

/gkimage/5n/ei/j2/5neij2.png
● 俯瞰着这些可爱的齿轮们,我得好好考虑传动的问题。我想尽量减少对这些组合的改变以便好好利用这现成的齿轮箱。● 电机可是必不可少的。光驱里正好有你可以利用的简易的永磁体5V电机,还客气什么,用吧!● 这个时候别忘了你还得想想用什么东西把这个装饰绑在你的胸口上。一根旧的书包带,旧编织袋,旧鞋带,或者旧的胸卡带,都可以试一试,只要能让胸部舒适地进行呼吸的扩张。别选有弹性的东西,那样可是会浪费你的能量的…… 3   搭建充电电路● 充电电路非常简单,它包括:● 二极管整流桥将发电机产生的交流电转换成直流电;● 可充电的镍氢电池用来稳定输出电压以及存储多余的能量。你也可以用一个大电容,不过电池提供一个更稳定的电压。● 升压转换器用来获得USB充电用的5V直流电● 一个USB接头。

/gkimage/5s/x2/ou/5sx2ou.png

/gkimage/5s/x2/ou/5sx2ou.png
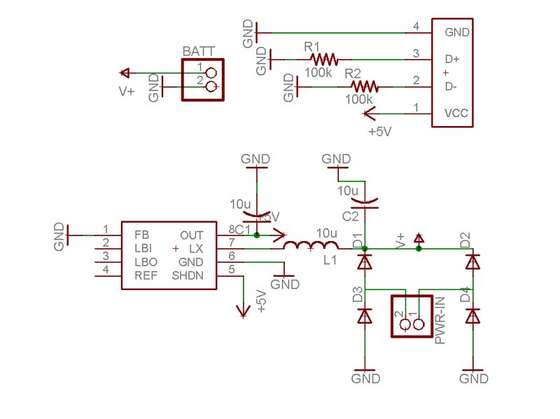
原理图( J& O. ~) J- D" J# b) `

/gkimage/5k/9b/ok/5k9bok.png

/gkimage/5k/9b/ok/5k9bok.png
PCB布局
% Q. D- @( V  D6 {+ \" g1 F ● 我用一个叫做“鹰”(EAGLE)的软件画好了电路图(我强烈推荐这款软件哦——你可以在cadsoft.de免费下载使用)。原理图和电路板布局都在图片中给出了。
国内最流行的设计印制电路板(PCB)的软件是protel,目前的名字叫Altium Designer。

/gkimage/g1/jw/4p/g1jw4p.png

/gkimage/g1/jw/4p/g1jw4p.png
● 充电电路部件清单:● 1个L6920可调输出升压直流转换器(最小输入1V, 数据手册见此 )——Digikey#497-4593-1-ND● 4个1N4148开关二极管——Digikey#1N4148WTDICT-ND(我用的是SOD523封装的贴片版本,不过其实任何封装都是可以的)● 2个10u的陶瓷电容——Digikey#39901299-1-ND● 2个100K的薄膜电阻——Digikey#P100kFCT-ND● 1个10uH绕线电感——Digikey#490-2519-1-ND● 1个USB接头母头——Digikey#AE9924-ND

/gkimage/y2/ro/ie/y2roie.png

/gkimage/y2/ro/ie/y2roie.png
● 制作印刷电路板还真是一件富有挑战性的事情,不过别担心,你能做到。正如你在图片上所看到的,因为这个电路很小,我在一块板子上一次性做了四块。
自己在家制作印制板的技术我们会在之后的文章中公布,现在暂时不会的同学就先用洞洞板手工连线吧~ 效果差不了多少的

/gkimage/l1/ed/ye/l1edye.png

/gkimage/l1/ed/ye/l1edye.png
● 焊接也是挺需要技巧的。当然,一个镊子也是必不可少的,再加上一双好眼睛或放大镜的帮助,明亮的光线,和稳健的双手,我相信这个任务你能完成得很好。焊锡弄多了也没关系,你可以把它清理掉。每完成一步后都用万用表来测试一下再开始下一步。总而言之,熟能生巧嘛。

/gkimage/iy/mg/hm/iymghm.png

/gkimage/iy/mg/hm/iymghm.png
● 焊接完成的样子~~ 4   建立机械装置

/gkimage/dd/o9/r7/ddo9r7.png

/gkimage/dd/o9/r7/ddo9r7.png
● 现在开始制作发电机。在这个过程中你得不断地调试相互之间的位置以得到一个最让人满意的布置。转动齿轮的时候你可以用万用表上来测试一下电机的输出,看看能得到多高的电压。我想慢速地拉动一英寸的距离如果可以产生2-3V的电压应该就是OK的。像图中所画的那样,装配齿轮组的时候要尽量获取一个较大的传输倍率(图中齿轮的齿比例画得不对,但我貌似有点懒……就没有改,领会精神哈……)这个倍率可以控制在25:1到50:1之间。理论上倍率越大越好,那如果齿轮太多多恐怕驱动起来会比较困难。

/gkimage/32/x8/nk/32x8nk.png

/gkimage/32/x8/nk/32x8nk.png
● 这里的关键点是要找到一种方法把胸部的扩张运动转变成电动机的旋转运动。图片中你可以清晰地看到原型中的齿条,它和齿轮的配合可以把直线运动转变成旋转运动。你一定也注意到了塑料切割的痕迹了吧:为了适应需求,要敢于对它们进行切割修改。

/gkimage/xl/52/yz/xl52yz.png

/gkimage/xl/52/yz/xl52yz.png
● 这个原型也可以用来驱动图中的LED阵列。

/gkimage/sa/n6/zy/san6zy.png

/gkimage/sa/n6/zy/san6zy.png
● 看看细节吧……

/gkimage/5s/ga/kg/5sgakg.png

/gkimage/5s/ga/kg/5sgakg.png
● 我还添加了另一个齿轮(见图片),以增加变速倍率,并且可以在之后安装其他电机来增加产能。这个步骤中最大的挑战就是要尽量地提高从胸部扩张运动到电机转动的转化效率。加油吧! 5   组合起来,开始测试!

/gkimage/1q/jy/f9/1qjyf9.png

/gkimage/1q/jy/f9/1qjyf9.png
● 一旦你弄好了一个满意的发电装置,你就可以把充电电路连接到整个装置中来,并放入电池,用万用表测试USB端口的输出电压。如果电压不到5V的话就肯定是有点儿问题了——在接上你那些昂贵的电子产品之前可得把问题都解决喽。

/gkimage/5w/wj/le/5wwjle.png

/gkimage/5w/wj/le/5wwjle.png
● 在图中你可以从各个方向来观察它。你可以看到橡皮绳,齿轮组,皮带,还有用来固定的回形针。 这个装置的关键之处在于要尽可能地把胸部的运动转换成机械装置内齿轮的转动。不过橡皮绳和弹簧的力度就完全由你自己掌握了。我那并不严谨的实验表明在胸口加上1牛顿左右的力并不会让人感到吃力或者不舒服。理想情况下你要想获得更高的电能你就得做快速的深呼吸;当然你也可以通过增加电机、增大变速倍率来做到这些。你还可以通过加入二极管整流桥来改进电路,使得你无论是吸气还是呼气,胸部扩张时的机械能都可以转化成电能。 ● 我现在把这个装置绑在胸口上,并把它连接到DataQ的数据采集盒上。后面我给出了转换到5V的USB接口之前的输出电压的波形图。基本上,电池维持着转换器的工作,而这个装置又在给电池充电。图中你可以看到在我呼吸过程中电平的变化——注意那个周期变化的峰值——事实上我想说的是,整个过程我已经快喘不过气来了,不过,都是为了科学嘛!

/gkimage/ww/64/sr/ww64sr.png

/gkimage/ww/64/sr/ww64sr.png
● 这是输出电压的电平图。

/gkimage/4z/xw/p5/4zxwp5.png

/gkimage/4z/xw/p5/4zxwp5.png
● 这是正在给手机充电的照片。● 一般的静止状态下的新陈代谢更够提供50-75W的功率,其中很大一部分是供给呼吸作用的(至少一半以上吧)。所以,假如我们获取了25W连续的能量以供呼吸,从中支取4%也就是1W的能量来给手机充电也是完全可以理解的。拿我的手机为例,给3.7V,800mAH的电池充电也就需要3个小时吧!当然,前提是在效率百分百的理想状态下。● 让人遗憾的是,通过一些基本的测量和计算,我的这个装置大约产生50mW的功率——这意味着实际上充电的过程基本上是镍氢电池完成的,直到它的电能被耗尽。然你需要剧烈呼吸一天左右的时间来为这个镍氢电池充电...● 什么,尽管如此你还是打算开工?嗯,进步的空间还是有的!我正在尝试着使用碳纳米管和聚氨酯来制造电活性聚合物发电机。这可是用来制造军用发电设备的技术哦!祝我好运吧!● 通过改进我想今后可以弄出功率在1W左右的设备。具体来说,可以使用更好的直流电动机和更觉有效而舒适的传动系统。● 所以我一直在继续学习探索,并希望把我所知道的告诉大家,让所有感受到DIY的快乐。欢迎和我联系,大家一起讨论。正所谓“学习不断,进步不止”哈~~ 6   DIYer签到处
这哥们言之凿凿地说要改进要改进,三年了都没见有动静的。。。(这篇教程是07年5月15日发表的)在这里我们要对他大吼一声:ungeilivable!不给力啊老湿~
7 Y0 m% F4 }" B4 i7 |7 u5 D希望落在优秀的DIYer--你--的肩上了。还不快行动?!
资料来源! C3 }% k5 u3 I) a% X% K- y
编译:                        Cosmodox                猛击我参与DIY站调查,打造你心目中的DIY站  ~4 {8 y) P7 F
果壳DIY站微博: http://t.sina.com.cn/guokrdiy南通0

/gkimage/jl/ud/ff/jludff.png

/gkimage/jl/ud/ff/jludff.png

/gkimage/c7/x7/vu/c7x7vu.png

/gkimage/c7/x7/vu/c7x7vu.png
匿名
发表于 2015-10-7 14:38 | 显示全部楼层 来自:江苏
提示: 作者被禁止或删除 内容自动屏蔽
回复 支持 反对

使用道具 举报

匿名
发表于 2015-10-7 15:01 | 显示全部楼层 来自:江苏
提示: 作者被禁止或删除 内容自动屏蔽
回复 支持 反对

使用道具 举报

匿名
发表于 2015-10-7 15:30 | 显示全部楼层 来自:江苏
提示: 作者被禁止或删除 内容自动屏蔽
回复 支持 反对

使用道具 举报

匿名
发表于 2015-10-7 15:45 | 显示全部楼层 来自:江苏
提示: 作者被禁止或删除 内容自动屏蔽
回复 支持 反对

使用道具 举报

匿名
发表于 2015-10-7 16:14 | 显示全部楼层 来自:江苏
提示: 作者被禁止或删除 内容自动屏蔽
回复 支持 反对

使用道具 举报

匿名
发表于 2015-10-7 16:34 | 显示全部楼层 来自:江苏
提示: 作者被禁止或删除 内容自动屏蔽
回复 支持 反对

使用道具 举报

匿名
发表于 2015-10-7 17:00 | 显示全部楼层 来自:江苏
提示: 作者被禁止或删除 内容自动屏蔽
回复 支持 反对

使用道具 举报

匿名
发表于 2015-10-7 17:19 | 显示全部楼层 来自:江苏
提示: 作者被禁止或删除 内容自动屏蔽
回复 支持 反对

使用道具 举报

匿名
发表于 2015-10-7 17:44 | 显示全部楼层 来自:江苏
提示: 作者被禁止或删除 内容自动屏蔽
回复 支持 反对

使用道具 举报

该用户从未签到

发表于 2015-10-7 18:11 | 显示全部楼层 来自:江苏
还是手握式发电靠谱
回复 支持 反对

使用道具 举报

匿名
发表于 2015-10-7 18:32 | 显示全部楼层 来自:江苏
提示: 作者被禁止或删除 内容自动屏蔽
回复 支持 反对

使用道具 举报

匿名
发表于 2015-10-7 18:53 | 显示全部楼层 来自:江苏
提示: 作者被禁止或删除 内容自动屏蔽
回复 支持 反对

使用道具 举报

匿名
发表于 2015-10-7 19:19 | 显示全部楼层 来自:江苏
提示: 作者被禁止或删除 内容自动屏蔽
回复 支持 反对

使用道具 举报

匿名
发表于 2015-10-7 19:35 | 显示全部楼层 来自:江苏
提示: 作者被禁止或删除 内容自动屏蔽
回复 支持 反对

使用道具 举报

匿名
发表于 2015-10-7 19:54 | 显示全部楼层 来自:江苏
提示: 作者被禁止或删除 内容自动屏蔽
回复 支持 反对

使用道具 举报

匿名
发表于 2015-10-7 20:11 | 显示全部楼层 来自:江苏
提示: 作者被禁止或删除 内容自动屏蔽
回复 支持 反对

使用道具 举报

匿名
发表于 2015-10-7 20:31 | 显示全部楼层 来自:江苏
提示: 作者被禁止或删除 内容自动屏蔽
回复 支持 反对

使用道具 举报

匿名
发表于 2015-10-7 20:52 | 显示全部楼层 来自:江苏
提示: 作者被禁止或删除 内容自动屏蔽
回复 支持 反对

使用道具 举报

匿名
发表于 2015-10-7 21:08 | 显示全部楼层 来自:江苏
提示: 作者被禁止或删除 内容自动屏蔽
回复 支持 反对

使用道具 举报

匿名
发表于 2015-10-7 21:35 | 显示全部楼层 来自:江苏
提示: 作者被禁止或删除 内容自动屏蔽
回复 支持 反对

使用道具 举报

匿名
发表于 2015-10-7 21:51 | 显示全部楼层 来自:江苏
提示: 作者被禁止或删除 内容自动屏蔽
回复 支持 反对

使用道具 举报

匿名
发表于 2015-10-7 22:21 | 显示全部楼层 来自:江苏
提示: 作者被禁止或删除 内容自动屏蔽
回复 支持 反对

使用道具 举报

匿名
发表于 2015-10-7 22:47 | 显示全部楼层 来自:江苏
提示: 作者被禁止或删除 内容自动屏蔽
回复 支持 反对

使用道具 举报

您需要登录后才可以回帖 登录 | 注册

本版积分规则

手机版|无图版|站务联系 | 商务合作 | 平台公约

信息产业部备案:苏ICP备05014191号-1 经营性ICP许可证:苏B2-20110445 苏公网安备 32060202000307号 © 2001-2019 0513.org All Right Reserved.

投诉争议 技术支持:第一互联 GMT+8, 2025-12-20 09:40 , Processed in 0.240907 second(s), 14 queries , MemCache On. 站点统计

快速回复 返回顶部 返回列表