濠滨论坛

点击扫描二维码

查看: 1384|回复: 2

剧情反转!《小时代4》加长版因技术原因被取消

[复制链接]

该用户从未签到

发表于 2015-7-14 08:55 | 显示全部楼层 |阅读模式 来自:江苏
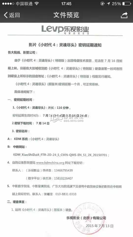
    22.png
    《小时代4:灵魂尽头》首周四天票房接近3.7亿,早在该片上映之前,就有消息称影院拿到的版本有效期只有一周,公映一周后就会改为放映加长版,后来各大影院也都证实了此事。但是,剧情永远有反转,7月13日下午,影片发行方乐视影业发出公告,表示因为加长版的母盘出现技术问题,无法在7月16日如期上映。南通0

该用户从未签到

 楼主| 发表于 2015-7-14 08:56 | 显示全部楼层 来自:江苏
23.jpg
《小时代4》加长版因技术原因被取消


回复 支持 反对

使用道具 举报

该用户从未签到

 楼主| 发表于 2015-7-14 08:57 | 显示全部楼层 来自:江苏
作为系列电影的终结篇,《小时代4:灵魂尽头》的上映引来无数影迷的追捧,只不过,该片的质量依然无法得到业内大多数人的承认,一时间,各大热门话题榜上都有它的身影。该片上映前两周时,电影局最新一期的立项公示表上赫然出现了一部名为《最好的我们》的纪录片立项,这正是《小时代》系列影片的拍摄花絮。那时,本以为郭敬明会将纪录片单独上映再抢一次钱,谁知,最后传来的消息却是7月9日公映的《小时代4:灵魂尽头》密钥有效期只有一周,到了7月16日,各大影院就将放映一个加长版——正片+30分钟纪录片。
 
  不过,7月13日中午,郭敬明发微博称《小时代4》只有一个版本,剧情开始变得扑朔迷离。到了下午,各大院线就接到了电影发行方乐视影业的通知。通知中表示,因为加长版出现母版技术问题,无法在7月16日如期上映,这一版本的上映档期将另行通知,而原版本的密钥有效期将延长一个月。也就是说,至少在8月13日之前,观众都看不到那30分钟的纪录片了。
回复 支持 反对

使用道具 举报

您需要登录后才可以回帖 登录 | 注册

本版积分规则

手机版|无图版|站务联系 | 商务合作 | 平台公约

信息产业部备案:苏ICP备05014191号-1 经营性ICP许可证:苏B2-20110445 苏公网安备 32060202000307号 © 2001-2019 0513.org All Right Reserved.

投诉争议 技术支持:第一互联 GMT+8, 2025-12-18 08:09 , Processed in 0.138845 second(s), 15 queries , MemCache On. 站点统计

快速回复 返回顶部 返回列表