濠滨论坛

点击扫描二维码

查看: 3964|回复: 2

空调选购必看!但当传统柜机与风管机相遇,你会钟情于哪款?

[复制链接]

该用户从未签到

发表于 2015-5-26 10:36 | 显示全部楼层 |阅读模式 来自:江苏
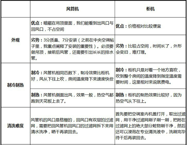
    五月,高温来临的预备期,空调已经可以开始准备起来了!空调的品牌、制冷效果、性价比等已成为大多数人选购空调首要的考虑的条件!但当传统柜机与风管机相遇(二者价格相当),你会钟情于哪款呢?4 _! ]5 @8 A' m" }

+ `7 t0 r% \0 t+ S  }2 K    针对两款机型的外观、制冷制热效果、噪音程度及后期维修等,分别作了优缺点的分析供大家参考,希望能帮到你们~~
4 ?3 S% o! j: g. {- L
1.jpg
2.jpg
最后,如果是你,你会选择哪一款呢?

$ P! N. f/ v8 {+ Z# z3 s  _
; Z7 p. O6 u# b# d南通0
匿名
发表于 2015-5-26 10:39 | 显示全部楼层 来自:江苏
提示: 作者被禁止或删除 内容自动屏蔽
回复 支持 反对

使用道具 举报

匿名
发表于 2015-6-2 16:23 | 显示全部楼层 来自:广东
提示: 作者被禁止或删除 内容自动屏蔽
回复 支持 反对

使用道具 举报

您需要登录后才可以回帖 登录 | 注册

本版积分规则

手机版|无图版|站务联系 | 商务合作 | 平台公约

信息产业部备案:苏ICP备05014191号-1 经营性ICP许可证:苏B2-20110445 苏公网安备 32060202000307号 © 2001-2019 0513.org All Right Reserved.

投诉争议 技术支持:第一互联 GMT+8, 2025-12-20 09:37 , Processed in 0.164393 second(s), 16 queries , MemCache On. 站点统计

快速回复 返回顶部 返回列表