濠滨论坛

点击扫描二维码

查看: 2242|回复: 0

飞秒激光治疗近视-永久摘掉眼镜

[复制链接]
  • TA的每日心情
    慵懒
    2016-10-31 10:13
  • 签到天数: 4 天

    [LV.2]偶尔看看I

    发表于 2014-9-28 15:01 | 显示全部楼层 |阅读模式 来自:江苏
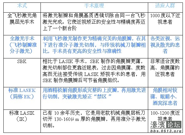
      目前常规开展治疗屈光不正的五项技术
    23.jpg . o8 L5 ^& k( H4 c; ^  Z
      全飞秒相关设备" t* F# ?; t' I9 m
    20.jpg
    + y4 P8 }" x# g! x+ \, q/ e+ s
      {6 o- W4 u. e
      我院屈光手术中心投入巨资引进的是德国卡尔·蔡司(Carl Zeiss)公司生产的最新一代全飞秒激光“VisuMax“屈光手术系统和德国卡尔·蔡司Carl Zeiss MAL80准分子激光联机(见上图)。该设备造价昂贵,到目前为止,江苏省民营医院仅我院引进该设备。
    6 Q  h6 P  H7 Q1 G
      我院引进的上述设备,代表全世界眼科屈光手术设备的最高标准,无出其右者。VisuMax全飞秒屈光手术系统是全世界唯一的全飞秒激光手术系统,其先进性无需赘言;MAL80准分子激光仪则是众多准分子激光仪品牌中最具代表性、先进性的品牌,可以个性化准分子激光手术。两者联机后,更是产生1+1>2的效果,这在半飞秒激光手术过程中表现得淋漓尽致。
    3 H' K# Q8 A2 h8 T0 M" }8 U: O
      精准:通过最小的激光能量,经过高精度的蔡司光学系统聚焦,辅以高速发射频率,可精确定位到所需的切割深度,并且预测性极高。
    * w6 U, v( |7 t
      专业表现:VisuMax手术系统因其预测性极高,能够根据患者的条件调整手术治疗参数,不光能够进行飞秒制瓣,还能进行全飞秒屈光手术,从制瓣到近视治疗完全由一台飞秒激光完成,治疗范围更广泛(如角膜薄瓣和高度近视等)。重要的是角膜瓣切口只有传统飞秒制瓣及准分子手术的一半(FLEX手术),甚至只有十分之一(SMILE手术),可更进一步提高手术后视觉质量和安全性。
    $ j0 u4 D  w2 B+ m
      轻柔的治疗:普通飞秒激光手术仪,是手术者用一个“环”吸住眼球,由于负压大,眼球有可能被压平,而眼球是个球形,再进行激光手术,定位有可能没有那么精确,整个过程病人处于失明状态,病人有痛苦感觉,而且时间也长。而德国蔡司VisuMax全飞秒激光仪是使用根据患者的眼球生理弯曲设计的玻璃治疗镜,负压非常小,眼球位置不改变,定位更精确,治疗时间极短。整个手术过程患者一直睁着眼注视手术,非常轻松无不适感觉。

    ) \7 y( Q. W! g8 I
    21.jpg 0 r+ q0 x3 S; U

    5 h" N, X0 ~1 i1 ~; v, a: [
          网址:www.rgeye,coм  
          咨询热线:0513-51006333  
          地址:南通市江海大道390号(探险王国路北、北大街与江海大道交汇处)  
          二维码:     
        22.jpg $ f& }: S! f0 r2 @, O. K5 l

    / `' ^2 I1 d% E* a( c1 M0 Z: _  T4 B0 u' ]' l
    南通0

    评分

    参与人数 1经验 +20 濠滨币 +5 收起 理由
    admin25 + 20 + 5 很给力!

    查看全部评分

    您需要登录后才可以回帖 登录 | 注册

    本版积分规则

    手机版|无图版|站务联系 | 商务合作 | 平台公约

    信息产业部备案:苏ICP备05014191号-1 经营性ICP许可证:苏B2-20110445 苏公网安备 32060202000307号 © 2001-2019 0513.org All Right Reserved.

    投诉争议 技术支持:第一互联 GMT+8, 2025-12-21 09:39 , Processed in 0.154370 second(s), 12 queries , MemCache On. 站点统计

    快速回复 返回顶部 返回列表