濠滨论坛

点击扫描二维码

查看: 4649|回复: 1

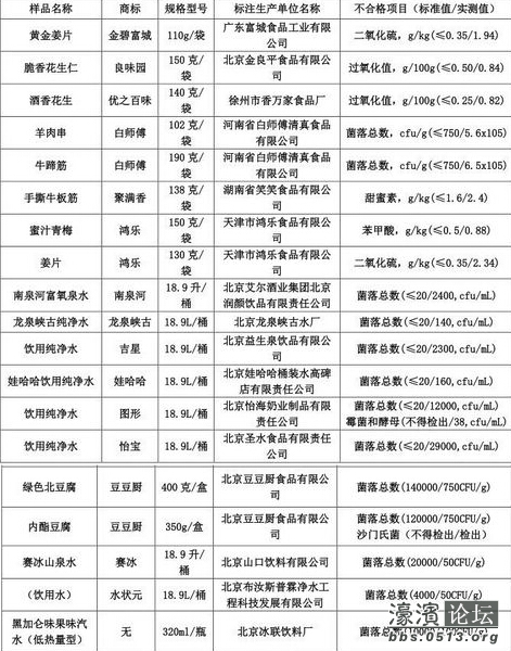
央视又曝光19种不合格食物

[复制链接]

该用户从未签到

发表于 2014-9-4 10:00 | 显示全部楼层 |阅读模式 来自:江苏
现在还有多少东西能放心吃啊,央视又曝光了19种不合格食物+ M: Q$ O9 Z& h7 Q
XW_7{O]OACQ9RU(BWHVI4~C.jpg
8 c% E+ j8 N5 h! c% O南通0
  • TA的每日心情
    郁闷
    2014-3-1 21:59
  • 签到天数: 6 天

    [LV.2]偶尔看看I

    发表于 2014-9-4 17:16 | 显示全部楼层 来自:江苏
    哎...还有什么敢吃的
    回复 支持 反对

    使用道具 举报

    您需要登录后才可以回帖 登录 | 注册

    本版积分规则

    手机版|无图版|站务联系 | 商务合作 | 平台公约

    信息产业部备案:苏ICP备05014191号-1 经营性ICP许可证:苏B2-20110445 苏公网安备 32060202000307号 © 2001-2019 0513.org All Right Reserved.

    投诉争议 技术支持:第一互联 GMT+8, 2025-12-21 05:07 , Processed in 0.130239 second(s), 13 queries , MemCache On. 站点统计

    快速回复 返回顶部 返回列表