濠滨论坛

点击扫描二维码

查看: 173012|回复: 154

[焦点爆料] 关于狼山景区节假日年卡使用的说明

[复制链接]

该用户从未签到

发表于 2014-1-8 14:28 | 显示全部楼层 |阅读模式 来自:江苏

关于狼山景区节假日年卡使用的说明
       狼山风景区年卡自推出以来,得到了广大市民、游客的欢迎,我们将一如既往的推行这项惠民举措,为大家提供更为优质的服务。
       2014年春节将至,即将迎来新一轮的客流高峰。历史数据显示,春节期间狼山景区接待游客量超过20万人次,最高日接待量达7万人次。2013年10月1日正式实施的《旅游法》对景区最佳承载量、最大承载量方面有了明确的法律约束。目前,狼山景区的最佳承载量为2万人次/日,5万人次/日为预警客流,而现在景区的年卡销售量已近6万张。为进一步做好节日期间狼山景区的安全管理工作,避免由于进园客流量在某一时段过于集中而发生人员拥挤、踩踏等事件,现将年卡使用相关注意事项提醒如下:
       1、建议年卡用户尽量避开高峰期(初一至初五上午8点至下午14点)进入狼山景区,可以先至周边的园博园、滨江公园或啬园游玩,以免长时间排队、拥堵。景区将通过电子显示屏、官网等信息平台及时公布当天的游客数量、游览秩序状况等,达到景区最大承载量时,我们将按照安全工作方案采取缓售、停售门票等办法疏散人群。
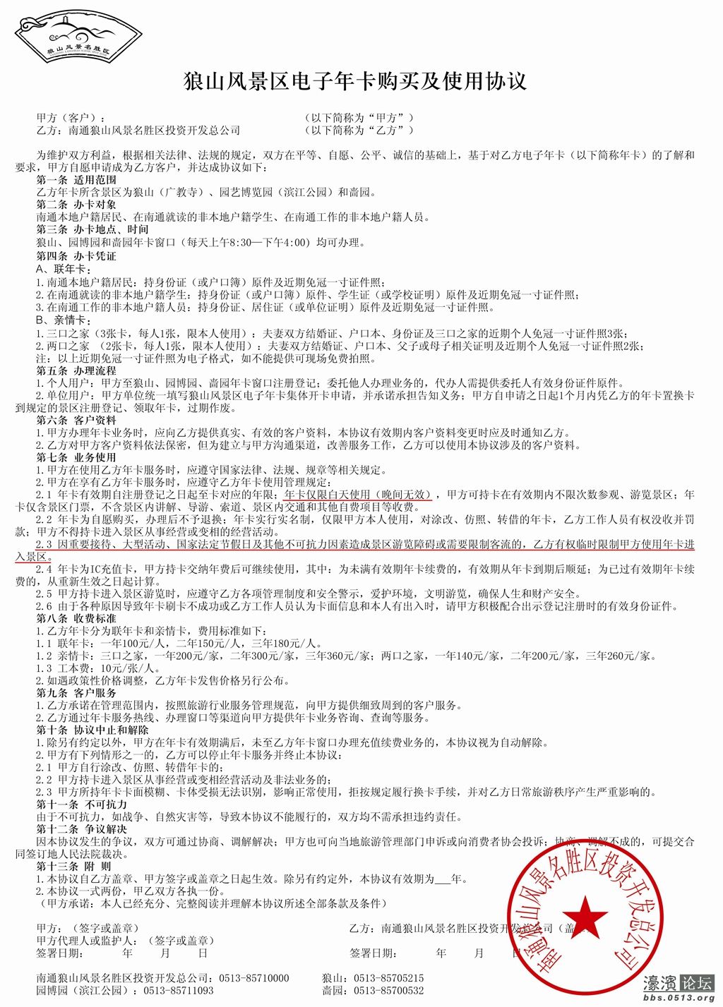
       2、狼山景区纸质年卡使用说明、电子年卡购买及使用协议均对节日期间的年卡使用做了约定,如“因重要接待、大型活动、国家法定节假日及其他不可抗力因素造成景区游览障碍或需要限制客流的,乙方有权临时限制甲方使用年卡进入景区”、“年卡白天使用、夜间无效”等。但由于以往景区年卡销售量在4万张左右,总量尚在承受范围之内,为方便市民、游客出游,景区并未严格执行节假日年卡限用的规定。随着今年年卡优惠政策的推广,年卡办卡量激增,为此希望年卡用户对今年春节期间的景区安全管理工作能予以理解和支持。
      景区安全关乎你我他,我们将积极做好各项安全准备工作。同时也希望广大市民、游客在春节期间及时关注天气、交通、景区客流等情况,做出理性的出游选择,并恳请大家对景区管理工作予以理解、支持并积极配合,服从现场管理人员的管理,共同度过一个欢乐祥和、安全有序的马年春节!

                                                                                                                                                              南通狼山管理处
                                                                                                                                                               2014年1月8日
纸质年卡.jpg     协议(定).JPG

南通0

点评

节假日不能用要这卡何用?  发表于 2017-4-12 14:36
虽说有点黑,但安全第一,特殊情况下,无可厚非。  发表于 2017-1-25 09:32
一座山,养活了多少头狼!!!  发表于 2014-1-14 15:30
还是要看当时人流量吧,2万人。。。。免费给我进我都不去  发表于 2014-1-14 10:09
典型的不诚信,为什么要限制卡户?  发表于 2014-1-13 11:30
很简单,节假日票房也不卖票,控制人数,我保证不进,谁进谁狗日的。如果是年卡的不让进,买票的可以进,年卡用户肯定是会跟你们没完的!不要以为以安全之名就可以排除年卡户在外面!@  发表于 2014-1-13 08:05
只要解释清楚了,老百姓还是会理解的!建议大家理性对待,不要无端指责。希望景区不断改进,更加以人为本。  发表于 2014-1-12 10:05
卖出6万张卡,不要想当然地认为6万人都会同时挤进狼山。为安全起见,每日限制2万人入山是可以理解的。但是不要仅仅限制办卡的当地游客。要知道,这6万人是你们吃饭的根本,不要伤害这6万人的利益,更不要自掘坟墓!  发表于 2014-1-11 20:25
附加 现役军人、残疾人、离休干部、70周岁以上的老人(以上均凭有效证件)、身高1.2米(含1.2米)以下的儿童均不免费了,狼山管理处考虑到 景区人流过多暂不免费,如需上山请掏钱买票,一张70,两张140....  发表于 2014-1-11 15:42
附加 现役军人、残疾人、离休干部、70周岁以上的老人(以上均凭有效证件)、身高1.2米(含1.2米)以下的儿童均不免费了,狼山管理处考虑到 景区人流过多暂不免费,如需上山请掏钱买票,一张70,两张140....  发表于 2014-1-11 15:42
这样一来我们去狼山游玩的兴趣都没了,我们一个大家庭10人都办的是年卡,过年居然不好用,景区想赚钱就直说了吧,我们打算卡到了期就不办了。到附近的滨江公园玩玩也一样的。  发表于 2014-1-11 15:21
为安全作想,限制客流我们完全赞同,但应该一视同仁,不能只限年票,难道现场买票的人就不需要注意安全吗?  发表于 2014-1-11 11:15
狗屁说明,想赚钱就直说呗,南通一个破山什么限制客流量瞎扯夸大其词。  发表于 2014-1-10 17:36
建议狼山景区把这卡改个名,叫“非接待、活动、节假日通用卡”  发表于 2014-1-10 14:51
希望多一些人性化举措。逢重大节日,人流过多,建议从东门上山,西门下山,单向放行。  发表于 2014-1-9 10:29
老百姓能理解,还是要事先说明,免得引起误解。  发表于 2014-1-9 09:04

评分

参与人数 1经验 +50 收起 理由
青锋剑客 + 50 很给力!

查看全部评分

该用户从未签到

发表于 2014-1-10 11:55 | 显示全部楼层 来自:江苏
对年卡用户的歧视一览无余,景区可以控制流量,但不可以区别对待持票群众!
实在要区别对待,赞同对年卡用户优先,因其对景区的忠诚度和早已预付门票资费。

评分

参与人数 1经验 +50 收起 理由
朱颜改 + 50 赞一个!

查看全部评分

回复 支持 2 反对 0

使用道具 举报

该用户从未签到

发表于 2014-1-8 14:34 来自手机WAP | 显示全部楼层 来自:江苏
能出来说明情况就是好
回复 支持 反对

使用道具 举报

匿名
发表于 2014-1-8 14:40 | 显示全部楼层 来自:江苏
提示: 作者被禁止或删除 内容自动屏蔽
回复 支持 反对

使用道具 举报

该用户从未签到

发表于 2014-1-8 14:44 | 显示全部楼层 来自:江苏
讲解得很清楚
回复 支持 反对

使用道具 举报

匿名
发表于 2014-1-8 14:48 | 显示全部楼层 来自:江苏
提示: 作者被禁止或删除 内容自动屏蔽
回复 支持 反对

使用道具 举报

匿名
发表于 2014-1-8 14:55 | 显示全部楼层 来自:江苏
提示: 作者被禁止或删除 内容自动屏蔽
回复 支持 反对

使用道具 举报

  • TA的每日心情

    2014-9-26 15:23
  • 签到天数: 71 天

    [LV.6]常住居民II

    发表于 2014-1-8 14:56 | 显示全部楼层 来自:上海
    还是值得表扬的,对于大家的疑问可以及时地说明
    回复 支持 反对

    使用道具 举报

    匿名
    发表于 2014-1-8 15:01 来自手机WAP | 显示全部楼层 来自:江苏
    提示: 作者被禁止或删除 内容自动屏蔽
    回复 支持 反对

    使用道具 举报

  • TA的每日心情
    奋斗
    2015-11-16 10:20
  • 签到天数: 2 天

    [LV.1]初来乍到

    发表于 2014-1-8 15:03 | 显示全部楼层 来自:江苏
    正月初一到初五,人太多。还是找个人少的地方玩玩吧
    回复 支持 反对

    使用道具 举报

    匿名
    发表于 2014-1-8 15:05 来自手机WAP | 显示全部楼层 来自:江苏
    提示: 作者被禁止或删除 内容自动屏蔽
    回复 支持 反对

    使用道具 举报

    该用户从未签到

    发表于 2014-1-8 15:14 | 显示全部楼层 来自:江苏
    "1、建议年卡用户尽量避开高峰期(初一至初五上午8点至下午14点)进入狼山景区,可以先至周边的园博园、滨江公园或啬园游玩,以免长时间排队、拥堵。~~~~~~~~~~~~~~“”建议“二字用得好,说明只要没有特殊情况出现,在此期间,还是可以登山的

    点评

    我连续办了好几年年卡了,一年也就使用一次年卡,没事谁跑去那边玩啊,唉  发表于 2014-1-11 14:00
    回复 支持 反对

    使用道具 举报

    该用户从未签到

    发表于 2014-1-8 15:28 | 显示全部楼层 来自:江苏
    还算不错
    回复 支持 反对

    使用道具 举报

  • TA的每日心情
    开心
    2015-3-14 18:22
  • 签到天数: 21 天

    [LV.4]偶尔看看III

    发表于 2014-1-8 15:28 来自手机WAP | 显示全部楼层 来自:江苏
    我就开个兔儿头山底下转转
    回复 支持 反对

    使用道具 举报

    匿名
    发表于 2014-1-8 16:06 | 显示全部楼层 来自:江苏
    提示: 作者被禁止或删除 内容自动屏蔽
    回复 支持 反对

    使用道具 举报

    匿名
    发表于 2014-1-8 16:11 | 显示全部楼层 来自:江苏
    提示: 作者被禁止或删除 内容自动屏蔽
    回复 支持 反对

    使用道具 举报

    匿名
    发表于 2014-1-8 17:03 | 显示全部楼层 来自:浙江
    提示: 作者被禁止或删除 内容自动屏蔽
    回复 支持 反对

    使用道具 举报

  • TA的每日心情
    开心
    2015-4-21 18:55
  • 签到天数: 2 天

    [LV.1]初来乍到

    发表于 2014-1-8 17:16 | 显示全部楼层 来自:江苏
    看最后的大红章,投资开发总公司?狼山到底属于谁?属于南通市民?还是属于某公司?

    点评

    还有这回事?同样表示疑惑!!!!  发表于 2014-1-9 09:51
    回复 支持 反对

    使用道具 举报

    该用户从未签到

    发表于 2014-1-8 17:31 | 显示全部楼层 来自:江苏
    提个建议:
    三口之家的亲情卡只要一张就行了,照片可以用三口之家的合影,这样既方便又节约

    点评

    论坛另一个帖子好像说过纸质家庭卡就一张,一家三口分别入园咋办。。。  发表于 2017-4-12 14:39
    这个要支持!  发表于 2014-1-9 09:52
    回复 支持 1 反对 0

    使用道具 举报

    该用户从未签到

    发表于 2014-1-8 20:08 | 显示全部楼层 来自:江苏
    态度很好,值得表扬。我们也很能理解!
    回复 支持 反对

    使用道具 举报

  • TA的每日心情
    开心
    2025-4-7 17:17
  • 签到天数: 4023 天

    [LV.Master]伴坛终老

    发表于 2014-1-8 20:18 | 显示全部楼层 来自:江苏
    使老百姓了解到实际情况很好!
    回复 支持 反对

    使用道具 举报

  • TA的每日心情
    开心
    2025-12-11 07:54
  • 签到天数: 2735 天

    [LV.Master]伴坛终老

    发表于 2014-1-8 20:33 | 显示全部楼层 来自:江苏
    提前打个招呼好。
    回复 支持 反对

    使用道具 举报

  • TA的每日心情
    开心
    2017-5-17 14:59
  • 签到天数: 83 天

    [LV.6]常住居民II

    发表于 2014-1-8 20:43 | 显示全部楼层 来自:江苏
    我来爆爆料 发表于 2014-1-8 15:14
    "1、建议年卡用户尽量避开高峰期(初一至初五上午8点至下午14点)进入狼山景区,可以先至周边的园博园、滨 ...

    同上,建议就不是禁止,那可以接受,那大家尽量避免到时候去人挤人
    回复 支持 反对

    使用道具 举报

  • TA的每日心情
    开心
    2018-4-5 16:55
  • 签到天数: 216 天

    [LV.7]常住居民III

    发表于 2014-1-8 21:31 | 显示全部楼层 来自:江苏
                
    回复 支持 反对

    使用道具 举报

    您需要登录后才可以回帖 登录 | 注册

    本版积分规则

    手机版|无图版|站务联系 | 商务合作 | 平台公约

    信息产业部备案:苏ICP备05014191号-1 经营性ICP许可证:苏B2-20110445 苏公网安备 32060202000307号 © 2001-2019 0513.org All Right Reserved.

    投诉争议 技术支持:第一互联 GMT+8, 2025-12-22 11:03 , Processed in 0.258473 second(s), 28 queries , MemCache On. 站点统计

    快速回复 返回顶部 返回列表