濠滨论坛

点击扫描二维码

查看: 4821|回复: 15

今天平安夜 ,,,车友们要出行的 能骑电驴的还是电驴吧,,因为 因为 因为......

[复制链接]
  • TA的每日心情
    开心
    2014-7-14 14:05
  • 签到天数: 2 天

    [LV.1]初来乍到

    发表于 2013-12-24 09:18 | 显示全部楼层 |阅读模式 来自:江苏
    # `- h: X5 e( ^  O* g
    ' b. l( z3 |4 `0 U1 i6 a
    街上会很堵啊      建议 建议  6 Q) r/ b! r5 I6 N( z
    JCSS  也采取措施了  6 m0 H1 K( V" }! a9 D
    1 G  q% q' z5 [
    1.jpg 0 a* x3 R' ~/ @: X" b

    7 s, F3 w% D$ g5 {/ ~南通0
    匿名
    发表于 2013-12-24 09:21 | 显示全部楼层 来自:江苏
    提示: 作者被禁止或删除 内容自动屏蔽
    回复 支持 反对

    使用道具 举报

  • TA的每日心情
    开心
    2014-7-14 14:05
  • 签到天数: 2 天

    [LV.1]初来乍到

     楼主| 发表于 2013-12-24 09:21 | 显示全部楼层 来自:江苏
    1 l# z/ @/ Z# l: a0 i( }3 A5 X' X" d
    . F* N6 _! |1 e
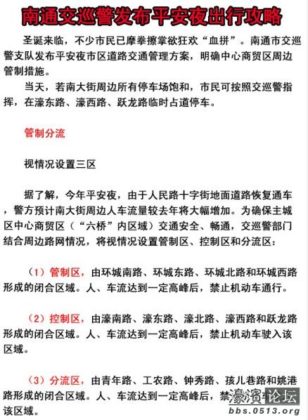
    坐车指南  
    1.jpg
    回复 支持 反对

    使用道具 举报

    匿名
    发表于 2013-12-24 09:37 | 显示全部楼层 来自:江苏
    提示: 作者被禁止或删除 内容自动屏蔽
    回复 支持 反对

    使用道具 举报

    匿名
    发表于 2013-12-24 09:37 | 显示全部楼层 来自:江苏
    提示: 作者被禁止或删除 内容自动屏蔽
    回复 支持 反对

    使用道具 举报

    匿名
    发表于 2013-12-24 09:38 | 显示全部楼层 来自:江苏
    提示: 作者被禁止或删除 内容自动屏蔽
    回复 支持 反对

    使用道具 举报

  • TA的每日心情
    开心
    2014-7-14 14:05
  • 签到天数: 2 天

    [LV.1]初来乍到

     楼主| 发表于 2013-12-24 09:39 | 显示全部楼层 来自:江苏
    **** 作者被禁止或删除 内容自动屏蔽 ****
    5 L  C4 ^4 `+ a/ p0 ~9 L/ K! {
    我也没有电驴   我准备步行  
    # W" n8 G1 L+ @3 K" N1 Q
    回复 支持 反对

    使用道具 举报

  • TA的每日心情

    2014-3-21 23:07
  • 签到天数: 1 天

    [LV.1]初来乍到

    发表于 2013-12-24 09:41 | 显示全部楼层 来自:江苏
    我不出门
      b) @4 _+ D& c0 B/ e2 _7 o# x1 C7 a5 S. E- X
    省得给路上添堵
    " d3 W# R$ ^: N% Z1 r9 U5 P' j& Q# A: z
    回复 支持 反对

    使用道具 举报

    匿名
    发表于 2013-12-24 09:44 来自手机WAP | 显示全部楼层 来自:江苏
    提示: 作者被禁止或删除 内容自动屏蔽
    回复 支持 反对

    使用道具 举报

  • TA的每日心情
    奋斗
    2019-4-15 07:45
  • 签到天数: 950 天

    [LV.10]以坛为家III

    发表于 2013-12-24 10:14 | 显示全部楼层 来自:江苏
    我得接娃儿放学呢,看来得换个交通工具了,大冷天的,吃不消啊
    回复 支持 反对

    使用道具 举报

    匿名
    发表于 2013-12-24 11:01 | 显示全部楼层 来自:江苏
    提示: 作者被禁止或删除 内容自动屏蔽
    回复 支持 反对

    使用道具 举报

    匿名
    发表于 2013-12-24 14:43 | 显示全部楼层 来自:江苏
    提示: 作者被禁止或删除 内容自动屏蔽
    回复 支持 反对

    使用道具 举报

    匿名
    发表于 2013-12-24 15:52 | 显示全部楼层 来自:江苏
    提示: 作者被禁止或删除 内容自动屏蔽
    回复 支持 反对

    使用道具 举报

    匿名
    发表于 2013-12-24 16:20 | 显示全部楼层 来自:江苏
    提示: 作者被禁止或删除 内容自动屏蔽
    回复 支持 反对

    使用道具 举报

    匿名
    发表于 2013-12-26 09:47 | 显示全部楼层 来自:江苏
    提示: 作者被禁止或删除 内容自动屏蔽
    回复 支持 反对

    使用道具 举报

    您需要登录后才可以回帖 登录 | 注册

    本版积分规则

    手机版|无图版|站务联系 | 商务合作 | 平台公约

    信息产业部备案:苏ICP备05014191号-1 经营性ICP许可证:苏B2-20110445 苏公网安备 32060202000307号 © 2001-2019 0513.org All Right Reserved.

    投诉争议 技术支持:第一互联 GMT+8, 2025-12-18 07:56 , Processed in 0.150982 second(s), 21 queries , MemCache On. 站点统计

    快速回复 返回顶部 返回列表