濠滨论坛

点击扫描二维码

查看: 11754|回复: 10

千万记住哦,装修不要这样子装哦~~~

[复制链接]

该用户从未签到

发表于 2013-12-10 09:27 | 显示全部楼层 |阅读模式 来自:江苏
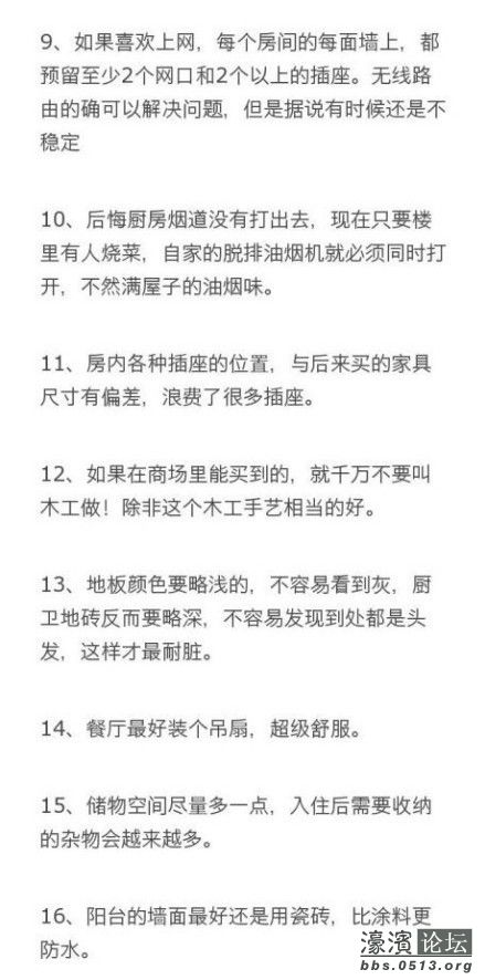
1 y2 B  A+ w) `- t* N9 S, X
weixin.png 关注我们官方微信哦。,装修知识天天推送!
: z1 j5 `/ V$ x! B9 J* M2 w& s$ e& `5 g% d( G
1.jpg 2.jpg 3.jpg 4.jpg 5.jpg 6.jpg 7.jpg 8.jpg 9.jpg 8 E! C! M( l$ t& h' K; K
南通0

该用户从未签到

发表于 2013-12-10 14:03 | 显示全部楼层 来自:江苏
好贴,必须收藏并且顶起1
回复 支持 反对

使用道具 举报

该用户从未签到

 楼主| 发表于 2013-12-11 17:10 | 显示全部楼层 来自:江苏
随笔聊聊 发表于 2013-12-10 14:03
; x6 ~8 Q5 [  T$ m7 D5 e+ S好贴,必须收藏并且顶起1
- O( Q  Q+ Q! x1 @: S' M
谢谢 亲的支持。. l: f6 a& E, n, H
回复 支持 反对

使用道具 举报

该用户从未签到

发表于 2013-12-12 13:56 | 显示全部楼层 来自:江苏
顶起来!给许多正在希要装修的人
回复 支持 反对

使用道具 举报

该用户从未签到

 楼主| 发表于 2013-12-12 16:49 | 显示全部楼层 来自:江苏
南通印象派 发表于 2013-12-12 13:56/ z$ `% X% }' L( M
顶起来!给许多正在希要装修的人

* ~# i; ~1 z4 [  x+ h; S谢谢  亲的支持
. ~  M& K* K: c/ x% o% _
回复 支持 反对

使用道具 举报

该用户从未签到

发表于 2013-12-12 21:11 来自手机WAP | 显示全部楼层 来自:江苏
赞一个,非常有用,实惠就在身边
回复 支持 反对

使用道具 举报

该用户从未签到

 楼主| 发表于 2013-12-13 10:48 | 显示全部楼层 来自:江苏
bdrggw 发表于 2013-12-12 21:110 ^* v% O" i/ y
赞一个,非常有用,实惠就在身边
# z0 e9 s. U+ Q2 d, r6 V
必须哒  亲。
' U2 a: @7 E0 s
回复 支持 反对

使用道具 举报

该用户从未签到

发表于 2013-12-13 10:58 来自手机WAP | 显示全部楼层 来自:江苏
盛典瑞家装饰 发表于 2013-12-13 10:48
! r+ x( p! C9 ~必须哒  亲。

& K5 M/ |# W+ O1 E; c你们公司在哪边?亲
回复 支持 反对

使用道具 举报

该用户从未签到

 楼主| 发表于 2013-12-13 15:04 | 显示全部楼层 来自:江苏
, C; K0 a1 P. c. q$ z
bdrggw 发表于 2013-12-13 10:586 H3 l+ j, K" f* @4 M$ b
你们公司在哪边?亲

7 F& H% u! P7 p( n* {  n0 O不好意思才看见的亲,我们公司在人民东路209号京扬数码广场D栋451
2 w7 O% h& W7 i装修热线:400-0513-600
7 M! T! ?: ?" g( @ }IO6}R7}6)QMKV55`7I4_RS.png
1 X- Y3 x- R: K6 D5 \. q% I' E0 X/ E1 R
在线咨询:
- d! L& [" C' C' v: I: {- _- u
  d5 Q( H$ i8 E! r
回复 支持 反对

使用道具 举报

该用户从未签到

发表于 2014-3-29 21:38 | 显示全部楼层 来自:江苏
顶起来顶起来
回复 支持 反对

使用道具 举报

匿名
发表于 2016-3-10 15:04 | 显示全部楼层 来自:浙江
提示: 作者被禁止或删除 内容自动屏蔽
回复 支持 反对

使用道具 举报

您需要登录后才可以回帖 登录 | 注册

本版积分规则

手机版|无图版|站务联系 | 商务合作 | 平台公约

信息产业部备案:苏ICP备05014191号-1 经营性ICP许可证:苏B2-20110445 苏公网安备 32060202000307号 © 2001-2019 0513.org All Right Reserved.

投诉争议 技术支持:第一互联 GMT+8, 2025-12-16 23:54 , Processed in 0.164564 second(s), 19 queries , MemCache On. 站点统计

快速回复 返回顶部 返回列表