濠滨论坛

点击扫描二维码

查看: 9309|回复: 49

投诉无良商家《百安谊家》经历!

[复制链接]

该用户从未签到

发表于 2008-4-15 14:44 | 显示全部楼层 |阅读模式 来自:江苏

买家具千万别去《百安谊家》-曲美家具商家态度恶劣

周日下午在百安谊家订购曲美系列家具一套,当时约定不满意尺寸等等可退可换。(百安店门口也有此承诺,七天以内不满意退款)并交付1000RMB订金今年9月提货。

(单据见附件)

投诉无良商家《百安谊家》经历!望管理员大人置顶。

投诉无良商家《百安谊家》经历!望管理员大人置顶。

回家后经过仔细丈量发现尺寸不合适,便致电销售人员,说好要更换。周一下午特意请假到百安谊家协商处理。随后发现周日订下的样品电视柜上有污

渍,和硬伤。考虑到电视柜是老款的已经不生产,反正要9月才提货,可以再仔细考虑另外配一套,随即要求商家办理退订金的手续。商家的丑恶嘴脸马上暴露出来。

(验证了那句老话,给钱之前是上帝,给钱之后是孙子)以种种借口为我退货设置障碍。比如说电视柜是样品特价所以无法办理退订金的手续。为此我在底楼服务台,

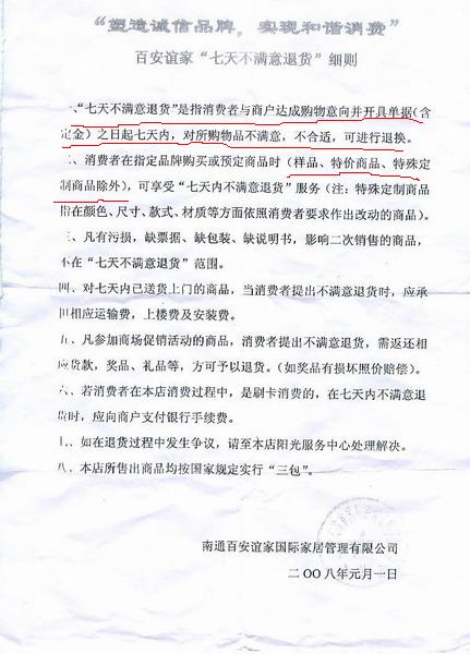
五楼楼层管理办公室,三楼曲美之间来回协调了数次。得到的是商场陈姓管理人员向我出示的一张商场的格式条款复印件。(详细见附件)

 

投诉无良商家《百安谊家》经历!望管理员大人置顶。

投诉无良商家《百安谊家》经历!望管理员大人置顶。

依然蛮横无理的拒绝退货。

曲美店里的营销人员,甚至恶语中伤说什么“耍他们”“逗他们玩”“浪费了他们的时间”“特价商品无法退货”并且态度极其轻蔑的。(本人在任何商场购物从来未收

到如此的侮辱)据我所知曲美已经不是第一次遇到这样投诉了。

回家后上网查询得知以下几点依据,反驳商家的的特价商品无法退订金的霸王条款。

 

定金和订金的区别!

 订金有约定订购的意思,可以理解为订约金,类似预付款,但并不是法定的合同担保方式,不能对合同起到担保作用。最高人民法院关于适用《中华人民共和国担保法》若干问题解释第118条规定:“当事人交付留置金,担保金保证金,订约金,押金或者订金等,但没有约定性质的,当事人主张定金权利的,人民法院不予支持。”

 
商务部、国家发改委、公安部、税务总局、工商总局5部门联合颁布的《零售商促销行为管理办法》

 
《办法》规定:零售商不得以促销为由,拒绝退换货或者为消费者退换货设置障碍。

 
特价商品恕不退换?

    按照《中华人民共和国消费者权益保护法》,商家此类不公平的格式合同无效。

《中华人民共和国消费者权益保护法》第二十四条一款明确规定:经营者不得以格式合同、通知、声明、店堂告示等方式做出对消费者不公平、不合理的规定,或者减轻、免除其损害消费者合法权益应当承担的民事责任。

 因此,经营者在格式合同中以格式条款的规定免除自己应承担的责任可归类为因显失公平而可撤销、变更的行为。

 该格式合同条款违反了《中华人民共和国合同法》、《中华人民共和国消费者权益保护法》有关规定,侵害了消费者的公平交易权、知情权。


南通0

该用户从未签到

发表于 2008-4-15 14:48 | 显示全部楼层 来自:江苏
大麦,编辑下吧,发重复了
回复 支持 反对

使用道具 举报

该用户从未签到

 楼主| 发表于 2008-4-15 14:50 | 显示全部楼层 来自:江苏
QUOTE:
以下是引用陶米粒在2008-4-15 14:48:00的发言:
大麦,编辑下吧,发重复了

  我啦和弄,但是不知道怎么改不回来,奇怪了。。

回复 支持 反对

使用道具 举报

匿名
发表于 2008-4-15 16:02 | 显示全部楼层 来自:江苏
提示: 作者被禁止或删除 内容自动屏蔽
回复 支持 反对

使用道具 举报

匿名
发表于 2008-4-15 16:52 | 显示全部楼层 来自:江苏
提示: 作者被禁止或删除 内容自动屏蔽
回复 支持 反对

使用道具 举报

匿名
发表于 2008-4-15 16:54 | 显示全部楼层 来自:江苏
提示: 作者被禁止或删除 内容自动屏蔽
回复 支持 反对

使用道具 举报

该用户从未签到

发表于 2008-4-15 17:19 | 显示全部楼层 来自:江苏
QUOTE:
以下是引用白巧克力味道在2008-4-15 16:54:00的发言:
去过了,我们看的誉丰的地板,我们说贵了,老板说叫我们到别的商场去选,那里也是她们做的价格比宜家便宜

是啊,百安宜家里面东西比较贵。同样的品牌最好选择其他的门店
回复 支持 反对

使用道具 举报

匿名
发表于 2008-4-15 18:26 | 显示全部楼层 来自:江苏
提示: 作者被禁止或删除 内容自动屏蔽
回复 支持 反对

使用道具 举报

匿名
发表于 2008-4-15 19:45 | 显示全部楼层 来自:江苏
提示: 作者被禁止或删除 内容自动屏蔽
回复 支持 反对

使用道具 举报

匿名
发表于 2008-4-15 20:45 | 显示全部楼层 来自:江苏
提示: 作者被禁止或删除 内容自动屏蔽
回复 支持 反对

使用道具 举报

该用户从未签到

发表于 2008-4-15 20:48 | 显示全部楼层 来自:江苏

过来支持

 

 

 

 

 

 

 

 

回复 支持 反对

使用道具 举报

匿名
发表于 2008-4-15 20:49 | 显示全部楼层 来自:江苏
提示: 作者被禁止或删除 内容自动屏蔽
回复 支持 反对

使用道具 举报

该用户从未签到

 楼主| 发表于 2008-4-15 21:40 | 显示全部楼层 来自:江苏
QUOTE:
以下是引用Kanebo在2008-4-15 19:45:00的发言:

哥,是不是打算结婚用啊.

    大妹子你糊涂了?
回复 支持 反对

使用道具 举报

  • TA的每日心情
    开心
    2014-10-28 05:54
  • 签到天数: 169 天

    [LV.7]常住居民III

    发表于 2008-4-15 22:02 | 显示全部楼层 来自:江苏

    好一家的菲林格尔整体橱柜也是这样的,收了定金态度全变了。收了钱后有理的永远是商家

    回复 支持 反对

    使用道具 举报

    该用户从未签到

    发表于 2008-4-15 22:27 | 显示全部楼层 来自:江苏
    同情哈子可怜的麦子老弟,没去12315投诉?
    回复 支持 反对

    使用道具 举报

    该用户从未签到

     楼主| 发表于 2008-4-15 23:21 | 显示全部楼层 来自:江苏
    QUOTE:
    以下是引用当兵的人在2008-4-15 22:27:00的发言:
    同情哈子可怜的麦子老弟,没去12315投诉?

        第一时间拨打12315电话,一个慵懒的声音接听了电话,居然答复没有质量问题是不能退货。我很诧异。。12315难道只是315一天的应景产物。

    连《消费者权益保护法》的基本概念还没有我清楚?

    最后让我到工贸8楼消协协商,我立马直奔工贸到了八楼,问都没问什么问题,只问哪里买的,就给踢到了6楼崇川消协。。。。。

    崇川消协的先生将他原本看新闻的电脑,切换到了内网,查询了下百安属于哪个工商所(在打开软件的同时被我看到,这个百安已经被投诉过数次,

    已经属于三级警告状态)二话不说把我又踢给了百花工商所。。。。。当时我内心酸溜溜的失望至极,消协也就是个喝茶抽烟看报纸的应景部门,

    根本不能解决问题,也不指望这个教皇的睾 丸(没用的东西)部门了。。。。。

    未完待续


    回复 支持 反对

    使用道具 举报

    匿名
    发表于 2008-4-16 00:07 | 显示全部楼层 来自:江苏
    提示: 作者被禁止或删除 内容自动屏蔽
    回复 支持 反对

    使用道具 举报

    该用户从未签到

     楼主| 发表于 2008-4-16 01:04 | 显示全部楼层 来自:江苏
    楼上的精神不错,半夜里还有空注册个马甲。。
    回复 支持 反对

    使用道具 举报

    匿名
    发表于 2008-4-16 01:31 | 显示全部楼层 来自:江苏
    提示: 作者被禁止或删除 内容自动屏蔽
    回复 支持 反对

    使用道具 举报

    该用户从未签到

     楼主| 发表于 2008-4-16 01:40 | 显示全部楼层 来自:江苏
    QUOTE:
    以下是引用余小泥在2008-4-16 1:31:00的发言:

    马甲?什么意思?谁让你总置顶的,我看到了随便说几句怎么了?不会认为我和js有什么关系吧?拜托不要这么敏感,好心提醒而已,js对我来说是个p,本来你不是的,你不会也跟js一样无赖吧?你们继续咬,管我p事啊,再会。最后祝福你讨个黄金电视柜回来,这下舒服了吧。第一次回你的贴,也是最后一次,不过根据情况我保持我说我的话的自由,也请你像你签名说的那样拼命保护我说我的话的自由。

       

    谢谢楼上的关注和祝愿。黄金电视柜?恩,舒服,呵呵我没意见,但是怕楼板吃不消呵呵。。

    说你是马甲没有什么其他意思。。。你自己敏感了呵呵。。

    你的说话自由是不需要我拼命来保护的,是与生俱来的。虽然这楼是我盖的,但是和你一样只有使用权,没有所有权。我只能尊重你的自由。

    也欢迎你继续回帖,大半夜的多个伴也怪难的的。

    回复 支持 反对

    使用道具 举报

    该用户从未签到

     楼主| 发表于 2008-4-16 01:46 | 显示全部楼层 来自:江苏

    我注意到了你还很认真的修改了你自己的回帖,明显的和我应用的几秒钟之前的不一致,这算不算是回复呢呵呵。。。。再次感谢你的支持呵呵。。

     

    回复 支持 反对

    使用道具 举报

    匿名
    发表于 2008-4-16 01:46 | 显示全部楼层 来自:江苏
    提示: 作者被禁止或删除 内容自动屏蔽
    回复 支持 反对

    使用道具 举报

    匿名
    发表于 2008-4-16 01:49 | 显示全部楼层 来自:江苏
    提示: 作者被禁止或删除 内容自动屏蔽
    回复 支持 反对

    使用道具 举报

    该用户从未签到

     楼主| 发表于 2008-4-16 01:49 | 显示全部楼层 来自:江苏
    QUOTE:
    以下是引用余小泥在2008-4-16 1:46:00的发言:
    ok,我敏感了,不搞劳了,其实我即便是马甲也确实和你不搭界的,祝福你讨回公道就好了,提醒一句以后不见兔子千万别撒鹰,口头上承诺的都是p,他说的不管多好听比如同意无条件退换就请白纸黑字写在合同上,这样有了问题该是谁负责的就由谁负责。

           我赶紧引用下来先,怕你又改呵呵。。。。。。经你提醒我把鹰已经喂饱栓牢了。。
    回复 支持 反对

    使用道具 举报

    您需要登录后才可以回帖 登录 | 注册

    本版积分规则

    手机版|无图版|站务联系 | 商务合作 | 平台公约

    信息产业部备案:苏ICP备05014191号-1 经营性ICP许可证:苏B2-20110445 苏公网安备 32060202000307号 © 2001-2019 0513.org All Right Reserved.

    投诉争议 技术支持:第一互联 GMT+8, 2025-12-20 20:50 , Processed in 0.194946 second(s), 15 queries , MemCache On. 站点统计

    快速回复 返回顶部 返回列表